EasyManua.ls Logo

Hisense MTK8222 - Page 27

Hisense MTK8222
75 pages
Print Icon
To Next Page IconTo Next Page
To Next Page IconTo Next Page
To Previous Page IconTo Previous Page
To Previous Page IconTo Previous Page
Loading...
- 27 -
LCD TV Service Manual
Hisense Confidential
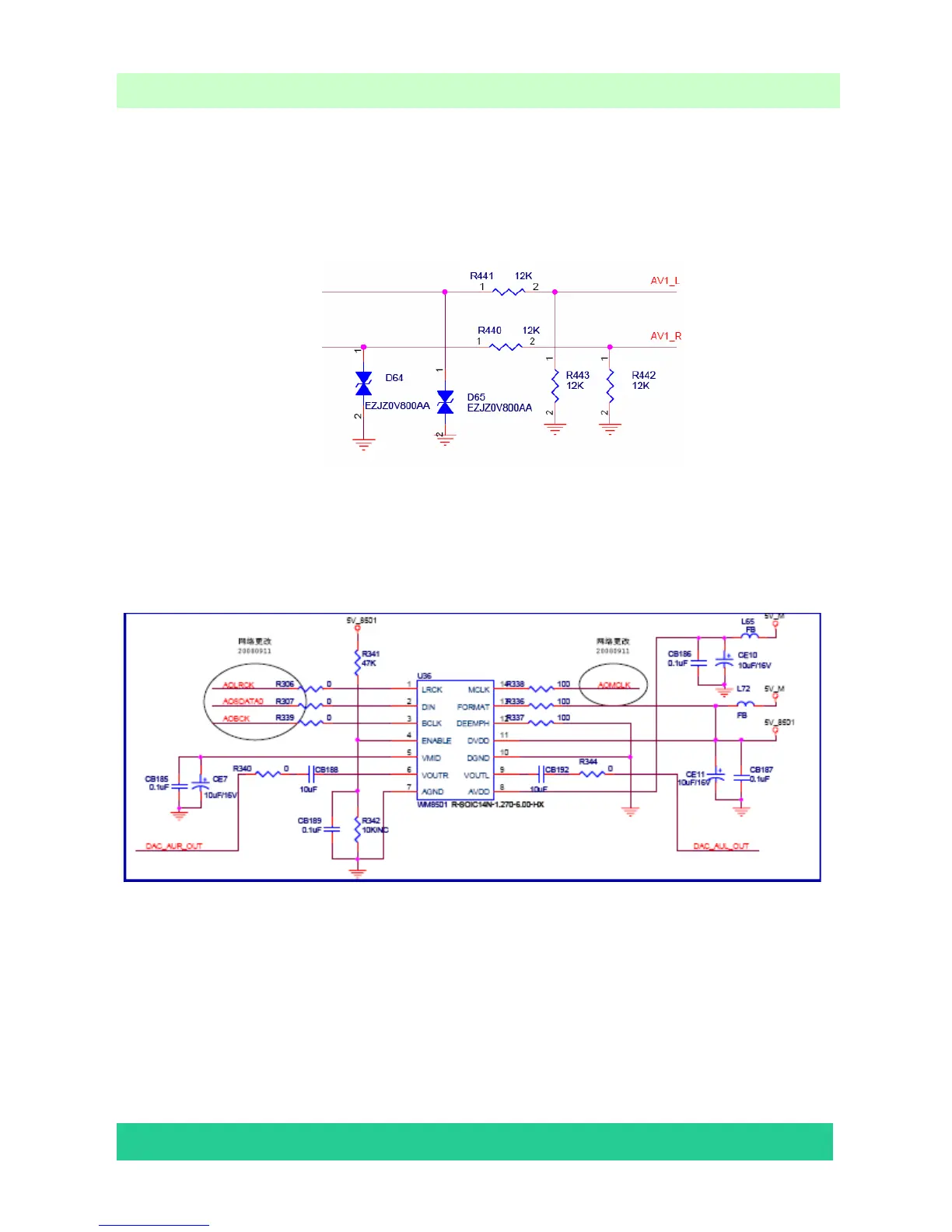
Audio signal
TV Audio signal is get by SIF signal which is come out through TV Tuner, after the U19 managed, and
then directly go out to U34.
The Audio of AV1, AV2 and YPbPr input by P16B, P16A and P9, firstly pass the below diagram to
reduce it.
And then pass U29 to do the shift and choose one, then together with PC and SCART Audio to do the
convertion through U30, choose one input U34 for disposal.
Digital audio signal output by feet 47-50 after the disposal of U34, transfer digital to analogue from the
U36, change to analogue Signal. One pass the driving diagram to earphone, the other one pass the sound IC
to speaker.

Related product manuals