EasyManua.ls Logo

Hitachi CONVENTION 14 - PID Loop Operation

Hitachi CONVENTION 14
305 pages
To Next Page IconTo Next Page
To Next Page IconTo Next Page
To Previous Page IconTo Previous Page
To Previous Page IconTo Previous Page
Loading...
PID Loop Operation
In standard operation, the inverter uses a reference source selected by parameter A001
for the output frequency, which may be a fixed value (F001), a variable set by the front
panel potentiometer, or value from an analog input (voltage or current). To enable PID
operation, set A071=01. This causes the inverter to
calculate
the target freq, or setpoint.
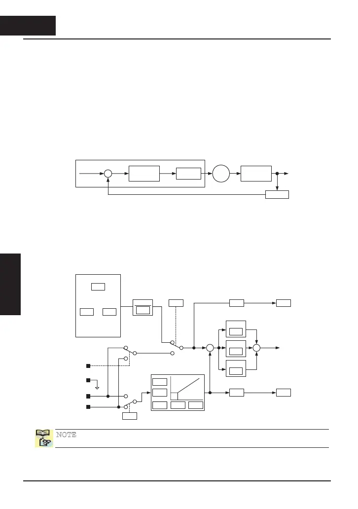
A calculated target frequency can have a lot of advantages. It lets the inverter adjust
the motor speed to optimize some other process of interest, potentially saving energy as
well. Refer to the figure below. The motor acts upon the external process. To control that
external process, the inverter must monitor the process variable. This requires wiring a
sensor to either the analog input terminal [O] (voltage) or terminal [OI] (current).
When enabled, the PID loop calculates the ideal output frequency to minimize the loop
error. This means we no longer command the inverter to run at a particular frequency,
but we specify the ideal value for the process variable. That ideal value is called the
setpoint
, and is specified in the units of the external process variable. For a pump
application it may be gallons/minute, or it could be air velocity or temperature for an
HVAC unit. Parameter A075 is a scale factor that relates the external process variable
units to motor frequency. The figure below is a more detailed diagram of the function.
N
OTE: You cannot use [O] and [OI] simultaneously. For example, if you select [OI] for
the setpoint, it is not possible to use [O] for the Process Variable, and vice versa.
Setpoint
(Target)
Scale factor
Reciprocal
Standard setting
Multi-speed
settings
to
Potentiometer on
keypad
F001
A020 A035
Frequency
source select
A001
V/I input
select
[AT]
O
OI
L
A076
PID V/I input select
Voltage
Current
+
SP
A075
1
A072
P gain
A073
I gain
A074
D gain
+
Frequency
setting
A072
Scale factor
F001
Process Variable (Feedback)
Analog input scaling
A015 A013 A014
A011
A012
A GND
A075
Scale factor
D004
Monitor
Setpoint
SP
+
PID
Calculation
Error Freq.
Inverter Motor
External
Process
Sensor
Process Variable (PV)
PV
458
Inverter Mounting
and installation
4
58
Operations and
Monitoring

Table of Contents

Related product manuals