EasyManua.ls Logo

HP 9845B/C CE - Page 49

HP 9845B/C CE
128 pages
Print Icon
To Next Page IconTo Next Page
To Next Page IconTo Next Page
To Previous Page IconTo Previous Page
To Previous Page IconTo Previous Page
Loading...
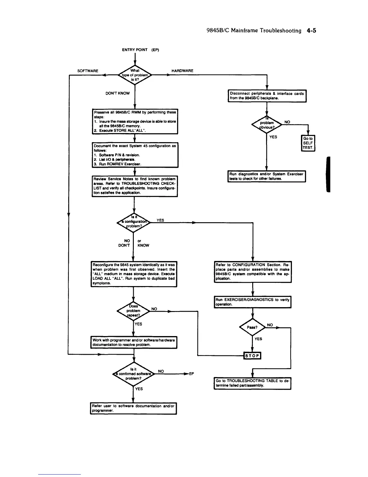
ENTRY POINT (EP)
SOFTWARE
HARDWARE
DON'T
KNOW
Preserve all 9845B1C
RWM
by performing these
steps:
1.
Insure the mass storage device is able to store
all the 9845B/C memory.
2. Execute STORE ALL"ALL".
Document the exact System
45
configuration
as
follows:
1. Software
PIN
& revision.
2.
LISt
1/0 & peripherals.
3.
Run
ROM
REV
Exerciser.
YES
NO
or
DON'T
KNOW
Reconfigure the
9845
system identically
as
it was
when problem was first obsarvad.
Insart tha
"ALL" medium
In
mass storage device. Execute
LOAD
ALL "ALL".
Run
system
to
duplicate bad
symptoms.
NO
9845B/C Mainframe Troubleshooting 4-5
Run diagnostics andlor System Exerciser
tests to check for other
failures.
Refer to CONFIGURATION Section.
Re-
place parts
andlor
assemblies to make
9845B/C
system compatible with the ap-
plication.
I

Table of Contents

Related product manuals