EasyManua.ls Logo

HP Compaq NC6110 - Page 53

HP Compaq NC6110
237 pages
Print Icon
To Next Page IconTo Next Page
To Next Page IconTo Next Page
To Previous Page IconTo Previous Page
To Previous Page IconTo Previous Page
Loading...
Troubleshooting
Maintenance and Service Guide 2–25
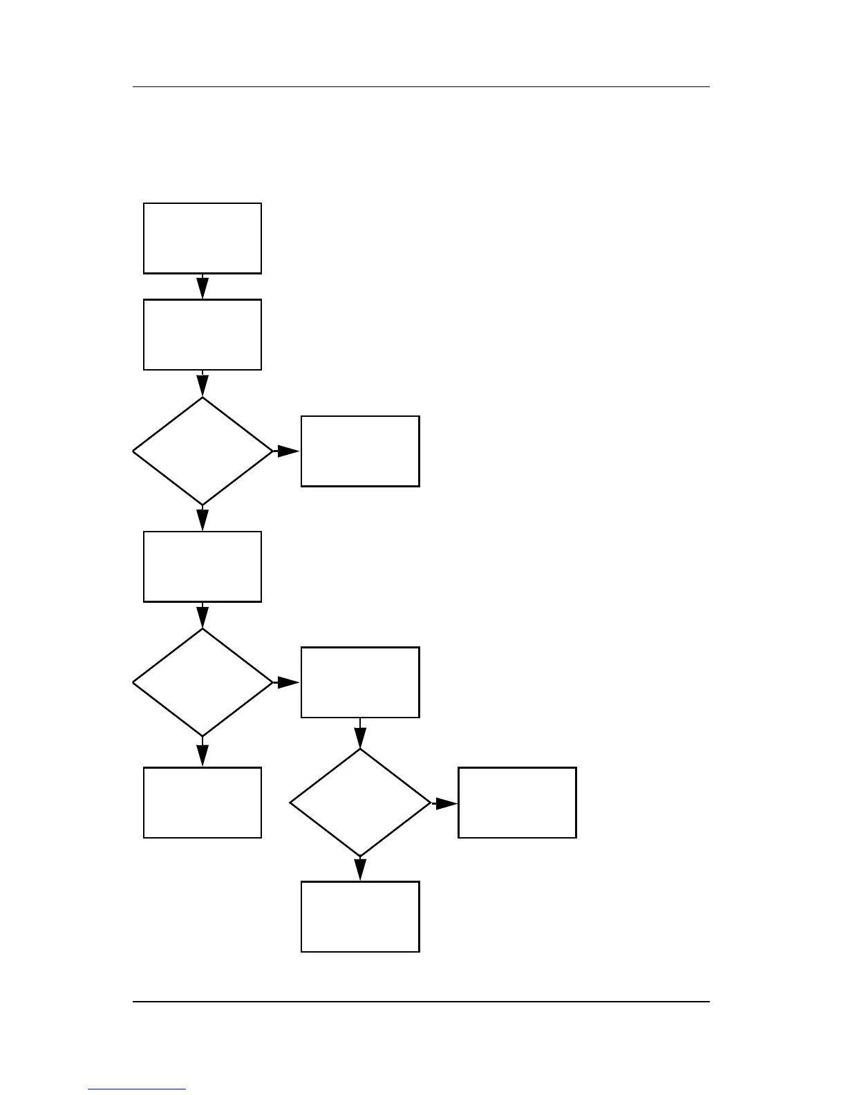
Flowchart 2.19—Nonfunctioning Pointing
Device
Y
N
OK?
Pointing device
not operating
properly.
External
device
works?
Replace
system
board.
Replace
system
board.
Connect computer
to good external
pointing device.
Reseat internal
pointing device
connector
(if applicable).
Replace internal
pointing device
or cable.
OK?
Y
N
Y
N
Done Done

Table of Contents

Related product manuals