EasyManua.ls Logo

HP MicroServer - Page 35

HP MicroServer
90 pages
Print Icon
To Next Page IconTo Next Page
To Next Page IconTo Next Page
To Previous Page IconTo Previous Page
To Previous Page IconTo Previous Page
Loading...
Troubleshooting 35
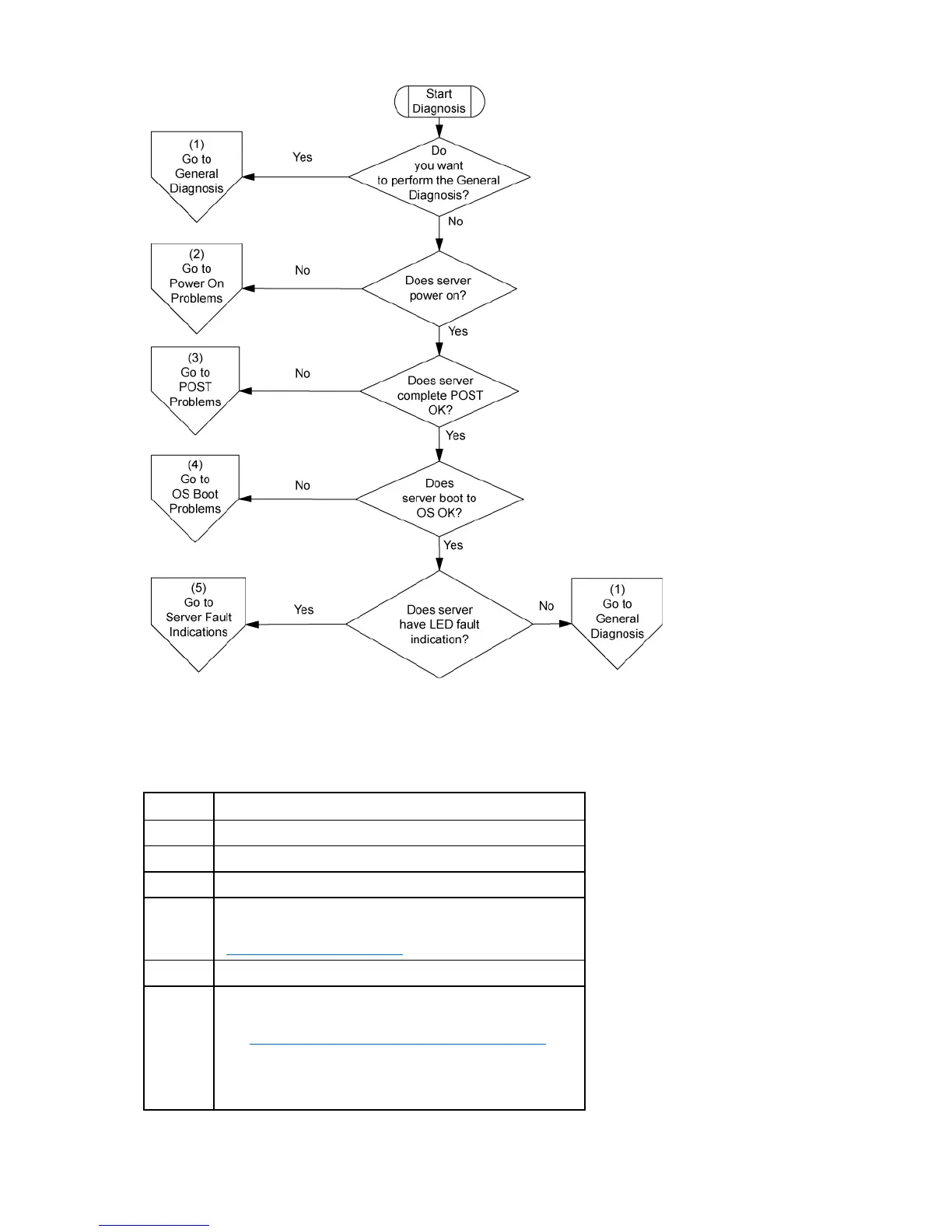
General diagnosis flowchart
The General Diagnosis flowchart provides a generic approach to troubleshooting. If you are unsure of the
problem, or if the other flowcharts do not correct the problem, use the following flowchart.
Item See
1 "Symptom information (on page 30)"
2 "Loose connections (on page 32)"
3 "Service notifications (on page 32)"
4 The most recent version of a particular server or option
firmware is available on the HP website
(http://www.hp.com/support
).
5 "General memory problems are occurring (on page 53)"
6
Server maintenance and service guide, located on the
HP website
(http://www.hp.com/products/servers/platforms
)
"Hardware problems (on page 44)"
Server maintenance and service guide, located on the
HP website

Related product manuals