EasyManua.ls Logo

HP MicroServer - Page 42

HP MicroServer
90 pages
Print Icon
To Next Page IconTo Next Page
To Next Page IconTo Next Page
To Previous Page IconTo Previous Page
To Previous Page IconTo Previous Page
Loading...
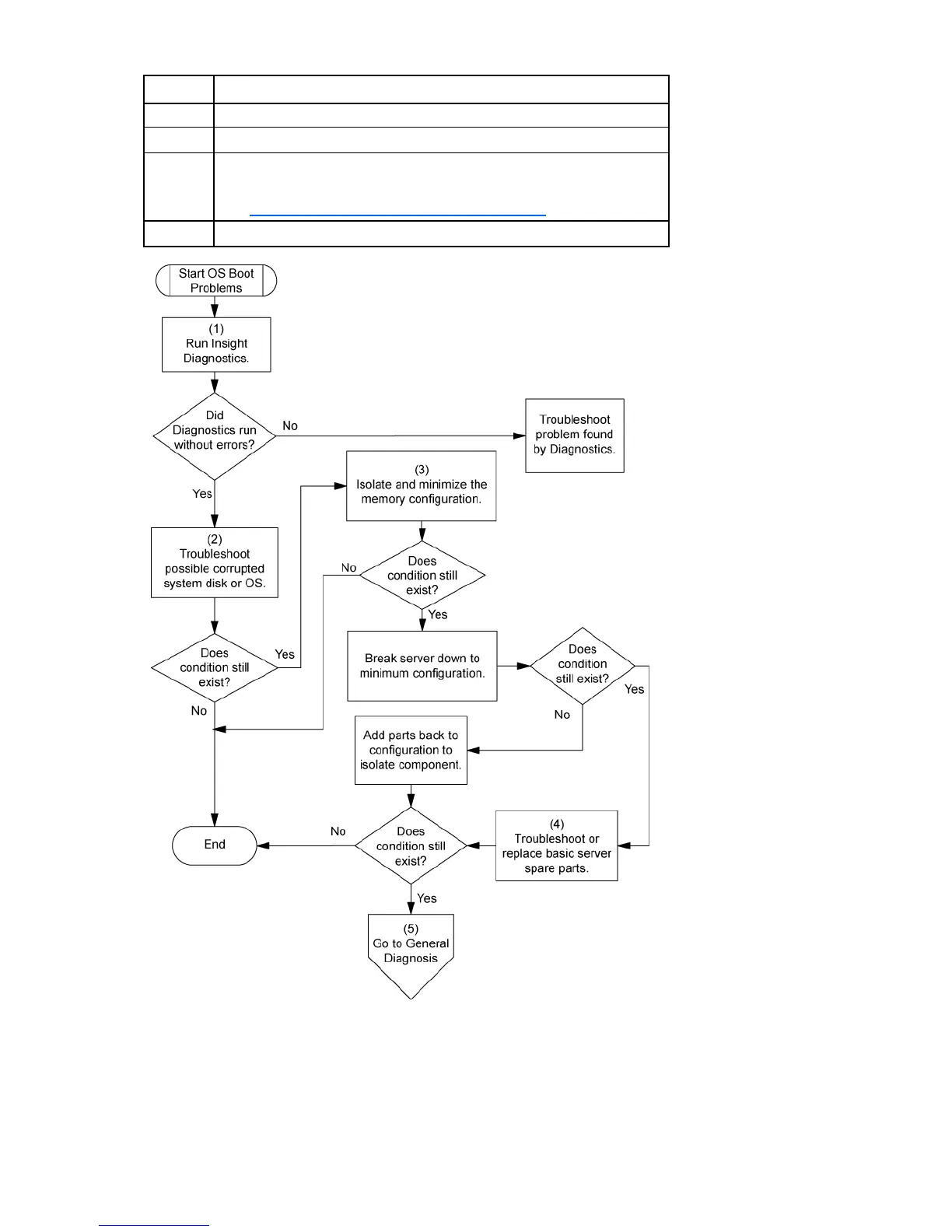
Troubleshooting 42
Item See
"HP contact information (on page 76)"
3 "General memory problems are occurring (on page 53)"
4
"Hardware problems (on page 44)"
Server maintenance and service guide, located on the HP website
(http://www.hp.com/products/servers/platforms
)
5 "General diagnosis flowchart (on page 35)"
Server fault indications flowchart
Symptom: Server boots, but the internal health LED or external health LED is red or amber.

Related product manuals