EasyManua.ls Logo

Huawei UPS2000-A-6KTTL-S - Post-Installation Checks

Huawei UPS2000-A-6KTTL-S
160 pages
To Next Page IconTo Next Page
To Next Page IconTo Next Page
To Previous Page IconTo Previous Page
To Previous Page IconTo Previous Page
Loading...
UPS2000-A-(6 kVA-10 kVA)
User Manual
3 Installation
Copyright © Huawei Technologies Co., Ltd.
53
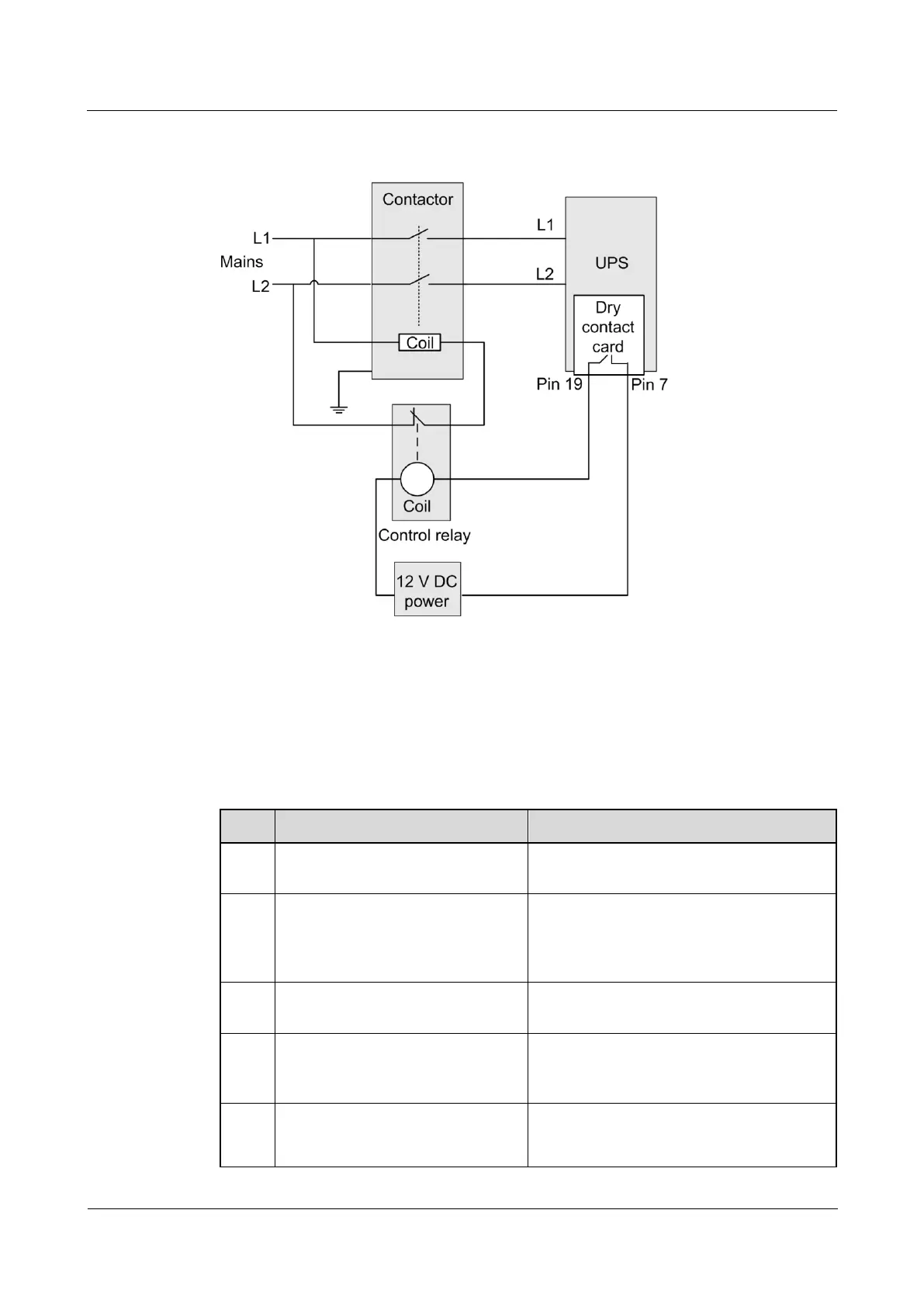
Figure 3-26 Bypass backfeed protection connections for the UPS2000-A-6 kVA/10 kVA
(dual-live-wire)
3.5 Check After Installation
Table 3-6 lists check items after installation.
Table 3-6 Post-installation check items
No.
Item
Expected Result
1
Cable routing
Cable routing meets engineering
requirements.
2
Cable connections
Power cables and battery cables are
tightened to specified torques using a torque
wrench, connected correctly, and free of
damage.
3
Cable connections for USB ports
and network ports
Cables to USB ports and network ports are
connected correctly and securely.
4
Cable labels
Labels are neatly attached to both ends of
each cable, and the information on the labels
is concise and understandable.
5
Ground cable connection
The ground cable is securely connected to
the equipment room ground bar. Measure
the resistance between the UPS ground

Table of Contents

Other manuals for Huawei UPS2000-A-6KTTL-S

Related product manuals