EasyManua.ls Logo

Hussmann LBN - Page 28

Hussmann LBN
32 pages
Print Icon
To Next Page IconTo Next Page
To Next Page IconTo Next Page
To Previous Page IconTo Previous Page
To Previous Page IconTo Previous Page
Loading...
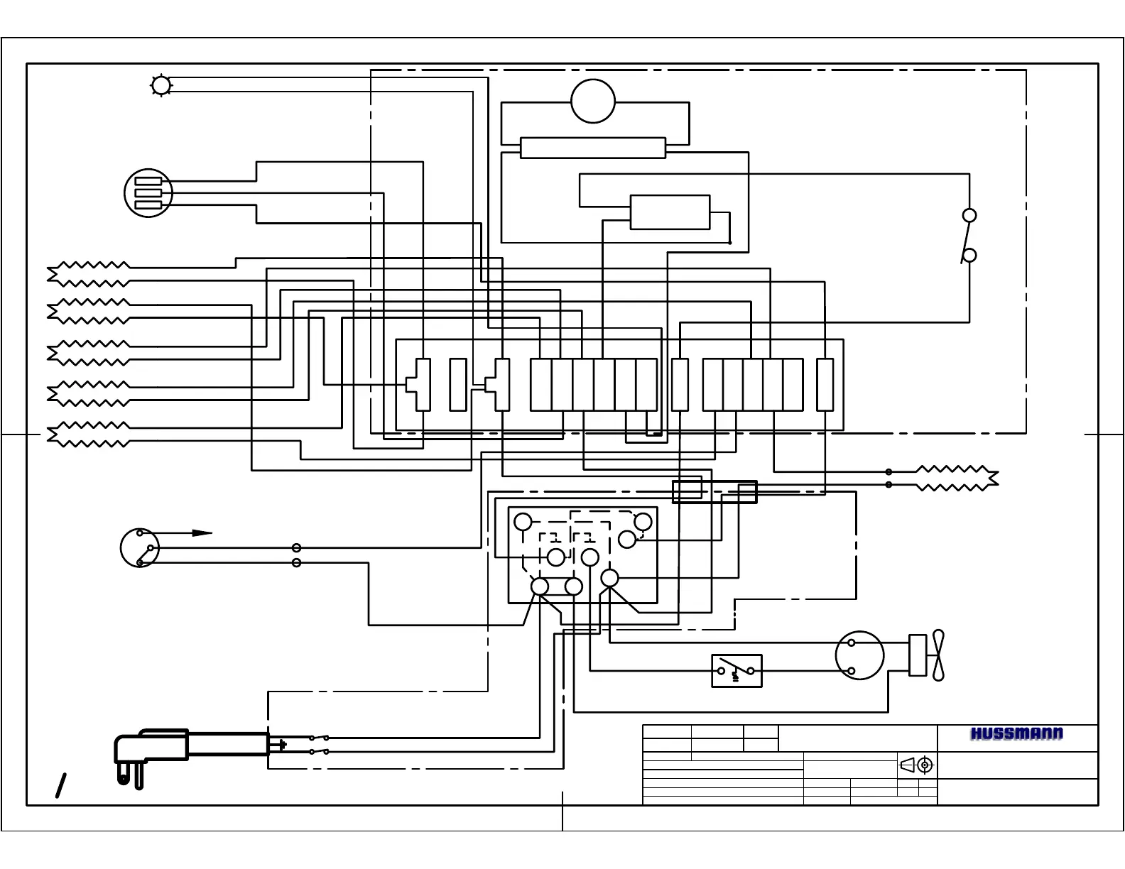
M100-2307
WIRING DIAGRAM
GLOVERSVILLE, NY 12078
REV EO # REV DATE REV BY
APPROVED BY
EO NUMBER
SCALE
SHEET #
DRAWN BY:
DATE DRAWN :
APPROVED BY:
-
JJH
09/08/03
-
INCHES
1 OF 1
--
-
-
-
-
-
-
-
TOLERANCES UNLESS OTHERWISE SPECIFIED: FRACTIONAL 1/32"
DECIMAL 0.031" ANGULAR 1° HOLE LOCATION & SPACING 1/64"
S
LAMP
BALLAST
40
29
30
27
28
39
26
25
14 20
16
18
22
19
17
13
23
21
24
15
31
32
9
12
6
8
7
11
2
4
10
3
5
1
C
S
X
3
4
1
2
N
4
5
FRONT GLASS HEATER
LIGHT SWITCH
BLK
RED
BLK
BRN
4
J
ANTI-CONDENSATE
HEATER T'STAT
BLK
WHT
BRN
DEFROST
S'TAT
YELLOW
LAMP
BLK
RED
POWER
SWITCH
S1
S3
S2
S4
BLK
WHT
PURP
TEMP CONTROL
BLK
BLK
BLK
WHT
COMPRESSOR
CONDENSER
FAN
BLK
RED
BRN
YEL
ELEC BOX
LIGHT FIXTURE
COIL HEATER
COIL HEATER
NOSE HEATER
L.H. END HEATER
R.H. END HEATER
RED
RED
RED
RED
WHT
BLK
BLK
BLK
BLK
WHT
26
30
39
40
7
18
8
19
20
9
29
16
2
15
39
115v
60 Hz
10
USAGE: LBN-4 W/HERMETIC COMP. SPECIAL FOR TAIWAN 7-11
(ON DURING DEFROST)
42
43
SHEET 1 OF 2
WHT
WHT
BLUE

Related product manuals