EasyManua.ls Logo

Hypontech HPT-4000 - DISPLAY AND CONTROL LOGICS

Default Icon
32 pages
Print Icon
To Next Page IconTo Next Page
To Next Page IconTo Next Page
To Previous Page IconTo Previous Page
To Previous Page IconTo Previous Page
Loading...
19 HPT USER MANUAL
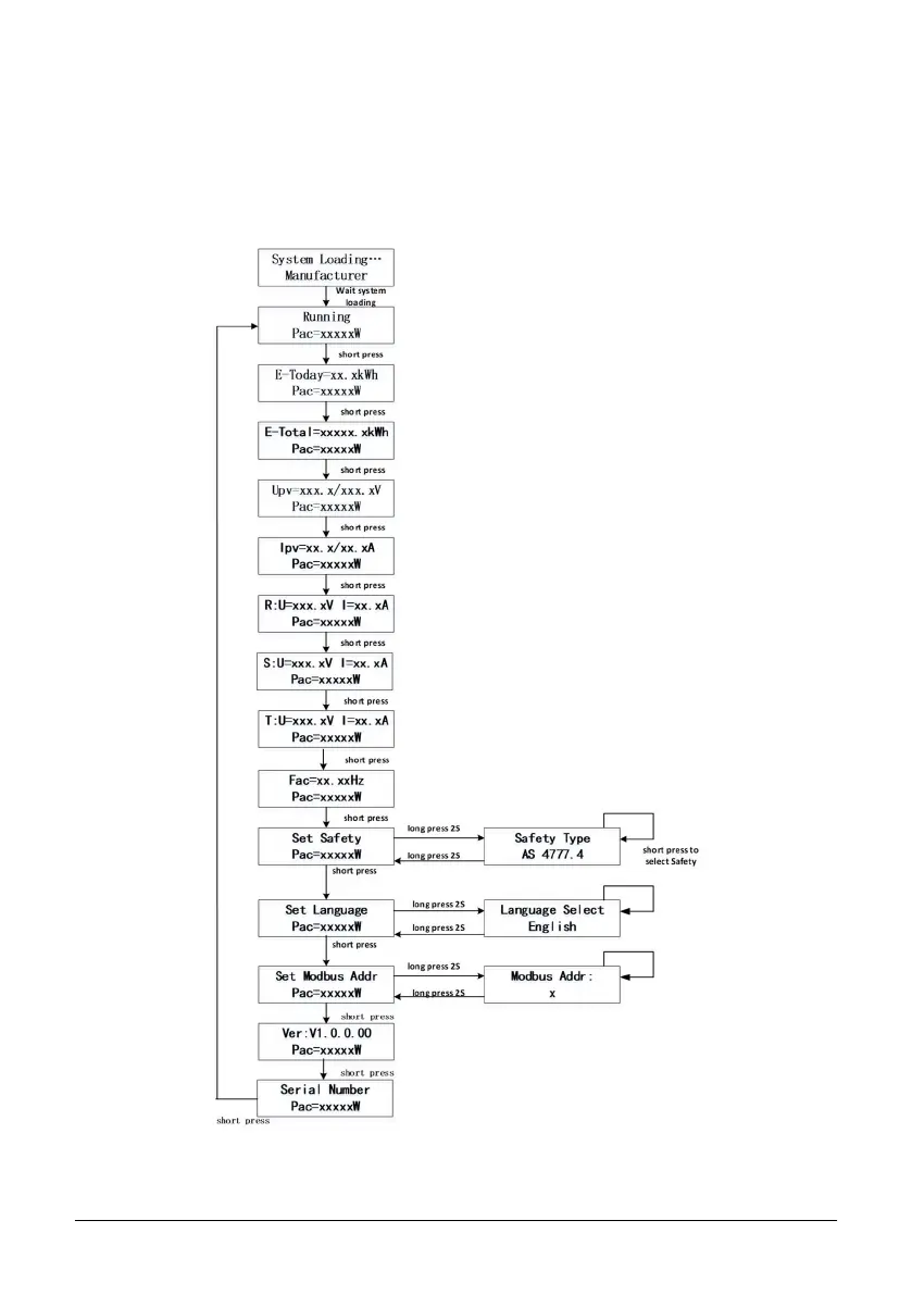
7.3 Display and Control Logics
When inverter starts up and operates, there is a control button beside LCD Display of the
inverter. Please follow the logics listed below.

Related product manuals