EasyManua.ls Logo

IDEC FC4A-C24R2 - Page 157

IDEC FC4A-C24R2
525 pages
Print Icon
To Next Page IconTo Next Page
To Next Page IconTo Next Page
To Previous Page IconTo Previous Page
To Previous Page IconTo Previous Page
Loading...
5: SPECIAL FUNCTIONS
« FC4A MICROSMART USERS MANUAL » 5-37
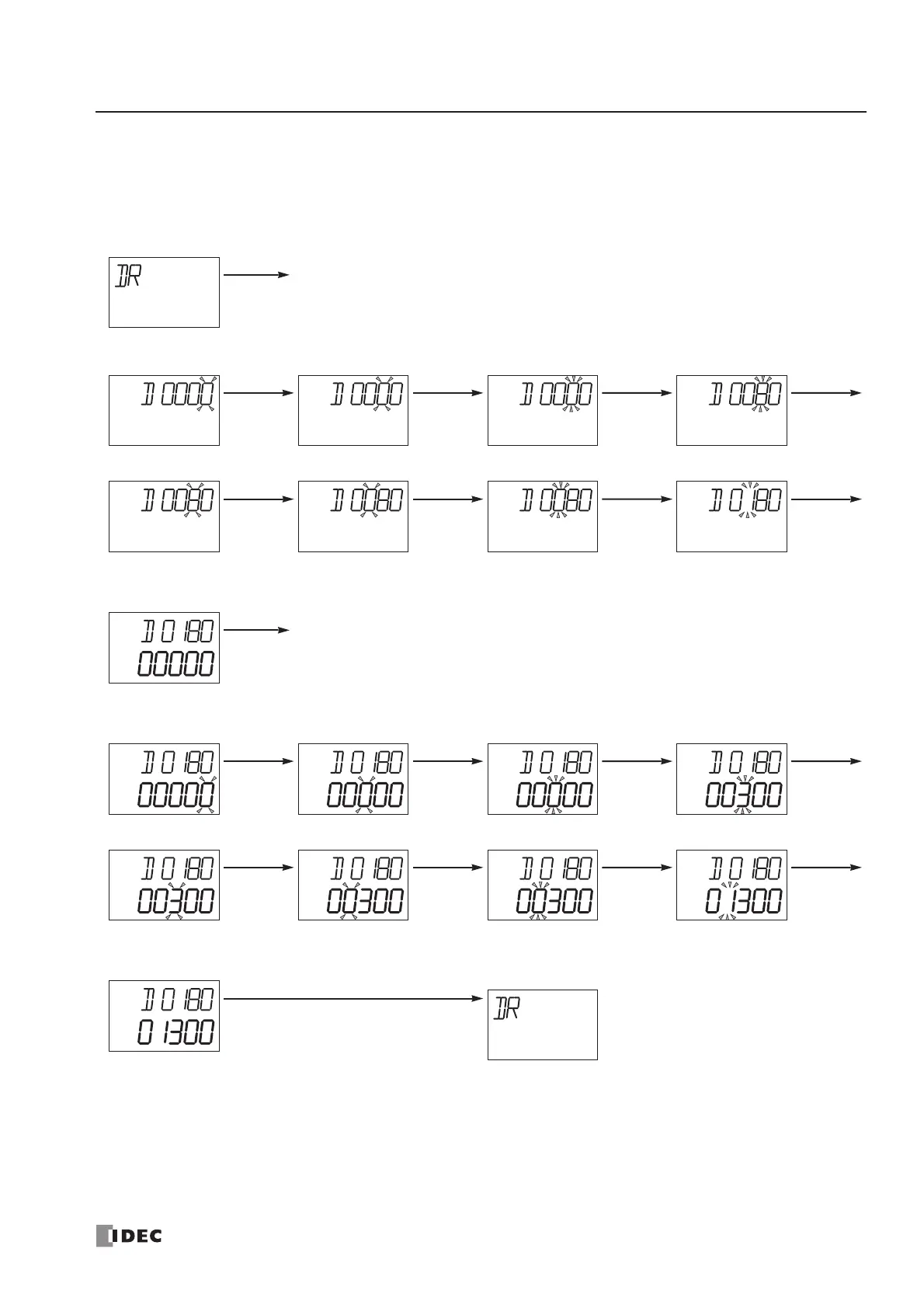
Displaying and Changing Data Register Values
This section describes the procedure for displaying and changing the data register value.
Example: Change data register D180 value to 1300
1. Select the Data Register menu.
2. Select the operand number.
3. The data of the selected data register number is displayed.
4. Change the data to 1300 as described below.
5. The changed data is displayed without flashing. Save the changes.
OK
Go to control
screen.
Slow Flash
Shift up one
digit.
OK
Slow Flash
Select digit.
▼▼ ESC
Decrement
the value.
Back to digit
selection.
Quick Flash Quick Flash
Slow Flash
Shift up one
digit.
OK
Slow Flash
Select digit.
Increment
the value
Quick Flash
OK
Complete
operand
selection.
Quick Flash
OK
Go to next screen.
Current Data
▲▲
Slow Flash
Shift up two
digits.
OK
Slow Flash
Select digit.
▲▲▲ ESC
Increment
the value.
Back to digit
selection.
Quick Flash
Quick Flash
Slow Flash
Shift up one
digit.
OK
Slow Flash
Select digit.
OK
Increment
the value.
Complete
data change.
Quick Flash
Quick Flash
OK
Write the new data to the CPU RAM.
Return to the Data Register menu.
New Data

Table of Contents

Related product manuals