EasyManua.ls Logo

Immergas VICTRIX PRO V2 EU - Page 142

Immergas VICTRIX PRO V2 EU
144 pages
Print Icon
To Next Page IconTo Next Page
To Next Page IconTo Next Page
To Previous Page IconTo Previous Page
To Previous Page IconTo Previous Page
Loading...
VICTRIX PRO V2 EU
142
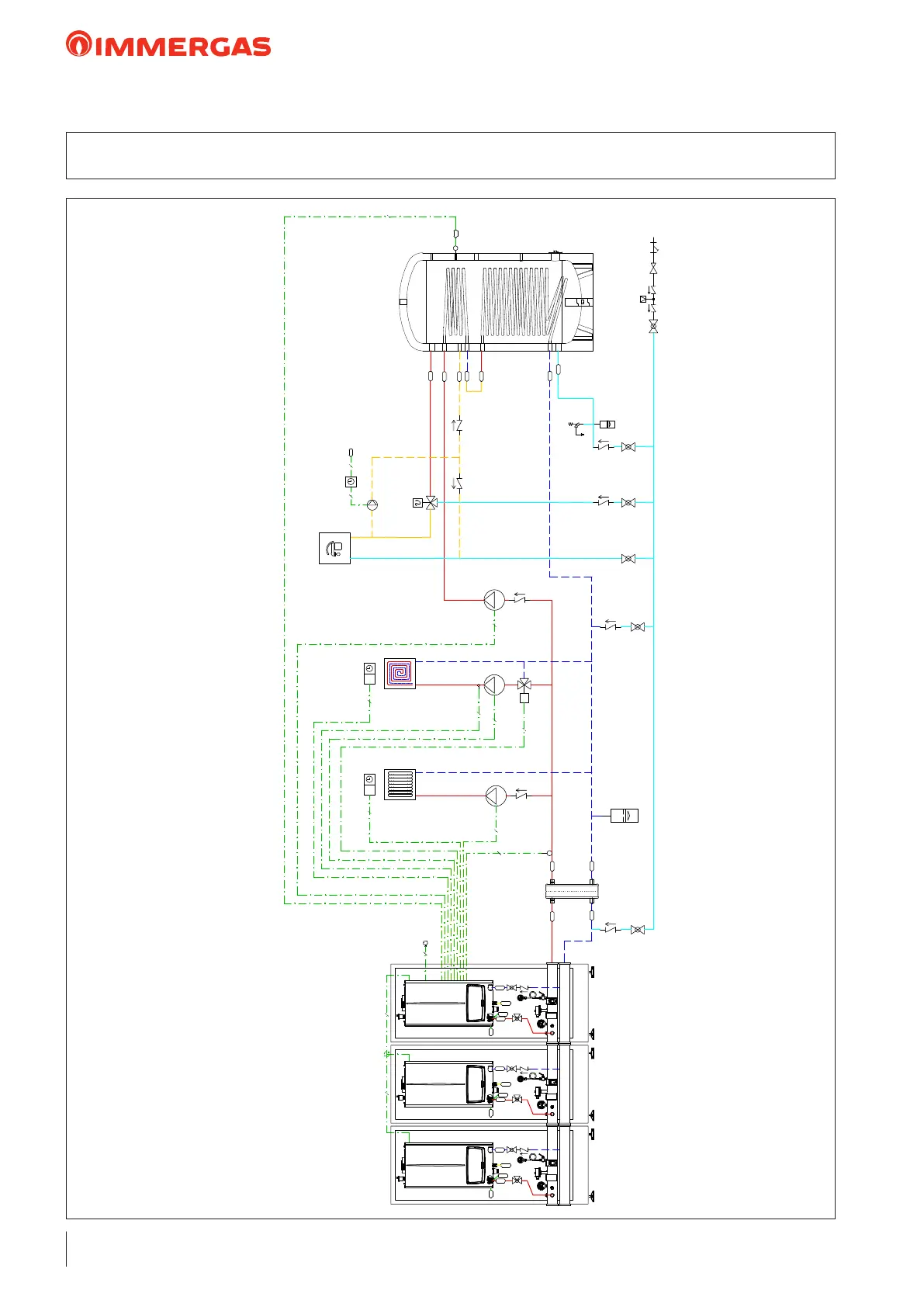
NOTE: e diagram provided here is indicative, see notes on the back of the cover
39 HYDRAULIC DIAGRAM: 3 VICTRIX PRO V2 EU WITH CABINET IN SIMPLE
CASCADE WITH 1 DIRECT ZONE 1 MIXED ZONE AND 1 DHW ZONE
M3
B4
2
B1
2
2
HMIX
C
V
2 2
230Vac
M4
M10-1
M10-2
M
M31-2
B3-2
2
2
3
2
2
T
S20-2
2
T
S20-1
2
B2
AC
MU
RU
MP
RP
AF
RC
B2
UB
3 3
MZ1
RZ1
MZ1
RZ1
SP
G
R
M
SC
V
C
G
R
M
SC
V
C
G
R
M
SC
V
C
LEGENDA:
B1 Sonda mandata comune
B2 Sonda bollitore
B3-2 Sonda mandata impianto zona 2
B4 Sonda esterna
M3 Circolatore sanitario
M4 Circolatore di ricircolo sanitario
M10-1 Circolatore di rilancio zona 1
M10-2 Circolatore di rilancio zona 2
M31-2 Valvola miscelatrice zona 2
S20-1 Cronotermostato ambiente zona 1
S20-2 Cronotermostato ambiente zona 2
C Caldaia VICTRIX PRO 35-55-80 V2 in armadio con collettore e sicurezze INAIL
SP Scambiatore a piastre
UB Unità bollitore
NOTE:
si ricorda di realizzare i circuiti di scarico condensa
il presente schema funzionale è esemplificativo
verificare i libretti istruzioni per la predisposizione degli allacciamenti idraulici ed elettrici
e per la sezione dei cavi
verificare i libretti istruzioni per il posizionamento dei componenti e delle distanze
massime ammissibili
per la termoregolazione è possibile utilizzare termostati a contatti puliti o dotati di
protocollo di comunicazione OPENTHERM
C Caldaia VICTRIX PRO V2 EU in armadio con collettore e sicurezze
Common ow probe
Storage tank probe
System ow probe zone 2
External probe
DHW pump
Domestic hot water recirculation pump
Zone 1 booster pump
Zone 2 booster pump
Zone 2 mixing valve
Zone 1 room chrono-thermostat
Zone 2 room chrono-thermostat
VICTRIX PRO V2 EU boiler in cabinet with manifold and safety devices
Plate heat exchanger
Storage tank unit
KEY:
NOTES:
> remember to install the condensate drain circuits this functional diagram is an example
> check the instruction booklets for the set up of the hydraulic and electric connections and for the
cross-section of the cables
> check the instruction booklets for positioning of the components and maximum allowable distances
> for temperature control, potential-free contact thermostats or ones provided with OPENTHERM
communication protocol can be used

Related product manuals