EasyManua.ls Logo

Imperial Systems CMAXX - DCT1000 Schematic

Imperial Systems CMAXX
28 pages
Print Icon
To Next Page IconTo Next Page
To Next Page IconTo Next Page
To Previous Page IconTo Previous Page
To Previous Page IconTo Previous Page
Loading...
imperialsystemsinc.com 25 Imperial Systems Inc.
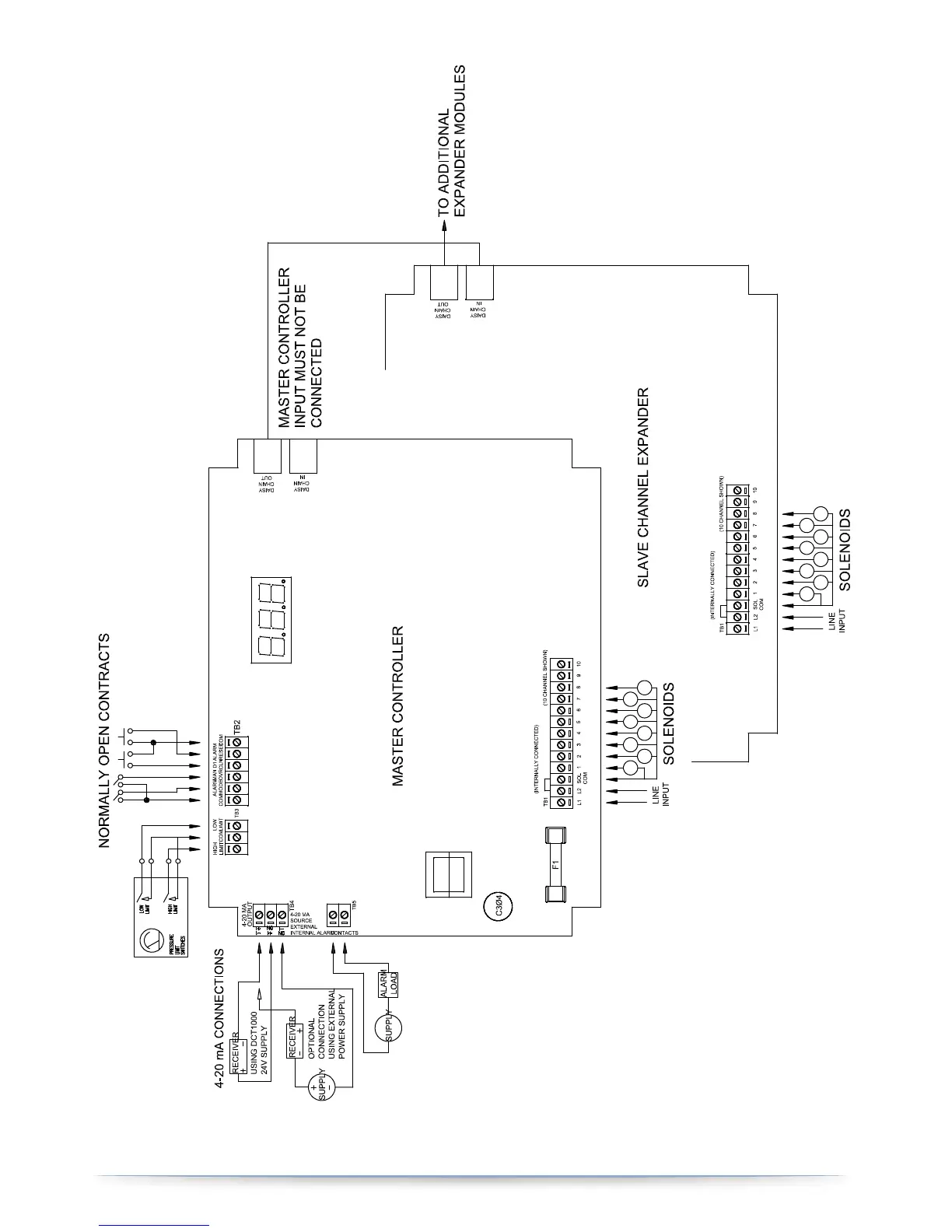
11.2 DCT1000 SCHEMATIC