EasyManua.ls Logo

Infinity INTERMEZZO 1.2s - Page 37

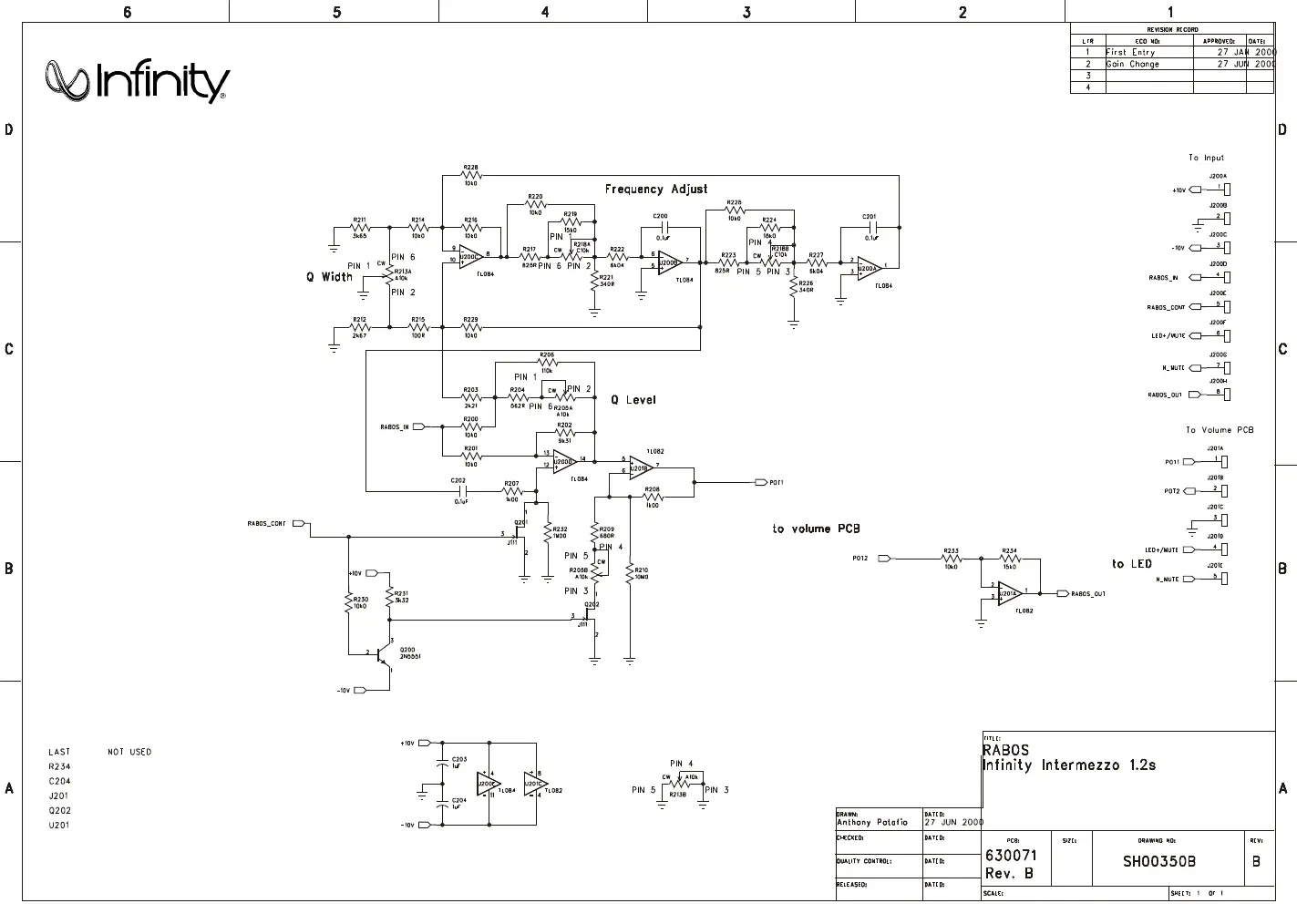
Infinity INTERMEZZO 1.2s
42 pages
Print Icon
To Next Page IconTo Next Page
To Next Page IconTo Next Page
To Previous Page IconTo Previous Page
To Previous Page IconTo Previous Page
Loading...
Intermezzo 1.2s
Schematics

Related product manuals