EasyManua.ls Logo

Inovance MD380T5.5GB

Inovance MD380T5.5GB
298 pages
To Next Page IconTo Next Page
To Next Page IconTo Next Page
To Previous Page IconTo Previous Page
To Previous Page IconTo Previous Page
Loading...
Operation, Display and Application Examples
MD380 User Manual
- 56 -
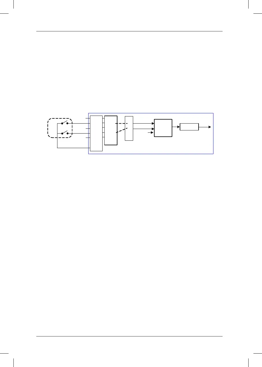
2: Communication control
The most common conguration is when the host computer is used to control running
of the AC drive by means of communication, such as the RS485, PROFIBUS-DP,
CANlink, and CANopen. The MD380 interacts with the user programmable card also by
means of communication.
Install a matching communication card in the multifunction extension port, and set F0-
02 to 2. Then, you can start or stop the AC drive in communication mode. The following
gure shows the setting method.
Figure 4-8 Setting for start/stop using the communication control mode
F4-00
F4-01
F4-02
F4-03
F4-04
.
.
1
2
.
.
F0-02 = 1
Running
command
F4-11 = 0
Control switch
Terminal
Function
code
Setting
value
Terminal
control
DI1
DI2
DI3
DI4
DI5
.
COM
RUN/
Fo rw a rd
Fo rw a rd R U N
Terminal control
Command source
selection
Two-line mode 1
RUN/
Reverse
Reverse R U N
SW2
SW1
When FD-04 is set to a non-zero number, the function of automatic AC drive stop upon
communication timeout is enabled. This prevents uncontrollable AC drive running due
to faults of the communication cable or the host computer.
The communication port of the AC drive supports the Modbus-RTU protocol, and the
communication is implemented only when the host computer supports the Modbus-
RTU master station protocol.
4.7.2 Start Mode
The MD380 supports three start modes, namely, direct start, rotational speed tracking
restart, and pre-excited start (asynchronous motor), set in F6-00.
F6-00 = 0 (direct start)
It is applicable to small-inertia load. The frequency curve in this mode is shown in the
following gure.
DC braking before the start is applicable to drive of load such as elevator and crane.
Startup frequency is applicable to drive with burst start under start torque, such as
cement mixer.

Table of Contents

Related product manuals