EasyManua.ls Logo

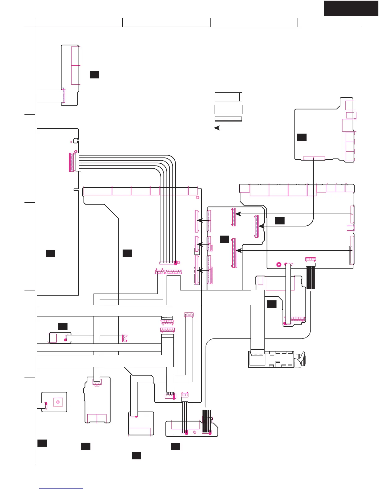
Integra DTR-6.3 - Wiring Diagram: PC Board Connections; Main CPU, Driver, and Output Board Connections; Front Panel and Tuner Connections; DSP and Bus Interface Connections

Integra DTR-6.3
49 pages
Print Icon
To Next Page IconTo Next Page
To Next Page IconTo Next Page
To Previous Page IconTo Previous Page
To Previous Page IconTo Previous Page
Loading...
DTR-6.3
WIRING VIEW
A
1
2
3
4
5
BCD
TUNER
PACK
: Flat cable
: Jumper Wire
: Socket
: PC board to PC board
U7U7
U3
U14
U10
U8
U6
U7
U1
U7
U5
U18
U23
U11
U26
Page 15
Page 28
Page 27
Page 27
Page 28
Page 11
Page 30
Page 30
Page 8
Page 24
Page 16
g
e 16
S7501
JL7501B
NASW-7462
P2207B
NAETC-7466
A-BUS CIRCUIT
PC BOARD
NAETC-7466
A-BUS CIRCUIT
PC BOARD
P2202
P2201
P2210
P2203
P2204
P2206
P209C
P2501C
NAVD-7468
P2554
P2553
P2555
P2205
P2208B
U2601
P2602A
P2063
P2061
P201
P206
P202
P203
P208
P2004
P209A
P243B
U201
U202
U203
P2060
P242A
P243A
P6001B
P6002B
P6003B
P6004B
P
6005
B
P404A
P404C
P6903B
P6000B
P2207A
NAETC-7486
P107A
P106A
P105A
P207A
P205A
P6011B
P207B
P210
P205A
NAETC-7478
PRE. OUTPUT
TERMINAL
PC BOARD
NAAF-7483
DRIVER CIRCUIT
PC BOARD
7
470
OPTICAL
A
RD
NASW-7462
VOLUME
PC BOARD
NAAF-7473
EQUALIZER AMP.
PC BOARD
NAETC-7469
RS232C TERMINAL
PC BOARD
NAVD-7465
COMPONENT
VIDEO
TERMINAL
PC BOARD
NAETC-7486
CONNECTOR
PC BOARD
NADG-7460
MAIN CIRCUIT
PC BOARD
NAVD-7464
VIDEO TERMINAL
PC BOARD
NAVD-7468
FRONT VIDEO
PC BOARD
JL9501B
P101
P308
P309
P404B
P2208A
P2062B
P2501A
P2601A
P6931B
P7501B
NADG-7460
P107B
P106B
P105B
P306
P301
P302
P303
P304
P305
12pin
P6811
P6810
JL6810B
P2601B

Related product manuals