EasyManua.ls Logo

INVT Goodrive GD300-19-015G-4 - Page 199

INVT Goodrive GD300-19-015G-4
255 pages
To Next Page IconTo Next Page
To Next Page IconTo Next Page
To Previous Page IconTo Previous Page
To Previous Page IconTo Previous Page
Loading...
Goodrive300-19 series open loop vector inverter special for hosit Fault tracking
-198-
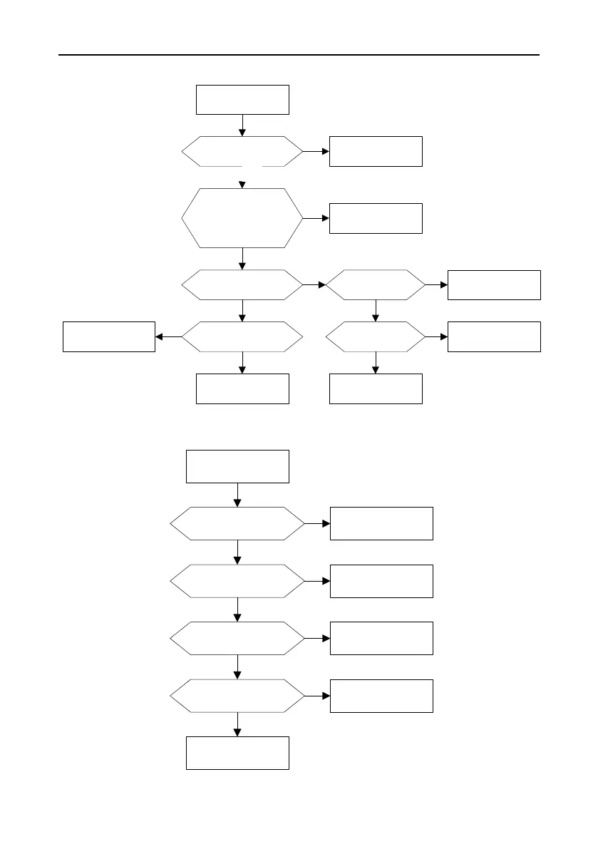
8.6.3 Overvoltage
OV fault
Check if the voltage range is in
the standard one or not ?
Check if the ACC/DEC
time is too short
Check if the load
motor is in abnormal
reverse running
Ensure the power supply
meets the need
Check if UVW is short circuited to
the earth and the configuration of
the output side is right or not?
Settle the short circuit
and configure rightly
Shorten the ACC/DEC
time
Check the load and
adjust
If it is the inverter fault,
please contact with our
company
Check if shortening the
ACC/DEC time is allowed
Check if it
needs to use
the options
Add braking options
Adjust the braking
options and the
resistance
Yes
No
Yes
No
Yes
No
Yes
No
Yes
No
Yes
Yes
8.6.4 Undervoltage fault
UV fault
Check that if there is
powering off during
the running of the
inverter
If the voltage of the power supply
is in the standard range
Ensure the power supply
meets the need
Check if the air switch and
contactor on the inside is off or
abnormal or not
Switch on the air switch
and contactor and settle
the abnormality
Adjust the power supply
Ensure the power off
reason and settle the
abnormal
If it is the inverter fault,
please contact with our
company
Check if there is big power
device in the same power supply
Yes
No
Yes
No
Yes
No
Yes
No

Table of Contents

Related product manuals