EasyManua.ls Logo

ION Road Warrior - Schematics; AC STB

ION Road Warrior
15 pages
Print Icon
To Next Page IconTo Next Page
To Next Page IconTo Next Page
To Previous Page IconTo Previous Page
To Previous Page IconTo Previous Page
Loading...
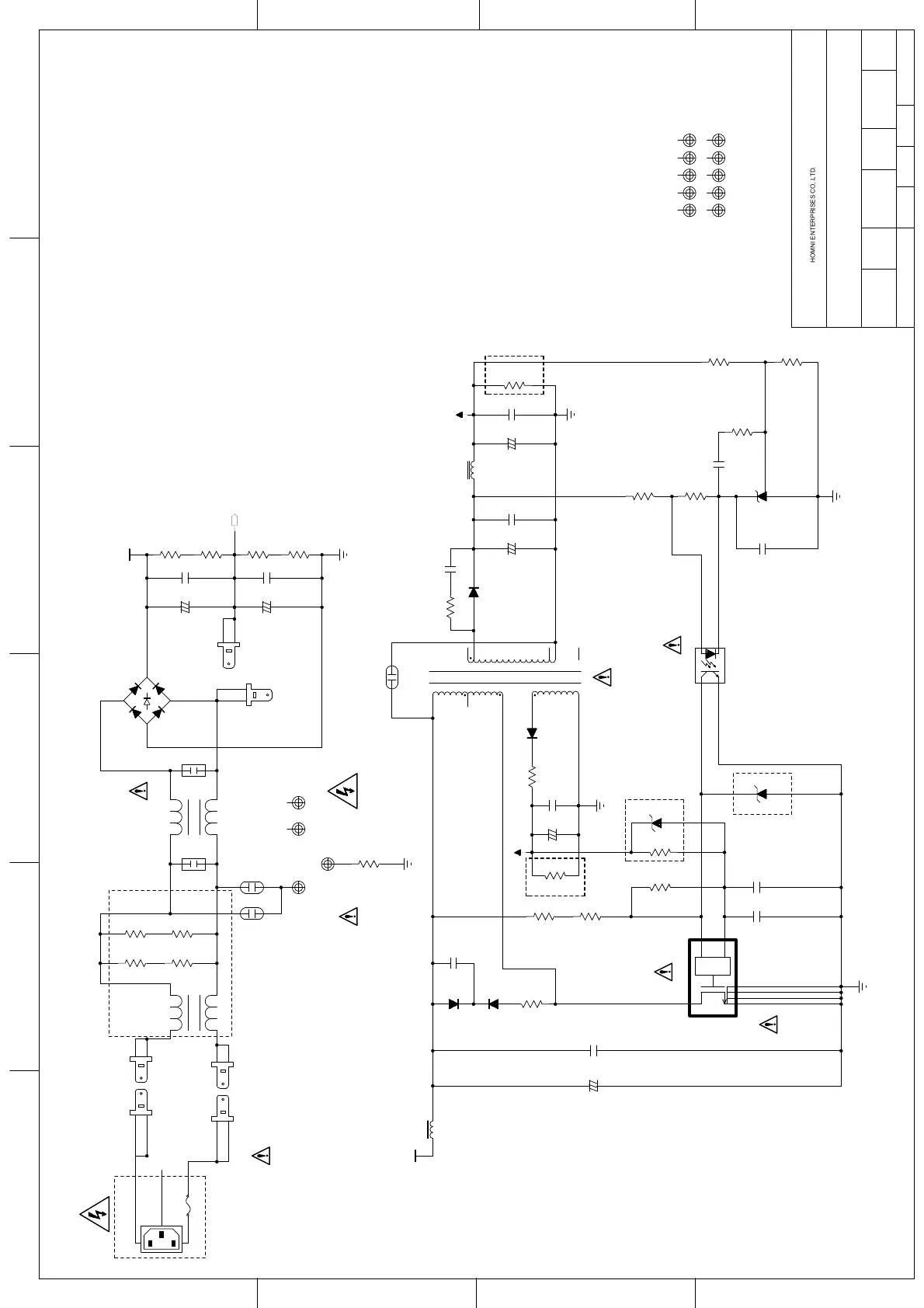
REV: V4.4 SHEET: 1 OF 10
Eric.ZX
HOMNI ENTERPRISES CO,.LTD.
A
B
C
D
6 5 43 2 1
D
C
B
A
DRAWN: DATED: DATED:CHECKED: APPROVED: DATED:
TITLE:
COMPANY:
SIZE:A2DWG NO: PT-X-XXXXX-XX SCALE:
IPA27-AC_STB
AC_POWER PCB
T6.3AL/250V~
replace fuse as mark.
2: To reduce the risk of fire,must
CAUTION
reduce the risk of electric shock.
1: High voltage section,carefully to
100~120V~/50~60Hz 300W FUSE:T6.3AL/250V~
ADD
ADD
认证要求 v4.4
认证要求 V4.4
1
L
2
G
3
N
J2
P7
P8
C412
0.01uF
D402
P6KE200
1
EN/UV
2
BP/M
3
D
4
S
5
S
6
S
7
S
U401
TNY290
L404
4.7uH
1
2
3
4
5
6
7
8
9
10
TR401
12
D404
MURA220T3
R417
10R
C426 1nF
+
C418
470uF
25V
+
C417
100uF
25V
12
D409
ES1D
R426 2.2R
+
C411
100uF
35V
R401
10K
C409
0.1uF
+
C410
2.2uF/400V
C408
10uF
C427
0.1uF
C428
0.1uF
C437
0.1uF
C442
0.1uF/500V
R403
4M
R404
4M
1
C
2A
Z401
NC
R402
NC
L402
1
23
4
U402
EL817SI
1C
2A
3
REF
U404
TL431ACM3
R413
39K
R414
10K
C43247nF
R406
100R
R418
3.3K
R405
1K
C433
1uF
P404
P403
C405
0.47uF
275V
C413
2.2nF
400V
C404
0.47uF
275V
D401
GBU606
+
C401
470uF
200V
R440
470K
R438
470K
+
C402
470uF
200V
C452
0.1uF
C451
0.1uF
L401
R439
470K
R437
470K
P401
P402
G401 G402
G403
D413
MURA160T3
R429
22R
G404
R445
3K
R446
3K
G2 G3 G4 G5 G6
G7 G8 G9 G10 G11
C457
222
C458
222
1
C
2
A
Z403
24V
R447
1.6M
R448
1.6M
R449
1.6M
R450
1.6M
R451
0R
L410
HGND
HVDD
+12V_STB
PG
HGND
PG
HGND
HVDD
TR-CENT
+12V_AC
PG

Related product manuals