EasyManua.ls Logo

iPower SUA3800i - Schéma du Circuit

iPower SUA3800i
112 pages
Print Icon
To Next Page IconTo Next Page
To Next Page IconTo Next Page
To Previous Page IconTo Previous Page
To Previous Page IconTo Previous Page
Loading...
Page 29
B:NOIR
Br:BROWN
G:VERT
Gy:GRIS
L:BLUE
O:ORANGE
R:ROUGE
W:BLANC
Y:JAUNE
P:ROSE
N/B:NOIR/BLANC
Y/G:JAUNE/VERT
R/W:ROUGE/BLANC
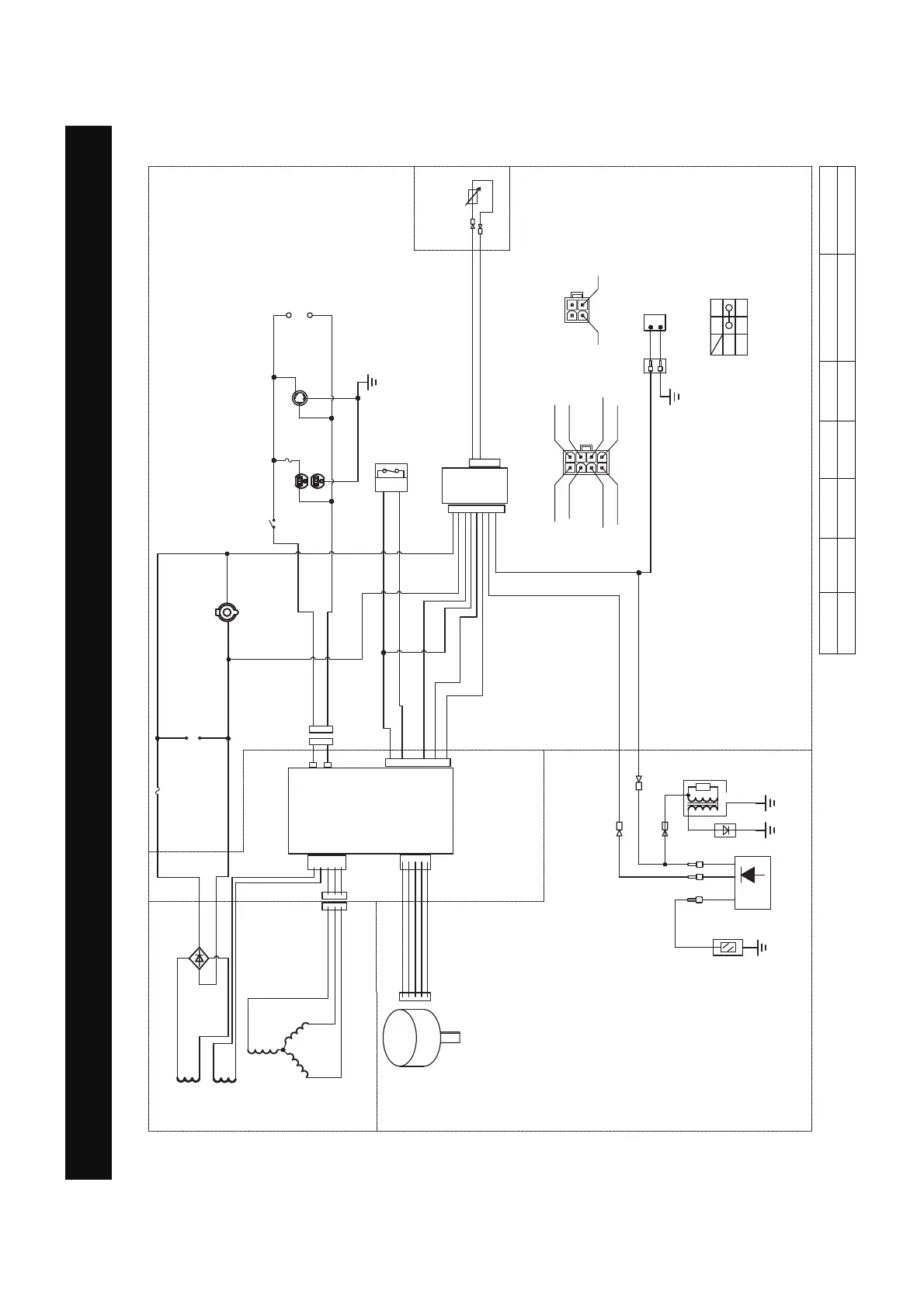
Schéma du Circuit
SCHÉMA DU CIRCUIT
Modèle:SUA3800i
Système de mise à la terre (AC): Neutre Flottant Système de mise à la terre (DC) : système flottant
%
5RVHSXLVVDQFH
5RXJHODPSHiKXLOH
9HUWHWEODQFSXLVVDQFH
1RLUODPSHiKXLOH
1RLUSXEOLF
%ODQFIHXYHUW
0DUURQIHXURXJH
9HUWFRPPXQLFDWLRQ
'lILQLWLRQGXSRUW
GXPRGXOHGDIILFKDJH
-DXQH -DXQH
%RXJLH
GDOOXPDJH
0RGXOHGDUUmW
SRXUPDQTXH
GKXLOH
%RELQH
GDOOXPDJH
<
,*
(
(
,*
%
%
%
/
3
<
5
$
2
%
:
86%9$
12V
5
%
$
$
%U
5
%
5
*
:
*:
%
0RWHXUSDViSDV
<
,QWHUUXSWHXUGH
UDOHQWLEDV
&DSWHXUGH
QLYHDXGH
FDUEXUDQW
5HGUHVVHXU
$
5
$
/5
3RUWV
SDUDOOkOHV
&RPPXWDWHXUGXQLWl
'f6$&7,9f
685
6RXVERELQH
%RELQHSULQFLSDOH
%RELQH&&
<
0RGXOHGH
FHQWUHGH
GRQQlHV/('
*
5
%
,QWHUUXSWHXU
GDUUmWGH
EDVQLYHDX
GKXLOH
%
:
:
%
%
5
5
'&9$
MOTEUR
PANNEAU DE COMMANDE
0RGXOHGH
FRQWUROH
ALTERNATEUR

Table of Contents

Other manuals for iPower SUA3800i

Related product manuals