EasyManua.ls Logo

iPower SUA3800i - Circuit Diagram

iPower SUA3800i
112 pages
Print Icon
To Next Page IconTo Next Page
To Next Page IconTo Next Page
To Previous Page IconTo Previous Page
To Previous Page IconTo Previous Page
Loading...
Page 29
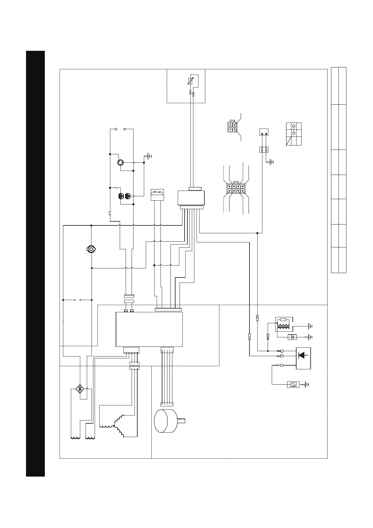
Circuit Diagram
CIRCUIT DIAGRAM
Grounding system(AC): Neutral Floating
Model:SUA3800i
B:BLACK
Br:BROWN
G:GREEN
Gy:GRAY
L:BLUE
O:ORANGE
R:RED
W:WHITE
Y:YELLOW
P:PINK
B/W:BLACK/WHITE
Y/G:YELLOW/GREEN
R/W:RED/WHITE
Grounding system(DC): System Floating
%
3LQNSRZHU
5HGRLOODPS
*UHHQDQGZKLWHSRZHU
%ODFNRLOODPS
%ODFNSXEOLF
:KLWHJUHHQOLJKW
%URZQUHGOLJKW
*UHHQFRPPXQLFDWLRQ
'LVSOD\PRGXOH
SRUWGHILQLWLRQ
<HOORZ <HOORZ
6SDUN
SOXJ
/RZRLO
VKXWGRZPPRGXOH
,JQLWLRQ
FRLO
<
,*
(
(
,*
%
%
%
/
3
<
5
$
2
%
:
86%9$
12V
5
%
$
$
%U
5
%
5
*
:
*:
%
6WHSSLQJPRWRU
<
/RZLGOH
VZLWFK
)XHO
OHYHO
VHQVRU
5HFWLILHU
$
5
$
/5
3DUDOOHO
3RUWV
8QLWVZLWFK
2))
21
6XEFRLO
0DLQFRLO
'&FRLO
<
/('GDWD
FHQWHU
PRGXOH
*
5
%
/RZRLO
VKXWGRZQ
VZLWFK
%
:
:
%
%
5
5
'&9$
ENGINE
CONTROL PANEL
&RQWURO
PRGXOH
ALTERNATOR

Table of Contents

Other manuals for iPower SUA3800i

Related product manuals