EasyManua.ls Logo

iPower SUA3800i - Diagrama de Circuitos

iPower SUA3800i
112 pages
Print Icon
To Next Page IconTo Next Page
To Next Page IconTo Next Page
To Previous Page IconTo Previous Page
To Previous Page IconTo Previous Page
Loading...
Página 30
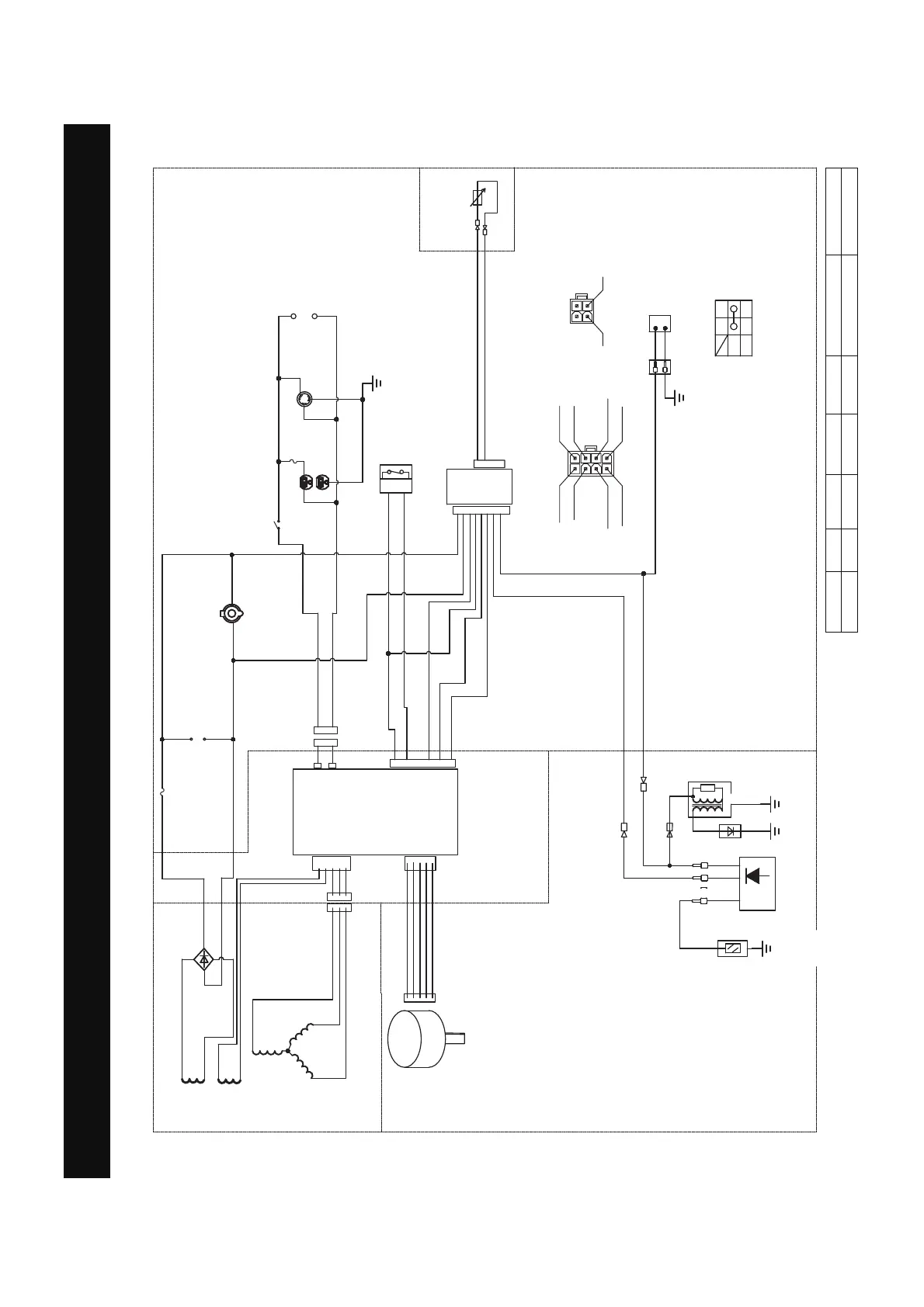
Diagrama de Circuito
B:NEGRO
Br:MARRÓN
G:VERDE
Gy:GRIS
L:AZUL
O:NARANJA
R:ROSA
W:MBLANCO
Y:AMARILLO
P:ROSA
B/W:NEGRO/BLANCO
Y/G:AMARILLO/VERDE
R/W:ROJO/BLANCO
Modelo: SUA3800i
DIAGRAMA DE CIRCUITO
Sistema de puesta a tierra (CA): Neutro flotante Sistema de puesta a tierra (CC): Sistema flotante
5
%
5RMROjPSDUDGHDFHLWH
5RMROjPSDUDGHDFHLWH
9HUGH\EODQFDSRGHU
1HJUDOjPSDUDGHDFHLWH
1HJURStEOLFR
%ODQFROX]YHUGH
0DUUqQOX]URMD
9HUGHFRPXQLFDFLqQ
'HILQLFLqQGHOSXHUWR
GHOPqGXORGHYLVXDOL]DFLqQ
$PDULOOR
$PDULOOR
%XMoD
0qGXORGH
DSDJDGRSRUEDMR
QLYHOGHDFHLWH
%RELQDGHHQFHQGLGR
<
,*
(
(
,*
%
%
%
/
3
<
5
$
2
%
:
86%GH9\$
12V
5
%
$
$
%U
5
%
5
*
:
*:
%
0RWRUSDVRDSDVR
<
,QWHUUXSWRUGHUDOHQWoEDMR
6HQVRUGH
QLYHOGH
FRPEXVWLEOH
5HFWLILFDGRU
$
5
$
/5
3XHUWRV
SDUDOHORV
,QWHUUXSWRUGHXQLGDG
$3$*$'2
62%5(
%RELQD
VHFXQGDULD
%RELQDSULQFLSDO
%RELQD'&
<
0qGXORGHFHQWURGHGDWRV/('
*
5
%
,QWHUUXSWRU
GHDSDJDGR
SRUEDMR
QLYHOGH
DFHLWH
%
:
:
%
%
5
5
'&9$
MOTOR
PANEL DE CONTROL
0qGXORGH
FRQWURO
ALTERNADOR

Table of Contents

Other manuals for iPower SUA3800i

Related product manuals