EasyManua.ls Logo

Jacuzzi LED Series - Export 50 Hz 230 V 1-Pump Models Wiring

Jacuzzi LED Series
68 pages
Print Icon
To Next Page IconTo Next Page
To Next Page IconTo Next Page
To Previous Page IconTo Previous Page
To Previous Page IconTo Previous Page
Loading...
52
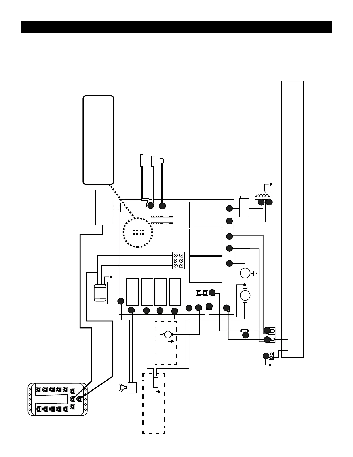
Board is shown with 2013+ DCU with minidin connectors.
2011-2013 J300s only
2011-2012 Models used the ribbon style DCU.
This is a generic diagram actual connections and components may vary.
A11 Export 50 Hz 230V 1-Pump Models
Standard
Ozonator
Transformer
230 VAC
J1 Logic Jumper Settings
JP1 1-2 ON = 20A Logic (Factory Setting)
JP1 1-2 OFF = 30A Logic
JP1 7-8 ON = °C Temperature Display
(Factory Setting)
JP1 7-8 OFF = °F Temperature Display
CLEARRAY
F1
20A
250V
SC-20
TB1
21
Hi-limit/Freeze Sensor
Temperature Sensor
J2
J3
Circ.
Pump
Main
Pump
J4
HILO
GRN
BLU
BRN
JP1
4
2
3
1
6 5
8 7
J20
J21
J12
J14
J16
J11
J15
J13
J17 J7 J8 J9 J10
J5
J6
Heater IN Heater OUT
(Thermo Switch - located inside
the heater for certain models)
F1
K1
K2
K3
K4
K5 K7 K8
BRN
BRN
BLU
BLU
BRN
BRN
BLK BLU BRN BLU BRN
J1
Control Panel
(not offered
on all models)
LED Lighting
System DCU
OR
OR
BLU
THERM
SWITCH
230 VAC 3-Wire Connection (50 Hz, 1-Phase Service),
USE COPPER CONDUCTORS ONLY. WIRE SIZE MUST MEET NEC RECOMMENDATIONS AND/
OR LOCAL CODES AND IS DETERMINED BY MAXIMUM CURRENT DRAW AND LENGTH OF RUN.
Ports 1-10 power
spa lights, waterfall
lights and step lights
on applicable models
Light DCU
1
2
3
4
5
6
7
8
9
10
POWER
EXP BAR EXP BAR
Mini-Din Cable provides
constant 12 VAC from
yellow transformer wires
Mini-Din Control
Panel Cable
Heater Specifications
Export Model:
2.7kW @ 230 VAC
Pressure Switch
13
16
17
19
18
1
2
3
4
5
6
7 10 11 12
20
21
22
23
28
27
26
25

Table of Contents

Other manuals for Jacuzzi LED Series

Related product manuals