EasyManua.ls Logo

JBL GTX500 - Ground (GND) Connection; Power (12 V) Connection

JBL GTX500
12 pages
Print Icon
To Next Page IconTo Next Page
To Next Page IconTo Next Page
To Previous Page IconTo Previous Page
To Previous Page IconTo Previous Page
Loading...
www.jbl.com
English
5
5
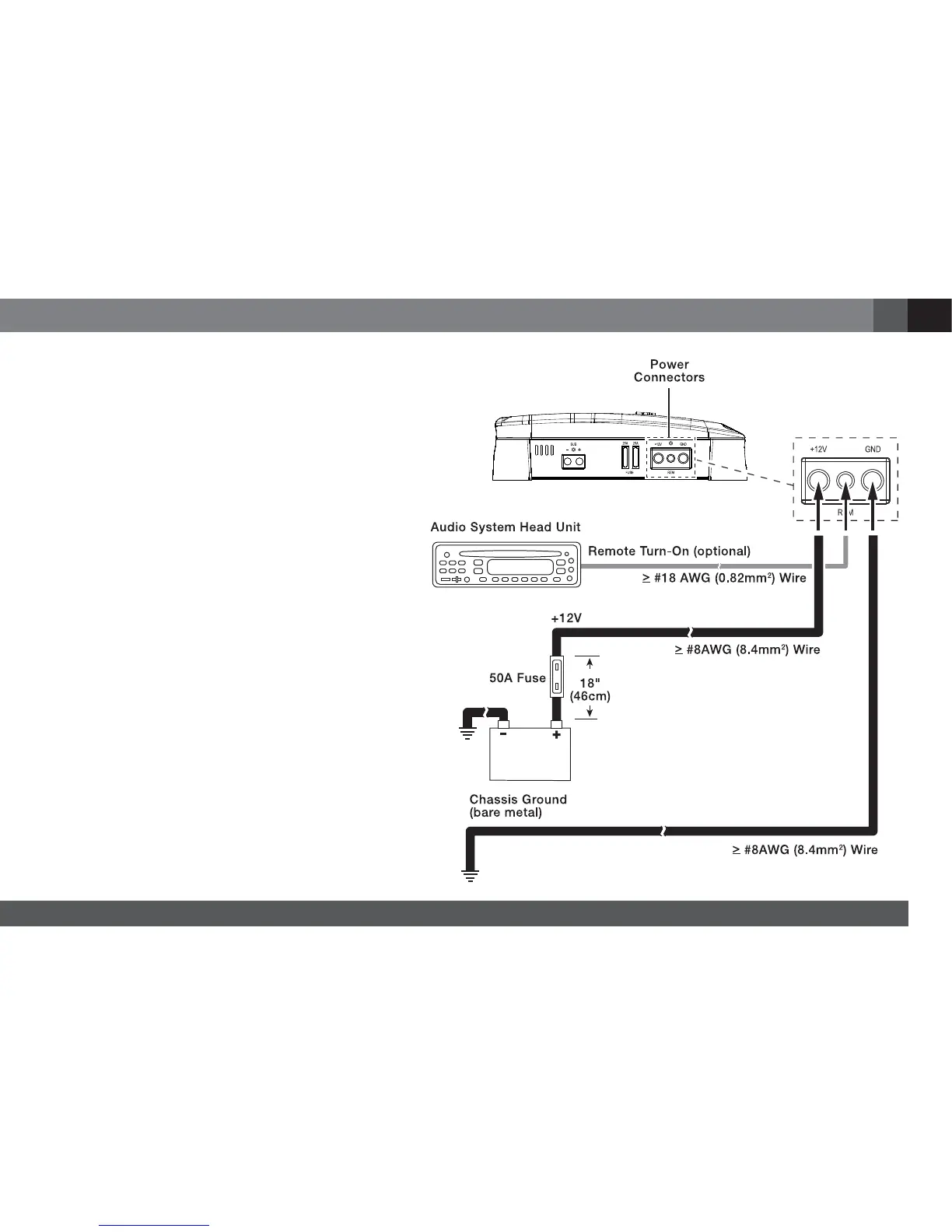
GROUND (GND) CONNECTION
Connect a wire (minimum 8AWG – 8.4mm
2
) from the
amplifier’s GND terminal directly to a solid point on the
vehicle’s chassis.
For a good connection, use sandpaper to clear the
paint from the metal surface at this chassis location.
Use a star-type lock washer to secure the wire’s
connection.
POWER (12V) CONNECTION
1. Connect a wire (minimum 8AWG – 8.4mm
2
) directly to
the battery’s positive (+) terminal.
2. Install a fuse holder for a 50A fuse on this wire within
18" (46cm) of the battery’s (+) terminal. Do not
install the fuse in the holder at this time.
3. Route this wire to the amplifier’s location and
connect it to the amplifier’s +12V terminal. Be sure
to use appropriate grommets whenever routing
wires through the firewall or other sheet metal.
IMPORTANT: Failure to adequately protect the
positive wire from potential damage may result in a
vehicle fire.
4. When you are finished routing and connecting this
wire, install the 50A fuse in the holder you installed
near the battery.

Related product manuals