EasyManua.ls Logo

JBL HARMONY - Page 14

JBL HARMONY
57 pages
Print Icon
To Next Page IconTo Next Page
To Next Page IconTo Next Page
To Previous Page IconTo Previous Page
To Previous Page IconTo Previous Page
Loading...
5
5
4
4
3
3
2
2
1
1
A
A
B
B
C
C
D
D
E
E
F
F
G
G
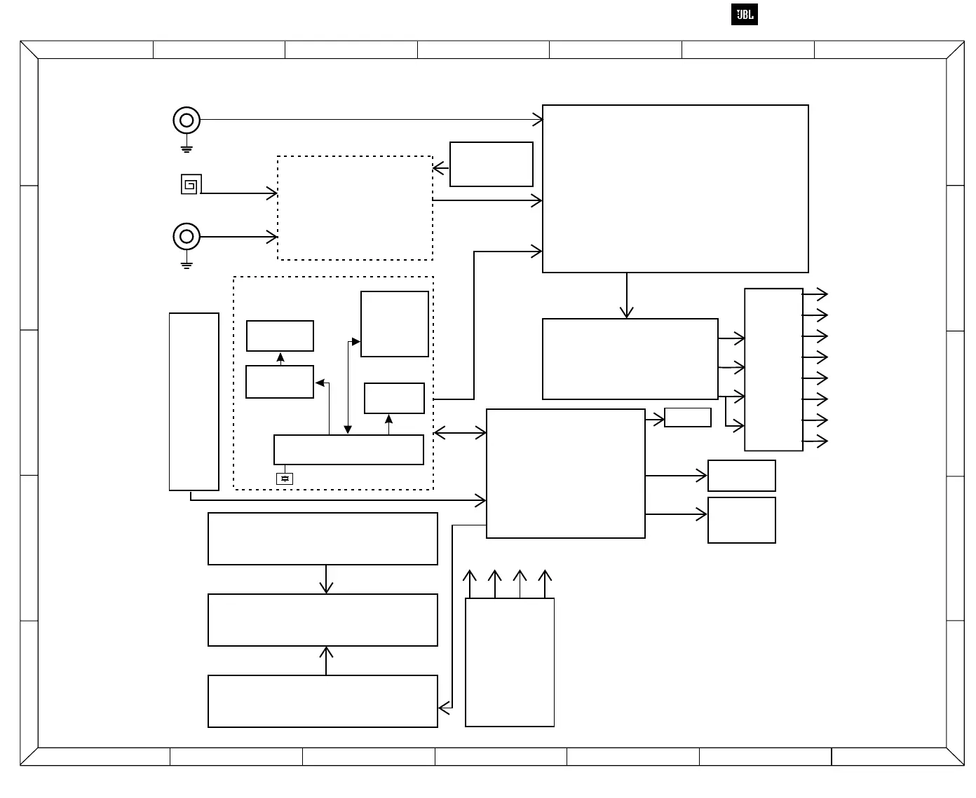
AM/FM TUNER MODULE
PICK UP
UNIT
4558
LPF
KA9258D
SERVO MOTOR
DRIVER
CXA1782BQ
ASP
(RF AMP & SSP)
CXD2508AQ
DSP
IR REMOTE RECEIVER
LED BACK LIGHT
LCD DISPLAY
LCD DRIVER
LC75824E
DC
POWER
REGULATORS
CONTROL MICROPROCESSOR
ACI8747-012
TUNER AMP
+6V 8V
12V 12V
RDS DECODER
LC72720
EQ AND SPATIALISER
BUZZER
AUDIO INPUT SELECT AND VOLUME
TDA7313
KEY
(A/D KEY)
BA6218
TRAY MOTOR
POWER
OUTPUT
TDA7381
SUBWOOFER
SP
L/SP
R/SP
L
R
SUB
AUX
AM LOOP ANT
FM ANT
CD Player/Tuner Stereo System HARMONY
14

Other manuals for JBL HARMONY

Related product manuals