EasyManua.ls Logo

JBL SUB333 - IC620 - (M62446 FP) 6 CHANNEL VOLUME CONTROL

JBL SUB333
47 pages
Print Icon
To Next Page IconTo Next Page
To Next Page IconTo Next Page
To Previous Page IconTo Previous Page
To Previous Page IconTo Previous Page
Loading...
29
Dolby Pro-Logic
Ò
Surround Processor/Amplifier/Subwoofer SUB333
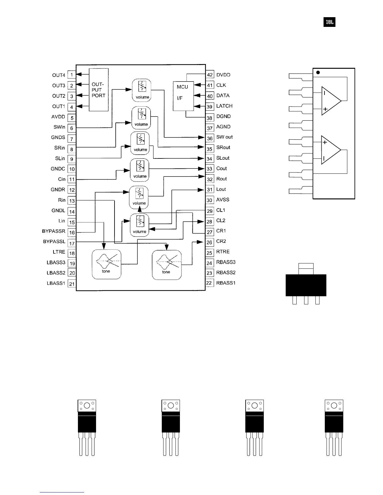
IC620 - (M62446FP) 6 CHANNEL VOLUME CONTROL
11112222
3333
1
2
3
COMMON
INPUT
OUTPUT
1
2
3
COMMON
INPUT
OUTPUT
1
2
3
INPUT
COMMON
OUTPUT
1
2
3
INPUT
COMMON
OUTPUT
IC903 - (7906)
-6V REGULATOR
IC902 - (7915)
-15V REGULATOR
IC607 - (1117)
3.3V REGULATOR
IC904 - (7806)
+6 REGULATOR
IC901 - (7815)
+15V REGULATOR
IC701 - (M5218AL)
Op Amp L TYPE
V+
B OUTPUT
B -INPUT
B +INPUT
V-
A +INPUT
A -INPUT
A OUTPUT
A
B
1
5
2
6
3
7
8
4
Tab is V
OUT
V
OUT
GND V
iIN

Related product manuals