EasyManua.ls Logo

jcb 210SU - Page 150

jcb 210SU
414 pages
Print Icon
To Next Page IconTo Next Page
To Next Page IconTo Next Page
To Previous Page IconTo Previous Page
To Previous Page IconTo Previous Page
Loading...
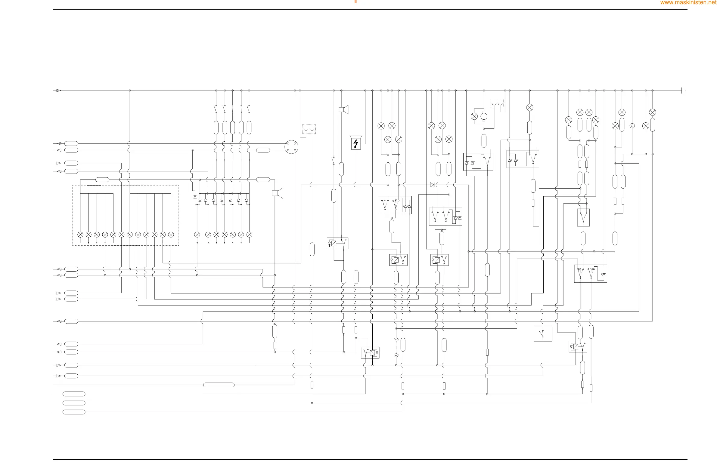
Electrics
Basic System Operation
Section C Section C
9803/7130 Issue 1
4 - 3 4 - 3
10
5
8 6
AUXILLARY BEACON SOCKET
7
FUSE
B9
6
REAR HORN SWITCH
FUSE C1
WATER TEMP SWITCH
4
5
8
FUSE
B7
IGNITION RELAY 2
411
834
918
REAR HORN
M
RH SIDE LIGHT
FUSE
C6
834
2
8
411
7
8
894
LH DIP BEAM
407
RADIO SOCKET
3
6
3
8
FOG LIGHT
6
SIDE CONSOLE
INSTRUMENTS
805
2
117
DIP/MAIN
BEAM SWITCH
405
405
FUSE
B4
402
402
837
4
TRANS OIL TEMP SWITCH
FUSE C2
311
2
830
W
1810
403
403
1
ROAD
LIGHTS
SWITCH
114
1
837
828
4
835
110
830
BA
BA
TTERY FEED
TTERY FEED
011
LH MAIN BEAM
5
5
OUTER REAR WORK LIGHTS
FRONT CONSOLE
INSTRUMENTS
ALTERNATOR
BEACON SWITCH
829
7
806
401
407
1820
5
6
FUSE
B3
868
404
404
412
ENGINE OIL PRESS SWITCH
3
BEACON
116
LIGHTS RELAY
2
INNER FRONT WORK LIGHTS
AIR FILTER VAC. SWITCH
011
FUSE C10
FUSE A10
FOG LT SWITCH
R/W/L SWITCH
TRANS OIL PRESS SWITCH
POWER SOCKET
106
7
2
5
118
LH TAIL LIGHT
6
FUSE
C3
2
3
1821
BUZZER
8
1811
F/W/L SWITCH
829
836
804
871
304
830
DIPPER SOCKET
834
106
837
6
4
FUSE A9
RH MAIN BEAM
FUSE B8
FUSE
FUSE
B10
B10
309
3
8
RH DIP BEAM
2
829
4
828
314
314
011
FUSE
B1
7
2
1
2
REAR HORN RELAY
007
RH TAIL LIGHT
LINK REQUIRED
FOR UK BUILD
312
1
406
406
310
127
LH SIDE LIGHT
7
3
5
833
4
5
832
200M
200G/200L
200E/200R
OUTER FRONT WORK LIGHT
SOUTER FRONT WORK LIGHTS
INNER REAR WORK LIGHTS
11
4
1
12
5
3
2
6
8
7
9
69 71 73
80
81
82
83
85
86
91
94
95
96
97
98
99
101 107
108
109
110 111
102
103
102
92
87
84
79
7876
7472706867666564636261605958575655
90
93
112
105
106
89
75 77
88
100
104
A395370
www.WorkshopManuals.co.uk
Purchased from www.WorkshopManuals.co.uk
www.maskinisten.net

Table of Contents

Related product manuals