EasyManua.ls Logo

Jensen CMR270 - Installation Wiring and Connections; Wiring Diagram - Inputs;Outputs; Wiring Notes

Jensen CMR270
20 pages
Print Icon
To Next Page IconTo Next Page
To Next Page IconTo Next Page
To Previous Page IconTo Previous Page
To Previous Page IconTo Previous Page
Loading...
44
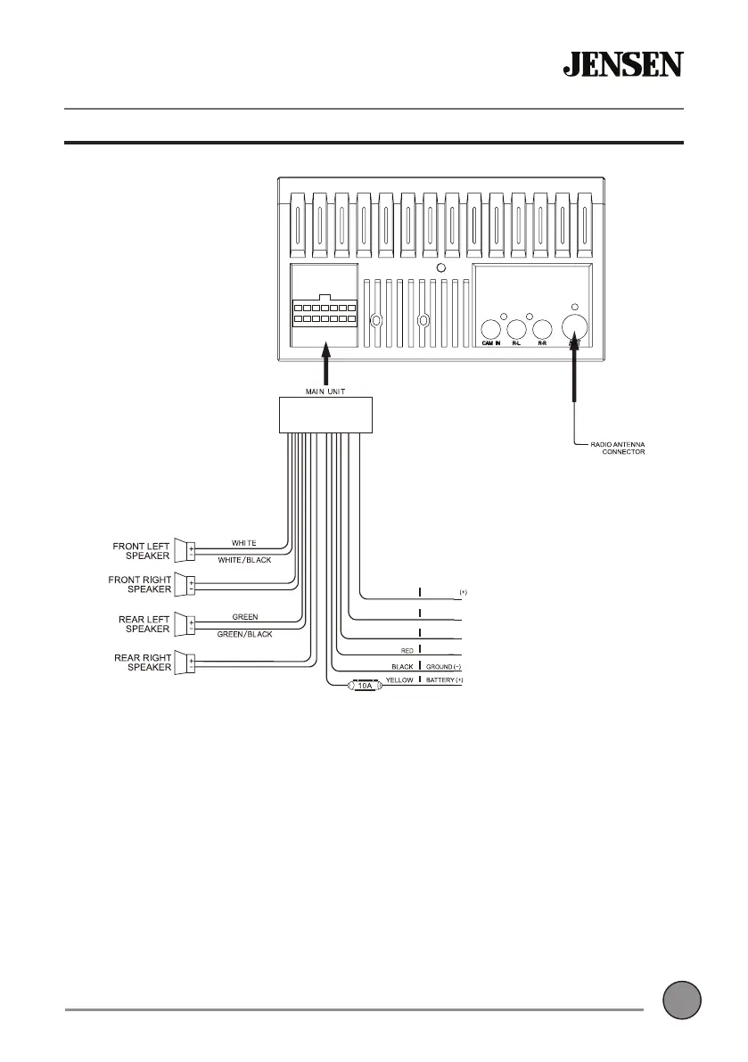
Wiring Diagram - Inputs/Outputs
CMR270 INSTALLATION
Note:
When replacing a fuse, make sure to use the correct type and amperage. Using an incorrect fuse could cause
damage. The unit uses (1) 10 amp ATC mini style fuse located on the power connector.
Wiring Notes:
Rear camera input
A rear view camera (not included) can be used with the Camera input.
REVERSE
GRAY
GRAY/BLACK
ACC 12V (+)
TFT DIMMER (+)
VIOLET
VIOLET/BLACK
AMP/ANT(+)BLUE
ORANGE
GREEN/WHITE

Related product manuals