EasyManua.ls Logo

JHPK H30 - Schematic and Wiring Diagrams

Default Icon
36 pages
Print Icon
To Next Page IconTo Next Page
To Next Page IconTo Next Page
To Previous Page IconTo Previous Page
To Previous Page IconTo Previous Page
Loading...
Insulation Equipment + Supply 33 InsulationEquipmentSupply.com
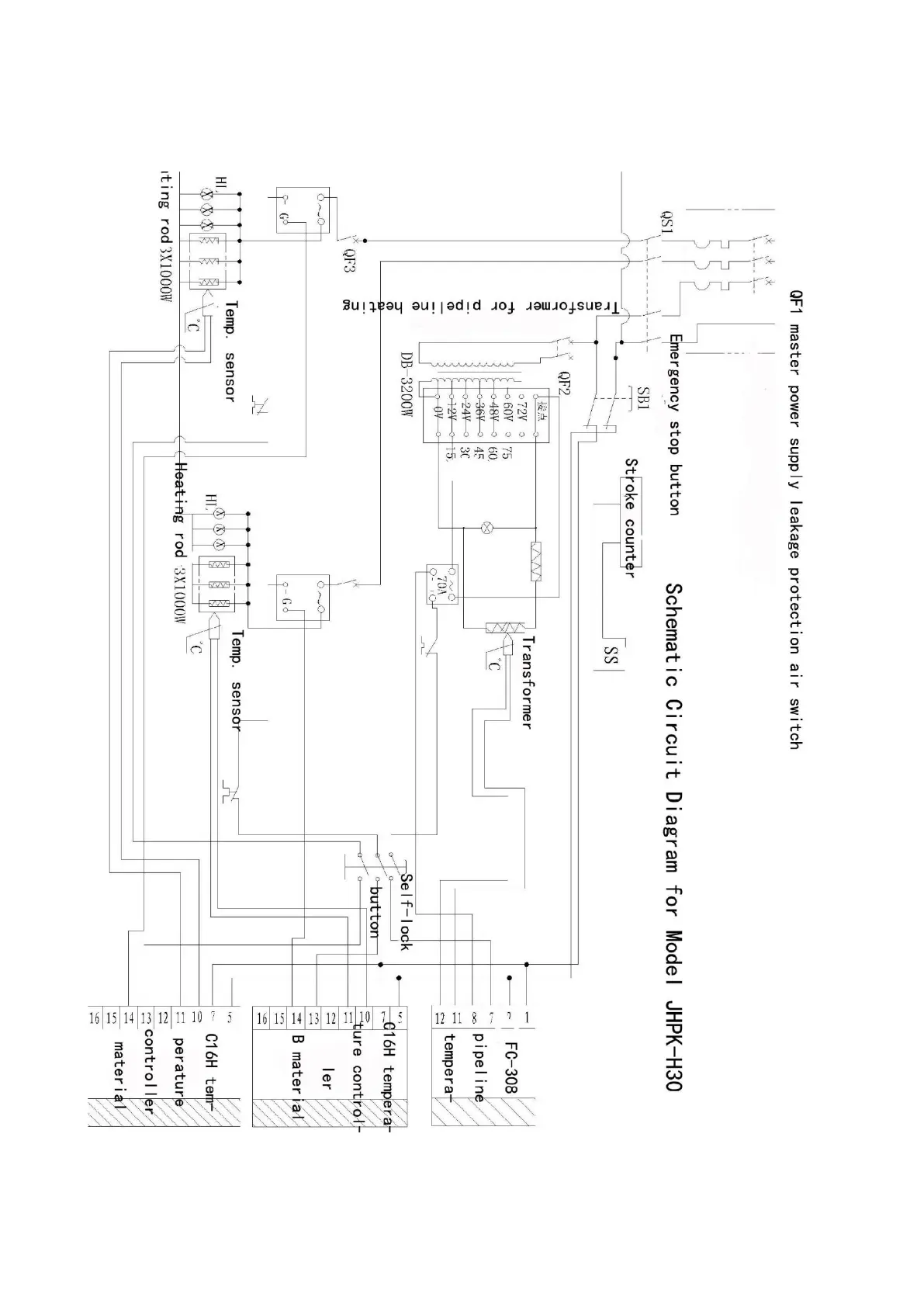
VIII. JHPK-H30 Schematic Circuit Diagram

Table of Contents