EasyManua.ls Logo

JVC CA-C55BK - Functional Operation Flow Until TOC Read

JVC CA-C55BK
144 pages
Print Icon
To Next Page IconTo Next Page
To Next Page IconTo Next Page
To Previous Page IconTo Previous Page
To Previous Page IconTo Previous Page
Loading...
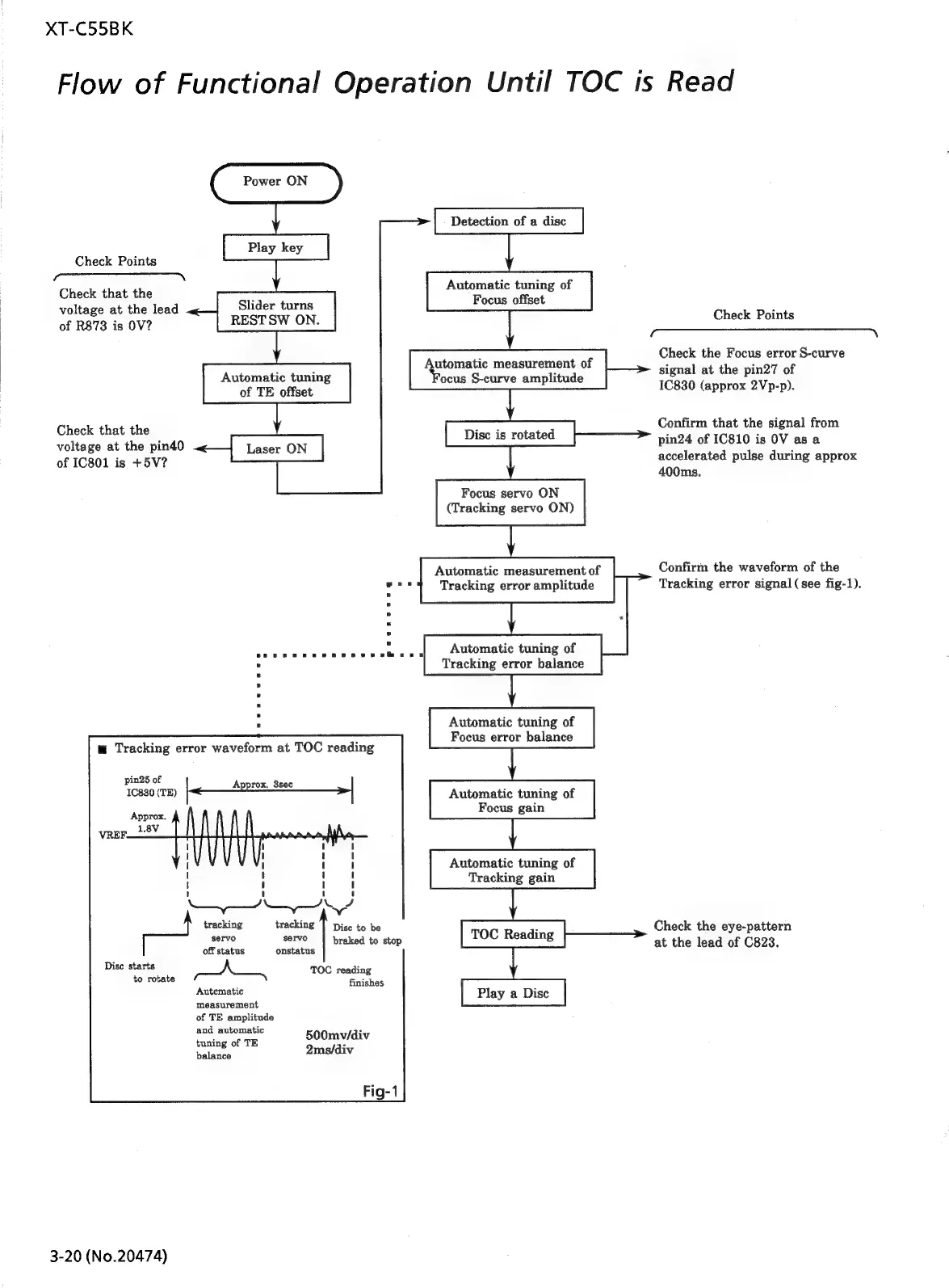
XT-C55BK
Flow
of
Functional
Operation
Until
TOC
is
Read
Check
Points
|
i
ae,
Check
that
the
voltage
at
the
lead
of
R873
is
OV?
Slider
turns
REST
SW
ON.
Automatic
tuning
of
TE
offset
Check
that
the
voltage
at
the
pin40
of
IC801
is
+5V?
w
Tracking
error
waveform
at
TOC
reading
pin25
of
A
8
1C830
(TE)
|
<—__Aece
=
__|
Approx,
VREF.
1.8V
XY"
/
vw
Dise
to
be
braked
to
stop
Dise
starts
to
rotate
tracking
tracking
servo
servo
off
status
onstatus
Autematic
measurement
of
TE
amplitude
and
automatic
tuning
of
TE
balance
3-20
(No.20474)
TOC
reading
500mv/div
2ms/div
Fig-1
Automatic
measurement
of
‘Focus
S-curve
amplitude
Detection
of
a
disc
Automatic
tuning
of
Focus
offset
Disc
is
rotated
Focus
servo
ON
(Tracking
servo
ON)
Automatic
measurement
of
Tracking
error
amplitude
Automatic
tuning
of
Tracking
error
balance
Automatic
tuning
of
Focus
error
balance
Automatic
tuning
of
Focus
gain
Automatic
tuning
of
Tracking
gain
TOC
Reading
Play
a
Disc
Check
Points
ee
Check
the
Focus
error
S-curve
signal
at
the
pin27
of
1C830
(approx
2Vp-p).
Confirm
that
the
signal
from
pin24
of
IC810
is
OV
as
a
accelerated
pulse
during
approx
400ms.
Confirm
the
waveform
of
the
Tracking
error
signal
(see
fig-1).
Check
the
eye-pattern
at
the
lead
of
C823.

Related product manuals