EasyManua.ls Logo

JVC CA-C55BK - Initial Mechanism Operation Flow

JVC CA-C55BK
144 pages
Print Icon
To Next Page IconTo Next Page
To Next Page IconTo Next Page
To Previous Page IconTo Previous Page
To Previous Page IconTo Previous Page
Loading...
XT-C55BK
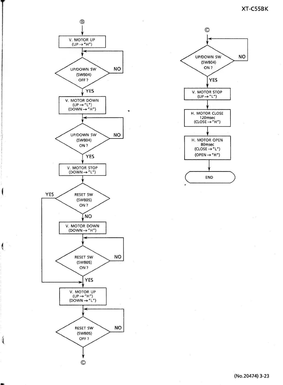
V.
MOTOR
UP
(UP
->“H")
UP/DOWN
SW
(SW804)
ON?
UP/DOWN
SW
NO
(SW804)
OFF?
YES
V.
MOTOR
STOP
(UP
"L“)
V.
MOTOR
DOWN
|
(UP
>
“L")
/
(DOWN
>
“H"“)
.
H.
MOTOR
CLOSE
120msec
(CLOSE
>“H”)
|
UP/DOWN
SW
H
(SW804)
H.
MOTOR
OPEN
ON?
80msec
|
(CLOSE
>"L")
YES
(OPEN
>
“H“)
V.
MOTOR
STOP
(DOWN
>
“L")
YES
RESET
SW
(SW805)
ON?
V.
MOTOR
DOWN
(DOWN
>
“H”)
Pa
(Sw805)
ON?
V.
MOTOR
UP
(UP
—>“H")
(DOWN
“L”)
i
(SW805)
OFF
?
Fn
(No.20474)
3-23
ro

Related product manuals