EasyManua.ls Logo

JVC KD-AR470

JVC KD-AR470
225 pages
To Next Page IconTo Next Page
To Next Page IconTo Next Page
To Previous Page IconTo Previous Page
To Previous Page IconTo Previous Page
Loading...
A
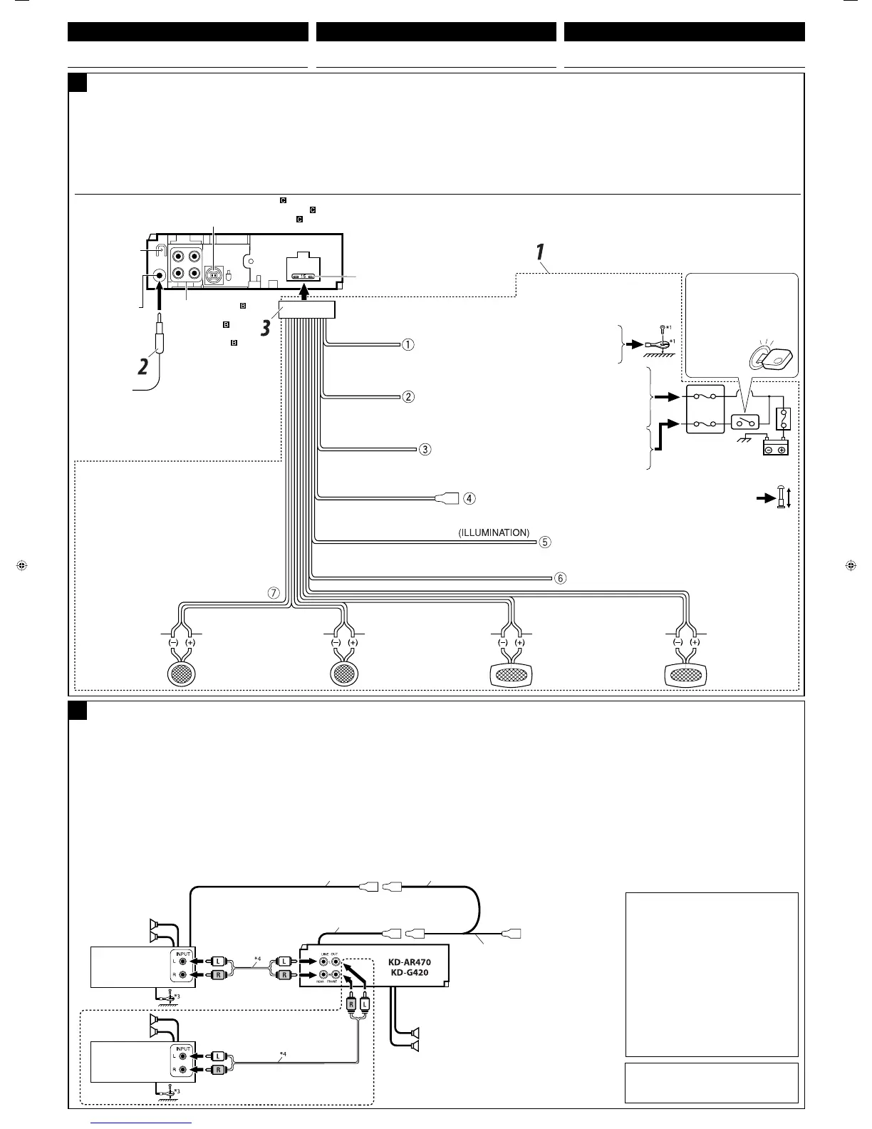
Typical connections / Conexiones tipicas / Raccordements typiques
Before connecting: Check the wiring in the vehicle carefully.
Incorrect connection may cause serious damage to this unit.
The leads of the power cord and those of the connector from the car
body may be different in color.
1 Connect the colored leads of the power cord in the order
specified in the illustration below.
2 Connect the antenna cord.
3 Finally connect the wiring harness to the unit.
Line out (see diagram )
Salida de línea
(véase diagrama )
Sortie de ligne
(voir le diagramme )
Rear ground terminal
Terminal de tierra
posterior
Borne arrière de masse
To external components (see diagram
)
A los componentes externos (véase el diagrama )
Aux appareils extérieurs (voir le diagramme )
15 A fuse
Fusible de 15 A
Fusible 15 A
Antenna terminal
Terminal de la antena
Borne de l’antenne
Black
Negro
Noir
Blue with white stripe
Azul con rayas blancas
Bleu avec bande blanche
Red
Rojo
Rouge
Yellow
*
2
Amarillo*
2
Jaune*
2
*
1
Not supplied for this unit
*
1
No suministrado con esta unidad
*
1
Non fourni avec cet appareil
To metallic body or chassis of the car
A un cuerpo metálico o chasis del automóvil
Vers corps métallique ou châssis de la voiture
Ignition switch
Interruptor de encendido
Interrupteur d’allumage
Fuse block
Bloque de fusibles
Porte-fusible
To an accessory terminal in the fuse block
A un terminal accesorio del bloque de fusibles
Vers borne accessoire du porte-fusible
Left speaker (front)
Altavoz izquierdo (frontal)
Enceinte gauche (avant)
Right speaker (front)
Altavoz derecho (frontal)
Enceinte droit (avant)
Left speaker (rear)
Altavoz izquierdo (trasero)
Enceinte gauche (arrière)
Right speaker (rear)
Altavoz derecho (trasero)
Enceinte droit (arrière)
Purple
Púrpura
Violet
Purple with black stripe
Púrpura con rayas negras
Violet avec bande noire
Green
Verde
Vert
Green with black stripe
Verde con rayas negras
Vert avec bande noire
Gray
Gris
Gris
Gray with black stripe
Gris con rayas negras
Gris avec bande noire
White
Blanco
Blanc
White with black stripe
Blanco con rayas negras
Blanc avec bande noire
ENGLISH
Antes de la conexión: Verifique atentamente el conexionado del
vehículo. Una conexión incorrecta podría producir daños graves en la
unidad.
Los cordones del cable de alimentación y los del conector procedentes
de la carrocería del automóvil podrían ser de diferentes en color.
1 Conecte los conductores de color del cable de alimentación en el
orden especificado en la ilustración de abajo.
2 Conecte el cable de antena.
3 Por último, conecte el cable de alimentación a la unidad.
ESPAÑOL FRANÇAIS
Avant de commencer la connexion: Vérifiez attentivement le
câblage du véhicule. Une connexion incorrecte peut endommager
sérieusement l’appareil.
Le fil du cordon d’alimentation et ceux des connecteurs du châssis de
la voiture peuvent être différents en couleur.
1 Connectez les fils colorés du cordon d’alimentation dans l’ordre
spécifié sur l’illustration ci-dessous.
2 Connectez le cordon d’antenne.
3 Finalement, connectez le faisceau de fils à l’appareil.
To a live terminal in the fuse block connecting to the car battery
(bypassing the ignition switch) (constant 12 V)
A un terminal activo del bloque de fusibles conectado a la batería del
automóvil (desviando el interruptor de encendido) (12 V constantes)
A une borne sous tension du porte-fusible connectée à la batterie de la
voiture (en dérivant l’interrupteur d’allumage) (12 V constant)
Orange with white stripe
Naranja con rayas blancas
Orange avec bande blanche
To car light control switch
Al interruptor de control de las luces del automóvil
À l’interrupteur d’éclairage de la voiture
3
To cellular phone system—only for KD-AR470
Al sistema de teléfono celular—sólo para KD-AR470
Al cellulare—seulement pour le KD-AR470
Brown
Marrón
Marrone
*
2
Before checking the operation of this unit prior to installation,
this lead must be connected, otherwise power cannot be
turned on.
*
2
Antes de comprobar el funcionamiento de esta unidad previa
a de la instalación, es necesario conectar este cable, de lo
contrario no se podrá conectar la alimentación.
*
2
Pour vérifier le fonctionnement de cet appareil avant
installation, ce fil doit être raccordé, sinon l’appareil ne peut
pas être mis sous tension.
B
Connecting the external amplifiers / Conexión a los amplificadores externos / Connexion d’amplificateurs extérieurs
You can connect amplifiers to upgrade your car stereo system.
Connect the remote lead (blue with white stripe) to the remote
lead of the other equipment so that it can be controlled through
this unit.
Disconnect the speakers from this unit, connect them to the
amplifier. Leave the speaker leads of this unit unused.
For KD-AR470: The line output level of this unit is kept high to
maintain the hi-fi sounds reproduced from this unit.
When connecting an external amplifier to this unit, turn down
the gain control on the external amplifier to obtain the best
performance from this unit.
*
4
Signal cord (not supplied for this unit)
*
4
Cable de señal (no suministrado con esta unidad)
*
4
Cordon de signal (non fourni avec cet appareil)
Usted podrá conectar amplificadores para mejorar el sistema estéreo
de su automóvil.
Conecte el conductor remoto (azul con rayas blancas) al conductor
remoto del otro equipo para poderlo controlar a través de esta unidad.
Desconecte los altavoces de esta unidad y conéctelos al
amplificador. Los cables de los altavoces de esta unidad
quedan sin usar.
Para KD-AR470: El nivel de salida de línea de esta unidad permanece
alto para que corresponda con los sonidos de alta fidelidad
reproducidos por esta unidad.
Cuando conecte un amplificador externo a esta unidad, disminuya
el control de ganancia del amplificador externo para obtener un
óptimo rendimiento de esta unidad.
Vous pouvez connecter des amplificateurs pour améliorer votre
système autoradio.
Connectez le fil de commande à distance (bleu avec bande blanche)
au fil de commande à distance de l’autre appareil de façon qu’il
puisse être commandé via cet appareil.
Déconnectez les enceintes de cet appareil et connectez-les
à l’amplificateur. Laissez les fils d’enceintes de cet appareil
inutilisés.
Pour le KD-AR470: Le niveau de sortie de ligne de cet appareil est
maintenu à un niveau élevé pour maintenir une qualité Hi-Fi pour
les sons reproduits par cet appareil.
Lors de la connexion d’un amplificateur extérieur à cet appareil,
diminuez le réglage du gain sur l’amplificateur extérieur pour
obtenir les meilleures performances de cet appareil.
Rear speakers
Altavoces posteriores
Enceintes arrière
Remote lead
Cable remoto
Fil d’alimentation à distance
JVC Amplifier
Amplificador de JVC
JVC Amplificateur
Remote lead (Blue with white stripe)
Cable remoto (Azul con rayas blancas)
Fil d’alimentation à distance (Bleu avec bande blanche)
To the remote lead of other equipment or
automatic antenna if any
Al conductor remoto de otro equipo o de la
antena automática, si hubiere
Au fil de télécommande de l’autre appareil ou à
l’antenne automatique s’il y en a une
Y-connector (not supplied for this unit)
Conector en Y (no suministrado con esta unidad)
Connecteur Y (non fourni avec cet appareil)
Front speakers
Altavoces delanteros
Enceintes avant
*
3
Firmly attach the ground wire to the metallic
body or to the chassis of the car—to the place
uncoated with paint (if coated with paint, remove
the paint before attaching the wire). Failure to do
so may cause damage to the unit.
*
3
Fije firmemente el cable de tierra a la carrocería
metálica o al chasis—a un lugar no cubierto
con pintura (si está cubierto con pintura, quítela
antes de fijar el cable). De lo contrario, se podrían
producir daños en la unidad.
*
3
Attachez solidement le fil de mise à la masse au
châssis métallique de la voiture—à un endroit qui
n’est pas recouvert de peinture (s’il est recouvert
de peinture, enlevez d’abord la peinture avant
d’attacher le fil). L’appareil peut être endommagé
si cela n’est pas fait correctement.
To the remote lead of other equipment or automatic antenna if any (200 mA max.)
Al conductor remoto de otro equipo o de la antena automática, si hubiere (máx. 200 mA)
Au fil de télécommande de l’autre appareil ou à l’antenne automatique s’il y en a une
(200 mA max.)
JVC Amplifier
Amplificador de JVC
JVC Amplificateur
Front speakers
Altavoces delanteros
Enceintes avant
ELECTRICAL CONNECTIONS
CONEXIONES ELECTRICAS
RACCORDEMENTS ELECTRIQUES
Instal3-4_KD-AR470[J]f.indd 3Instal3-4_KD-AR470[J]f.indd 3 10/8/05 12:25:43 PM10/8/05 12:25:43 PM

Table of Contents

Related product manuals