EasyManua.ls Logo

JVC KD-DV5100 - Connecting External Amplifiers; Connecting Other External Components; External Component Connection

JVC KD-DV5100
66 pages
Print Icon
To Previous Page IconTo Previous Page
To Previous Page IconTo Previous Page
Loading...
6
E
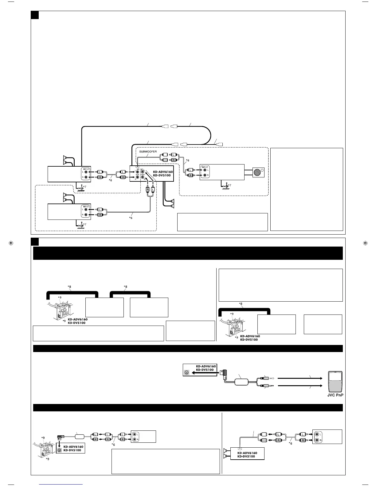
Connecting the external amplifiers / Conexión a los amplifi cadores externos / Connexion d’amplifi cateurs extérieurs
You can connect amplifiers to upgrade your car stereo
system.
Connect the remote lead (blue with white stripe) to the
remote lead of the other equipment so that it can be
controlled through this receiver.
For amplifier only:
Disconnect the speakers from this receiver, connect
them to the amplifier. Leave the speaker leads of this
receiver unused.
– For KD-ADV6160: You can switch off the built-in amplifier
and send the audio signals only to the external amplifier(s)
to get clear sounds and to prevent internal heat built-up
inside the receiver. See page 37 of the INSTRUCTIONS
(separate volume).
The line output level of this receiver is kept high to
maintain the hi-fi sounds reproduced from this receiver.
When connecting an external amplifier to this receiver,
turn down the gain control on the external amplifier to
obtain the best performance from this receiver.
*
6
Signal cord (not supplied for this receiver)
*
6
Cable de señal (no suministrado con esta unidad)
*
6
Cordon de signal (non fourni avec cet appareil)
*
7
Firmly attach the ground wire to the
metallic body or to the chassis of the
car—to the place not coated with paint
(if coated with paint, remove the paint
before attaching the wire). Failure to do
so may cause damage to the receiver.
*
7
Fije firmemente el cable de tierra a la
carrocería metálica o al chasis—a un
lugar no cubierto con pintura (si está
cubierto con pintura, quítela antes
de fijar el cable). De lo contrario, se
podrían producir daños en la unidad.
*
7
Attachez solidement le fil de mise à
la masse au châssis métallique de
la voiture—à un endroit qui n’est pas
recouvert de peinture (s’il est recouvert
de peinture, enlevez d’abord la peinture
avant d’attacher le fil). L’appareil peut
être endommagé si cela n’est pas fait
correctement.
F
Usted podrá conectar amplificadores para mejorar el sistema
estéreo de su automóvil.
Conecte el conductor remoto (azul con rayas blancas) al
conductor remoto del otro equipo para poderlo controlar a
través de esta unidad.
Sólo para el amplificador:
Desconecte los altavoces de esta unidad y conéctelos
al amplificador. Los cables de los altavoces de esta
unidad quedan sin usar.
Para KD-ADV6160: Podrá desconectar el amplificador
incorporado y enviar las señales de audio solamente al(los)
amplificador(es) externo(s) para obtener sonidos nítidos y
evitar que se caliente el interior de la unidad. Véase la página
37 de las MANUAL DE INSTRUCCIONES (volumen separado).
El nivel de salida de línea de esta unidad permanece alto
para que corresponda con los sonidos de alta fidelidad
reproducidos por esta unidad.
Cuando conecte un amplificador externo a esta unidad,
disminuya el control de ganancia del amplificador externo
para obtener un óptimo rendimiento de esta unidad.
External component / Componente exterior / Appareil extérieur
CD changer jack
Jack para el cambiador de CD
Prise du changeur de CD
External component
Componente exterior
Appareil extérieur
*
10
Line Input Adapter KS-U57 (not supplied for this receiver)
*
10
Adaptador de entrada de línea KS-U57 (no suministrado con
esta unidad)
*
10
Adaptateur d’entrée de ligne KS-U57 (non fourni avec cet
appareil)
Vous pouvez connecter des amplificateurs pour améliorer votre
système autoradio.
Connectez le fil de commande à distance (bleu avec bande
blanche) au fil de commande à distance de l’autre appareil de
façon qu’il puisse être commandé via cet appareil.
Pour l’amplificateur seulement:
Déconnectez les enceintes de cet appareil et
connectez-les à l’amplificateur. Laissez les fils
d’enceintes de cet appareil inutilisés.
Pour le KD-ADV6160: Vous pouvez désactiver l’amplificateur
intégré et envoyer les signaux audio uniquement à un ou
plusieurs amplificateurs extérieurs afin d’obtenir un son clair et
pour éviter un échauffement interne de l’appareil. Référez-vous
à la page 37 du MANUEL D’INSTRUCTIONS (volume séparé).
Le niveau de sortie de ligne de cet appareil est maintenu à un
niveau élevé pour maintenir une qualité Hi-Fi pour les sons
reproduits par cet appareil.
Lors de la connexion d’un amplificateur extérieur à cet appareil,
diminuez le réglage du gain sur l’amplificateur extérieur pour
obtenir les meilleures performances de cet appareil.
Connecting other external components / Conexión de otros componentes externos / Connexion d’un autre appareil extérieur
JVC DLP
DLP JVC
Processeur DLP
JVC
JVC CD changer and DLP (Down Link Processor) / Cambiador de CD de JVC y DLP (“Down Link Processor”) JVC / Changeur de CD
JVC et Processeur DLP (Processeur de signaux satellite-terre) JVC
JVC CD changer
Cambiador de CD de
JVC
Changeur de CD JVC
You can connect both components in series as illustrated below.
Podrá conectar ambos componentes en serie, tal como se observa en la ilustración de abajo.
Vous pouvez connecter les deux appareils en série comme montré sur l’illustration.
JVC CD changer
Cambiador de CD de
JVC
Changeur de CD JVC
JVC DLP
DLP JVC
Processeur DLP
JVC
or
o
ou
CAUTION / PRECAUCION / PRECAUTION:
Before connecting the CD changer and/or JVC DLP, make sure that the
receiver is turned off.
Antes de conectar el cambiador de CD y/o DLP JVC, asegúrese de
que el receptor esté apagado.
Avant de connecter votre changeur de CD et/ou votre processeur DLP
JVC, assurez-vous que l’autoradio est hors tension.
KS-U57 *
10
JVC PnP (Plug and Play) / PnP (“Plug and Play”) JVC / PnP (“Plug and Play”) JVC
You can also connect JVC PnP through this receiver using JVC SIRIUS radio adapter,
KS-U100K (not supplied).
Turning on/off the receiver can also turns on/off the JVC PnP.
También podrá conectar la PnP JVC a través de este receptor utilizando el adaptador
para radio SIRIUS JVC, KS-U100K (no suministrado).
Al encender/apagar el receptor también se enciende/apaga la PnP JVC.
Vous pouvez aussi connecter le PnP JVC à cet autoradio en utilisant l’adaptateur de
radio SIRIUS JVC KS-U100K (non fourni).
Mettre sous/hors tension l’autoradio peut aussi mettre sous/hors tension le PnP JVC.
KS-U100K
CD changer jack
Jack para el cambiador
de CD
Prise du changeur de CD
Stereo mini plug
Miniclavija estéreo
Fiche stéré mini
DC power plug
Clavija de alimentación de CC
Fiche d’alimentation CC
To DC IN jack
Al jack DC IN
À la prise DC IN
To headphones jack
Al jack para auriculares
À la prise du casque d’écoute
Set “EXT IN” to “CHANGER” (see page 37 of the INSTRUCTIONS). / Ajuste “EXT IN” a “CHANGER” (consulte la página 37 del MANUAL DE INSTRUCCIONES). / Réglez “EXT IN” sur “CHANGER” (voir la page
37 du MANUEL D’INSTRUCTIONS).
Set “EXT IN” to “EXT IN” (see page 37 of the INSTRUCTIONS). / Ajuste “EXT IN” a “EXT IN” (consulte la página 37 del MANUAL DE INSTRUCCIONES). / Réglez “EXT IN” sur “EXT IN” (voir la page 37 du
MANUEL D’INSTRUCTIONS).
*
8
Signal cord supplied with your JVC CD changer or DLP
*
8
Cable de señal suministrado con su cambiador de CD o DLP JVC
*
8
Cordon de signal fourni avec votre changeur de CD ou processeur DLP JVC
Remote lead
Cable remoto
Fil d’alimentation à distance
JVC Amplifier
Amplificador de JVC
JVC Amplificateur
Remote lead (Blue with white stripe)
Cable remoto (Azul con rayas blancas)
Fil d’alimentation à distance (Bleu avec bande blanche)
To the remote lead of other equipment or automatic antenna if any
Al conductor remoto de otro equipo o de la antena automática, si hubiere
Au fil de télécommande de l’autre appareil ou à l’antenne automatique s’il y en a une
Y-connector (not supplied for this receiver)
Conector en Y (no suministrado con esta unidad)
Connecteur Y (non fourni avec cet appareil)
Front speakers
Altavoces delanteros
Enceintes avant
JVC Amplifier
Amplificador de JVC
JVC Amplificateur
Subwoofer
Subwoofer
Caisson de
grave
Rear speakers
Altavoces
posteriores
Enceintes arrière
JVC Amplifier
Amplificador de JVC
JVC Amplificateur
Only for KD-ADV6160 / Solo para KD-ADV6160 /
Seulement pour le KD-ADV6160
Only for KD-ADV6160 /
Solo para KD-ADV6160 /
Seulement pour le KD-ADV6160
Set “EXT IN” to “EXT IN” (see page 37 of the INSTRUCTIONS). / Ajuste “EXT IN” a “EXT IN” (consulte la página 37
del MANUAL DE INSTRUCCIONES). / Réglez “EXT IN” sur “EXT IN” (voir la page 37 du MANUEL D’INSTRUCTIONS).
LINE IN
External component
Componente exterior
Appareil extérieur
Front speakers
Altavoces
delanteros
Enceintes avant
*
9
Only for KD-ADV6160
*
9
Solo para KD-ADV6160
*
9
Seulement pour le
KD-ADV6160
Instal4-6_KD-ADV6160[J]f.indd 6Instal4-6_KD-ADV6160[J]f.indd 6 12/17/04 4:47:38 PM12/17/04 4:47:38 PM

Table of Contents

Other manuals for JVC KD-DV5100

Related product manuals