EasyManua.ls Logo

JVC RX-D302BC - AV COMPU LINK Remote Control System

JVC RX-D302BC
93 pages
Print Icon
To Next Page IconTo Next Page
To Next Page IconTo Next Page
To Previous Page IconTo Previous Page
To Previous Page IconTo Previous Page
Loading...
34
AV
COMPU LINK EX
AV
COMPU LINK-III
AV
COMPU LINK
AV
COMPU LINK
AV
COMPU LINK-
III
AV COMPU LINK
remote control
system
The AV COMPU LINK remote control system allows you to
operate JVC’s video components (TV, DVD player*, and VCR)
through this receiver.
This receiver is equipped with the AV COMPU LINK-III, which has
added a function to operate JVC’s video components through the
component video jacks. To use this remote control system, you
need to connect the video components you want to operate,
following the diagrams below and the procedures on page 35.
Refer also to the manuals supplied with your video components.
* DVD player” on pages 34 and 35 can be replaced with DVD
recorder.
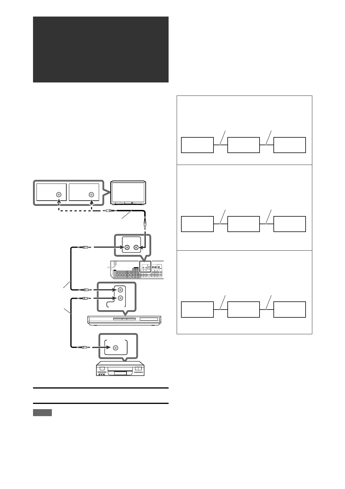
Connections 1: AV COMPU LINK connection
Connections 2: Video cable connection
This receiver is equipped with three types of the video terminals—
composite video, S-video, and component video, and the signals
coming into this receiver through one type of video terminals can
output only through the terminal of the same type. So you need to
connect the video components to this receiver using one of the
following three ways.
When using the AV COMPU LINK remote control system, set
the video input for the DVD player and the VCR correctly (see
“Selecting the component video input mode—DVD VIDEO IN/
VCR VIDEO IN/DBS VIDEO IN” on page 22); otherwise, the
correct input for this receiver will not be selected on the TV.
To video input 1
S-video cable
S-video cable
VCR
DVD player
TV
Monaural mini-plugs
(not supplied)
Case 1:
When connecting the source equipment to the receiver
through the S-video terminals, connect this receiver to the
TV’s video input 1 terminal using S-video cables.
Monaural
mini-plugs
(not supplied)
IMPORTANT:
The AV COMPU LINK remote control system cannot control the
DBS tuner connected to the DBS IN jacks.
NOTES
When connecting the receiver and a TV with the AV COMPU LINK
EX terminal by using a component video cable, you cannot use
Automatic selection of TV’s input mode (see page 35).
When connecting only the VCR and DVD player to this receiver,
connect it directly to the receiver using cable with the monaural
mini-plugs.
You can connect only the TV with AV COMPU LINK EX or AV
COMPU LINK-III terminal to the AV COMPU LINK-III terminal.
Case 2:
When connecting the source equipment to the receiver
through the composite video jacks, connect this receiver
to the TV’s video input 2 terminal (composite video input)
using composite video cables.
Case 3:
When connecting the source equipment to the receiver
through the component video jacks, connect this receiver
to the TV’s video input 2 terminals (component video
input) using component video cables.
To video input 2
(Composite)
Composite video cable Composite video cable
To video input 2
(Component)
Component video cable
Component video cable
TV
Source
equipment
TV
Source
equipment
TV
RX-D301S
RX-D302B
Source
equipment
RX-D301S
RX-D302B
RX-D301S
RX-D302B

Table of Contents

Related product manuals