EasyManua.ls Logo

JVC RX-D302BC - Connecting Video Components

JVC RX-D302BC
93 pages
Print Icon
To Next Page IconTo Next Page
To Next Page IconTo Next Page
To Previous Page IconTo Previous Page
To Previous Page IconTo Previous Page
Loading...
7
ı
ΉÏÌ
Ç
Å
DVR
OUT(REC)
DVR/DVD
IN(PLAY)
Y
PB
PR
COMPONENT VIDEO
MONITOR
OUT
DVR/DVD
IN
VCR(DBS)
IN
DVR
OUT(REC)
DVR/DVD
IN(PLAY)
FRONT
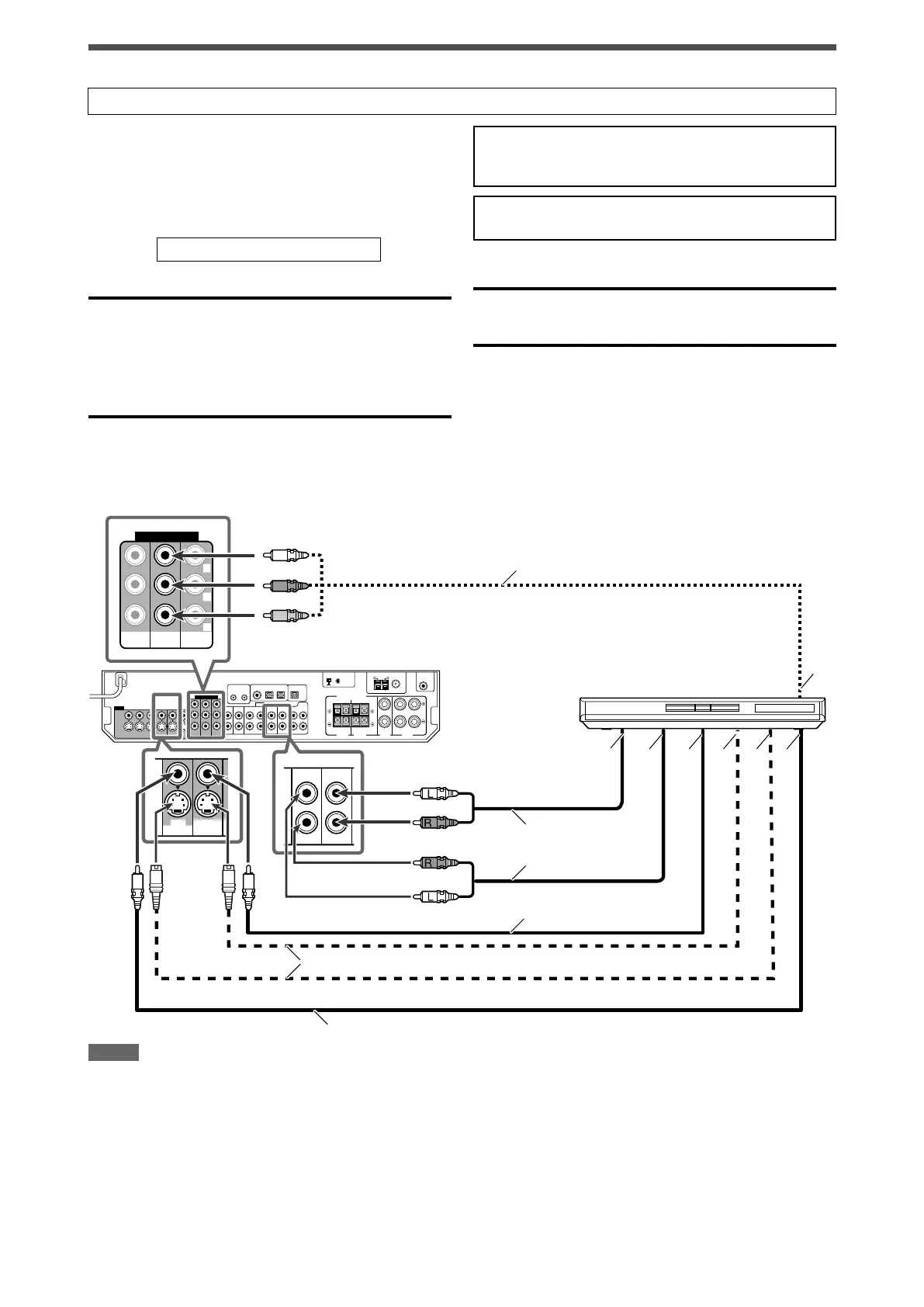
This receiver is equipped with the following video terminals—
composite video, S-video, and component video terminals.
If your video components have S-video (Y/C-separation) and/or
component video (Y, PB, PR) jacks, connect them using an S-
video cable (not supplied) or component video cable (not
supplied). By using these terminals, you can get a better picture
quality in the order:
Component > S-video > Composite
IMPORTANT:
This receiver can convert video signals as follows:
Composite video signals can be converted into both S-video
signals and component signals.
S-video signals can be converted into component signals.
Component signals cannot be converted.
When converting video signals, there are some points to observe.
For details, see “About video signal conversion” on page 11.
Connecting video components
Do not connect the AC power plug to the wall outlet until all connections are completed.
NOTES
When connecting a DVD recorder or DVD player to the
component video input jacks, select the component video input
mode (DVD VIDEO IN) correctly. If you do not, you cannot view
the playback picture on the TV or the AV COMPU LINK remote
control system cannot operate properly. See page 22 for details.
You can enjoy digital sound if using a digital coaxial or optical
cable. When shipped from the factory, the audio input mode for
a DVD recorder and DVD player is set to use the digital coaxial
terminal (DIGITAL IN 1 (DVR/DVD)). For details of digital
connection, see page 11.
Turn off all components before making connections.
When you connect other components, refer also to their
manuals.
DO NOT use a TV through a VCR or a TV with a built-in
VCR; otherwise, the picture may be distorted.
CAUTION:
If you connect a sound-enhancing device such as a graphic
equalizer between the source components and this receiver, the
sound output through this receiver may be distorted.
If your video components have AV COMPU LINK terminal
See also page 34 for detailed information about the connection
and the AV COMPU LINK remote control system.
Å To component video output
Connect Y, PB, and PR correctly.
ı To left/right audio channel output
Ç Only for DVD recorder: To left/right audio channel
input
Î To composite video output
To S-video output
Ï Only for DVD recorder: To S-video input
Ì Only for DVD recorder: To composite video input
7 Connecting a DVD recorder or DVD player with its stereo output jacks:
White
Red
DVD recorder or
DVD player
White
Red
Stereo audio cable
(not supplied)
Green
Blue
Red
Component video cable (not supplied)
S-video cable (not supplied)
Composite video cable
(not supplied)
Composite video cable (not supplied)

Table of Contents

Related product manuals