EasyManua.ls Logo

JVC SR-DVM700EU - Audio Section

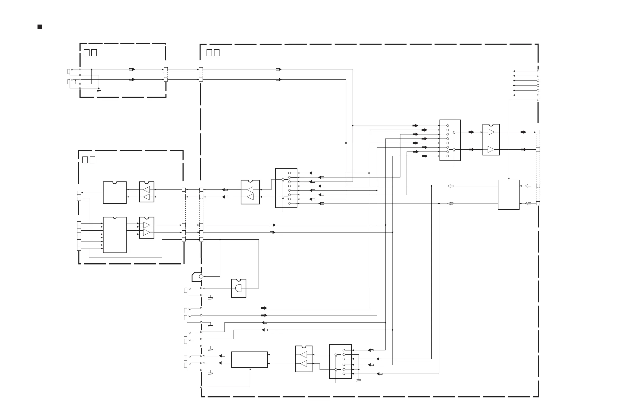
JVC SR-DVM700EU
119 pages
Print Icon
To Next Page IconTo Next Page
To Next Page IconTo Next Page
To Previous Page IconTo Previous Page
To Previous Page IconTo Previous Page
Loading...
J7201
6
5
4
3
7
AUDIO IN
(L)
AUDIO IN
(R)
11
12
15
1
2
4
13
3
7
1
5
3
IC8002
A/D
AINL
AINR
SDTO
9
2
1
IC8202
D/A
AOUTL+SDTI
CDTI
CCLK
CSN
3
8
7
6
12
AOUTL-
11
AOUTR+
10
AOUTR-
9
AMP
AMP
3
2
5
6
1
7
IC8201
PDN
5
LRCK
4
BICK
2
MCLK
1
AO_MCLK
AO_SCLK
AO_FSYNC
AO_D(0)
DAC_SDA
DAC_SCL
A_DAC_CS
DAC_RST(L)
CN7108
28
19
26
TO DIGITAL
(VIDEO IF)
CN1001
24
25
27
23
21
AO_IEC958
AI_D(0)
CN7109
5
19
TO DIGITAL
(VIDEO IF)
CN1002
JUNCTION (AUDIO AD/DA, VIDEO)
AMP
AMP
IC8001
DVD_IN[R]
DVD_IN[L]
AD_IEC958
DVD_OUT[L]
DVD_OUT[R]
CN8001
7
5
3
1
11
CN3104
8
10
8
6
SW/JACK
CN7201
F.AUDIO[R]
F.AUDIO[L]
MAIN (AUDIO I/O, TERMINAL I/O, TUNER)
CN2602
7
5
3
1
11
7
1
5
3
AMP
AMP
IC2604
7
5
3
AMP
AMP
IC2606
IC2605
9,10
A.OUTSEL1
A.OUTSEL2
IC2603
9,10
DVD_A_INSEL1
DVD_A_INSEL2
11
12
14
15
1
2
4
5
13
3
F.AUDIO[L]
F.AUDIO[R]
DVD_OUT[L]
DVD_OUT[R]
2
7
9
2
0
3
12
11
14
15
5
2
1
4
13
3
7
1
5
3
AMP
AMP
IC2202
IC2201
9,10
DVC_A_INSEL1
DVC_A_INSEL2
8
6
CN2601
4
2
DV_A_REC[L]
DV_A_REC[R]
DV_A_PB[L]
DV_A_PB[R]
TO DV MAIN
(AUDIO AD/DA)
CN3701
Q2201
to
Q2204
MUTE
CONTROL
LINE_OUT[L]
TO
SYSCON
DVD_A_INSEL2
A.OUTSEL1
A.OUTSEL2
A.MUTE_DVC(H)
DVC_A_INSEL2
DVC_A_INSEL1
DVD_A_INSEL1
3, 8, 11
IC851
2, 9, 12
1
J852
COAX_OUT
1
2
J841
OPTICAL OUT
A.MUTE(L)
6
5
7
AUDIO
(L)
AUDIO
(R)
AUDIO
(L)
AUDIO
(R)
J901
LINE_IN
2
1
3
J901
VDR_OUT
1
J902
LINE_OUT
AUDIO
(L)
AUDIO
(R)
2
3
(Q2601,Q2602,Q2605)
MUTE
CONTROL
1
LINE_OUT[L]
TO
SYSCON
L
R
L
R
L
R
L
R
L
R
R
L
L
R
R
L
R
L
L
R
L
R
L
R
L
R
L
R
L
R
L
R
L
R
L
R
L
R
L
R
L
R
AUDIO Section
2-73 2-74

Related product manuals