EasyManua.ls Logo

JVC TH-C90 - Tuner Operations; Setting the am Tuner Interval Spacing; Manual Tuning

JVC TH-C90
138 pages
Print Icon
To Next Page IconTo Next Page
To Next Page IconTo Next Page
To Previous Page IconTo Previous Page
To Previous Page IconTo Previous Page
Loading...
39
7 Subwoofer menu (SUBWOOFER)
LEVEL
You can set the output level of the subwoofer in the –6 dB to +6 dB
range.
CROSS OVER
The signals below the preset frequency level will be sent to and be
reproduced by the subwoofer.
Select one of the crossover frequency levels according to the size of
the small speaker connected.
: Other setting menu (OTHERS)
7 RESUME
You can activate or deactivate Resume Playback function. (See page
31.)
7 ON SCREEN GUIDE
You can activate or deactivate the on-screen guide icons. (See page
22.)
7 DivX registration menu (DivX REGISTRATION)
The system has its own Registration Code for DivX playback.
You can confirm the code of your system.
Once you play back a disc created by using the Registration Code,
the systems code is overwritten by a totally different new one for
copyright protection purpose.
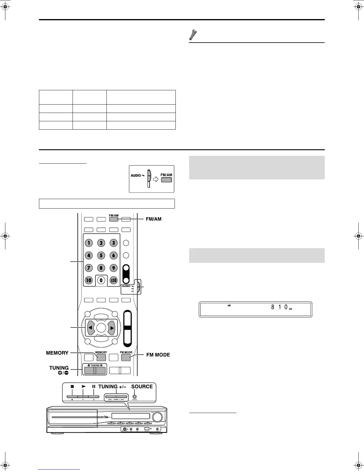
Tuner operations
IMPORTANT
Before using the remote control for the
following operation;
1 Set the remote control mode selector to
AUDIO.
2 Press FM/AM.
Some countries space AM stations 9 kHz apart, and some countries
use 10 kHz spacing.
You can only change the AM tuner interval spacing while selecting
AM as the band.
On the center unit ONLY:
7 To change the interval spacing into 10 kHz
Press 8 while holding down 7.
7 To change the interval spacing into 9 kHz
Press 3 while holding down 7.
On the remote control:
1 Press FM/AM repeatedly to select the
band.
Example: When the system is tuned in to AM 810 kHz.
2 Press TUNING 9/( repeatedly until
you find the frequency you want.
When you hold down the button until the system starts
searching for stations and then release it, the system stops
searching automatically when a station of sufficient signal
strength is tuned in to.
On the center unit:
1 Press SOURCE repeatedly to select the
band (FM or AM).
2 Press TUNING +/– repeatedly until you
find the frequency you want.
NOTE
When an FM stereo program is received, the ST indicator lights on
the display window.
For TH-C90
For TH-C60/
TH-C20
Size of the cone speaker unit
built in the speaker
80Hz 120Hz 8 cm
100Hz 150Hz 6 cm
120Hz 200Hz 5 cm
The buttons described below are used on pages 39 and 40.
Number
buttons
Remote
control mode
selector
Cursor
(3/2)
Setting the AM tuner interval
spacing
Manual tuning
Setting DVD preferences
EN_TH-C906020[USUGUX].book Page 39 Thursday, June 29, 2006 5:30 PM

Table of Contents

Related product manuals