EasyManua.ls Logo

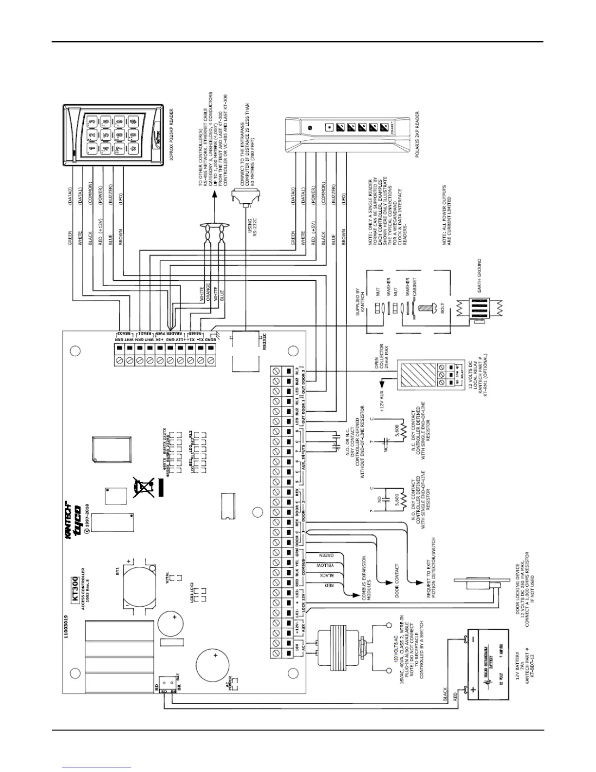
Kantech KT-300 - KT-300 Wiring Diagram (North American Version)

Kantech KT-300
28 pages
Print Icon
To Next Page IconTo Next Page
To Next Page IconTo Next Page
To Previous Page IconTo Previous Page
To Previous Page IconTo Previous Page
Loading...
DN1315-1007
20
KT-300 Door Controller Installation Manual
KT-300 Wiring Diagram (North American Version)

Table of Contents

Related product manuals