EasyManua.ls Logo

KeepRite G96VTN0801716A - Special Venting Requirements for Installations in Canada

Default Icon
72 pages
Print Icon
To Next Page IconTo Next Page
To Next Page IconTo Next Page
To Previous Page IconTo Previous Page
To Previous Page IconTo Previous Page
Loading...
F96VTN and G96VTN: Installation, Start-up, Operating and Service and Maintenance Instructions
Manufacturer reserves the right to change, at any time, specifications and designs without notice and without obligations.
31
L09F026
L09F029
L09F028
L09F030
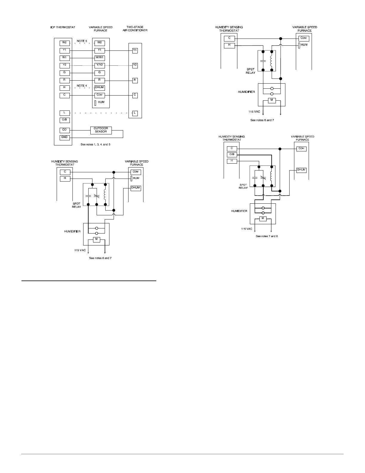
Fig. 39 – Thermostat Wiring Diagrams
NOTES FOR THERMOSTAT WIRING DIAGRAMS
1. Refer to outdoor equipment Installation Instructions for additional
information and setup procedure.
2. Outdoor Air Temperature Sensor must be attached in all dual fuel
applications.
3. Refer to ICP thermostat Installation Instructions for additional
information and setup procedure.
4. When using a Humidity Sensing Thermostat, set DEHUMIDIFY
OPTIONS to H DE-ENRGZD FOR DEHUM.
5. Optional connection. If wire is connected SW1-2 on VS furnace
control should be set in ON position to allow ICP Thermostat to
control the furnace staging.
6. HUM connection is 24 VAC and is energized when the blower turns
on during a call for heat.
7. When connecting 115 VAC to humidifier use a separate 115 VAC
supply.
8. When using a humidifier on a HP installation connect humidifier to
hot water.
9. Thermostat signals may vary. Consult thermostat installation
instructions for more information.
VENTING
NOTE: Planning for the venting system should be done in conjunction
with planning for the ductwork, drainage, and furnace accessories, such
as air cleaners and humidifiers. Begin assembling the venting system
AFTER the furnace is set in place in the required orientation.
Venting for this furnace shall follow all Local codes for Category IV
venting systems. This furnace is CSA approved for venting with
PVC/ABS DWV venting systems. This furnace is also CSA approved
for venting with M&G DuraVent
R
PolyPro
R
or Centrotherm InnoFlue
R
polypropylene venting systems using single wall straight and flex, and
required fittings (elbows, reducers, increasers, connectors, adapters)
only.
NOTE: THESE INSTRUCTIONS DO NOT CONTAIN DETAILED
INSTALLATION INSTRUCTIONS FOR POLYPROPYLENE
VENTING SYSTEMS. Refer to the polypropylene venting system
manufacturer’s installation instructions for the polypropylene venting
system installation.
NOTE: When using polypropylene venting systems, all venting
materials used, including the vent terminations, must be from the same
manufacturer.
Special Venting Requirements for Installations in
Canada
Installation in Canada must conform to the requirements of CSA B149
code. Vent systems must be composed of pipe, fittings, cements, and
primers listed to ULC S636. The special vent fittings, accessory
concentric vent termination kits (NAHA001CV or NAHA002CV) and
accessory external drain trap available from the furnace manufacturer

Related product manuals