EasyManua.ls Logo

Kelly KLS7240ND - Page 18

Kelly KLS7240ND
37 pages
Print Icon
To Next Page IconTo Next Page
To Next Page IconTo Next Page
To Previous Page IconTo Previous Page
To Previous Page IconTo Previous Page
Loading...
Kelly Jaguar series KLS-N Sinusoidal Brushless PM Motor Controller Users Manual V2.9
17
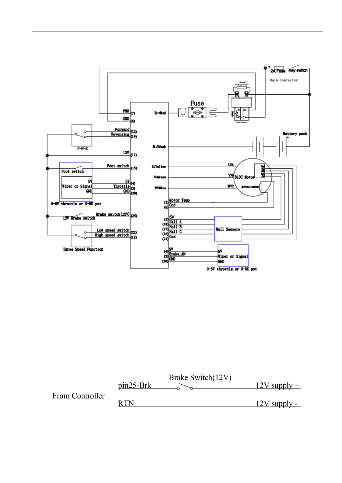
3.2.2 Standard Wiring of KLS-N Controller
Figure 11: KLS-N controller standard wiring
(Battery voltage can be used for controller supply)
3.2.3 Optional wiring of KLS-N controller
The 12V input signal of the pin supplies the second braking function of the controller.
Figure 12: Wiring of brake switch(12V): 12V is provided by external source.

Related product manuals