EasyManua.ls Logo

KitchenAid KODE300ESS - Single Oven - Non-Convection Wiring Diagram

KitchenAid KODE300ESS
52 pages
Print Icon
To Next Page IconTo Next Page
To Next Page IconTo Next Page
To Previous Page IconTo Previous Page
To Previous Page IconTo Previous Page
Loading...
5-2
n
Built-In Single and Double Wall Oven
Wiring Diagrams
12
FOR SERVICE TECHNICIANS USE ONLY
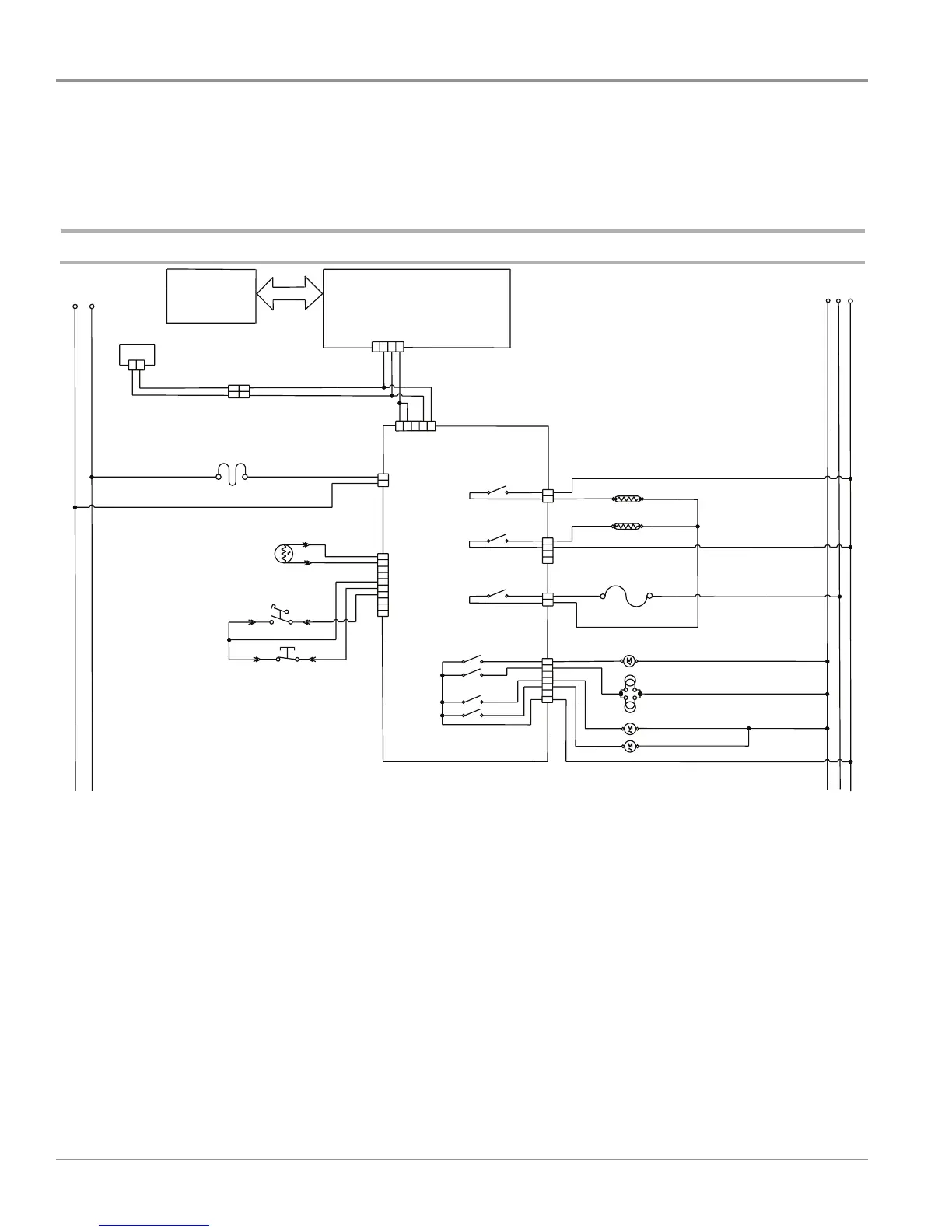
Wiring Diagrams
NOTES:
End of line tester (EOL) is for manufacturing purposes
only.
Dots indicate connections or splices.
Circuit shown in STANDBY/OFF mode with oven door
closed.
All voltages in the wiring diagrams are designated as
120/240 VAC. If oven is connected to 120/208 VAC,
replace 240VAC with 208VAC.
Single Oven Models - Non-Convect
Copernicus Appliance Manager Harness
Connector Pin
Copernicus Appliance
Manager Pin
PX1-1 J12
PX1-2 J16
PX1-3 J13
PX1-4 J17
PX3
Pin 1
Pin 1
Pin 1
Pin 1
PX4
PX1-4
PX1-4
PX1-3
PX1-2
PX1-1
Pin 1
Pin 1
Pin 1
Pin 1
K3
P6
P7
K11
K9
K9A
K1
K1A
K2
K2A
K10
K10A
K4
K5
K6
K7
K8
P5
J8
P1
P3
P4
Pin 1
Keypad
User Interface
P5
J1
J1
J4
N L1
EOL
GNGN
RD/WH
RD/WH
YL
OR
BR
BR
OR YL
P1
Thermal Fuse
170°F (77°C)
BK
BK
WH
J8
Copernicus
Appliance Manager
Oven
Temperature
Sensor
V
V
Motor Latch Switch
BU TN
BR
OR/BK
P3
Door Switch
1 2
1 1
2 2
1 2 3 4
1 2 3 4 5
1
2
2
2
2
2
1
1
1
1
3
3
4
5
6
7
8
9
10
4
PX4
PX1
PX3
K11
K10
K3
K4
K5
K7
K8
1
2
3
4
5
6
7
Motor Door Latch
Oven Lights
LS Cooling Fan
HS Cooling Fan
YL
BK
GY
GY/BK
BK
BK
WH
WH
WH
RD
RD
RD/WH
Temperature Limiter
Open Temp 338°F (170°C)
Bake - 2800W
Broil - 4000W
RD RD
BU
BU
BU
N L2 L1
Wide/Power

Related product manuals