EasyManua.ls Logo

klover BI-FIRE - Page 113

klover BI-FIRE
Print Icon
To Next Page IconTo Next Page
To Next Page IconTo Next Page
To Previous Page IconTo Previous Page
To Previous Page IconTo Previous Page
Loading...
25
ESPAÑOL
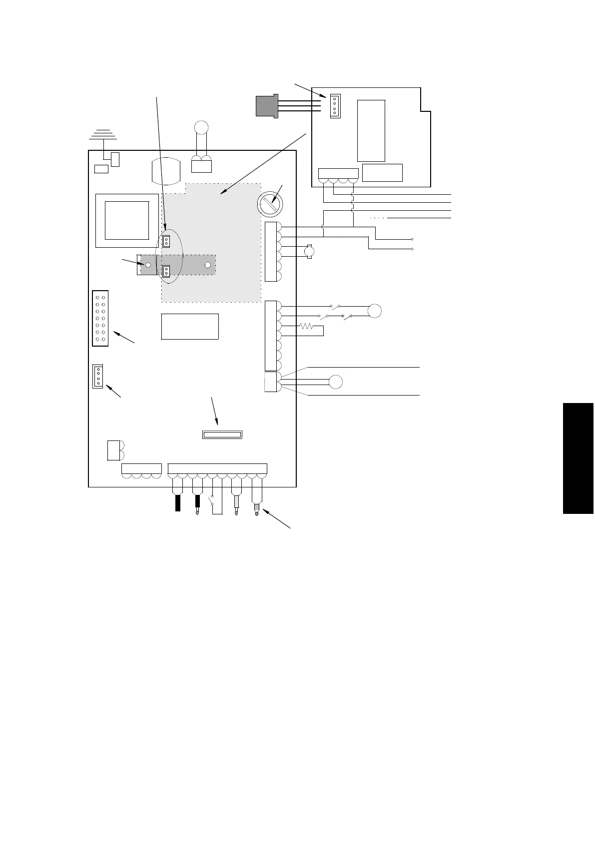
ESQUEMA ELÉCTRICO
TRASFORMATORE
RELE' ACCENSIONE
Terra
ASPIRATORE
ESTRAZIONE FUMI
FASE
NEUTRO
Rete 230Vac
MARRONE
BLU
CIRCOLATORE
DI RICIRCOLO
M
MOTORIDUTTORE
COCLEA
ALF ALP
RESISTENZA
ACCENSIONE
TERMOSTATO
AMBIENTE
CN4
CN8
CN9
CN13
CN5
CN1
CN2
CN3
CN7
SONDA FUMI
LATO PELLET
FUSIBILE
3,15A 5X20
N.PEL.
N.H20
N.AMB.
TERM.
BLU
ROSSO
SONDA
ACQUA
-TC1+
ACC. COC.
N
F
SCAM.
FUMI
N
AL1AL2
IMPORTANTE: NON
INVERTIRE LA
POSIZIONE DEI FILI
CN6
CN6
RELE
SCHEDA ESPANSIONE I055
PER VALVOLA A 3 VIE (OPZIONALE)
DISSIPATORE
N
F
SCAM
FUMI
CN15
FUSIBILE
4A 5X20
connettere a CN13
su scheda I023
nuova connessione SERIALE
SCHEDA ESPANSIONE I055 CONNESSA A I023
CON I CONNETTORI CN10 E CN12
CN12
CN10
VITE DI
FISSAGGIO
MARRONE SU CAVO
NERO SU CAVO
BLU SU CAVO
MASSA TERRA GIALLO/VERDE
SCHEDA I023
CN14
CONNETTORE
DISPLAY
FILI (CON TENSIONE 220V)
CONTROLLO DI UN
EVENTUALE CALDAIA
ABBINATA
CAVO 4 x 0,75 (OPZIONALE)
PER COLLEGAMENTO VALVOLA
MOTORIZZATA A TRE VIE
SCAM.
AUX
ALT
SONDA FUMI
LATO LEGNA
P
CIRCOLATORE IMPIANTO
DI RISCALDAMENTO
P
LIVELLOSTATO
LEGENDA DISPOSITIVI DI SICUREZZA:
ALP = MICROINTERUTTORE CHIUSURA PORTA LATO PELLET
ALF = PRESSOSTATO FUMI
ALT = TERMOSTATO A RIARMO MANUALE
CONNETTORE
PER CONNESSIONE
SERIALE O SCHEDA
ESPANSIONE I055
PER IL COLLEGAMENTO ELETTRICO ALLA CALDAIA
ABBINATA E' OPPORTUNO COLLEGARE UN RELE' IN
USCITA AI FILI PREDISPOSTI POICHE' QUESTI ULTIMI
SONO ALIMENTATI CON TENSIONE 220V.
BATTERIA OROLOGIO
CRONOTERMOSTATO
TIPO CR2032 3Volts
LEGENDA COLLEGAMENTO TRE VIE:
BLU = COMUNE
NERO = FASE DI APERTURA
MARRONE = FASE DI CHIUSURA
GIALLO/VERDE = MASSA TERRA
¿QUÉ SUCEDE SI...?
... la termoestufa no se enciende
En caso que no se encienda, en la pantalla se visualiza la alarma “NO FIRE”.
Para volver a llevar a la termoestufa a las condiciones estándares (elimine la alarma) debe tener presionada la tecla 4 (encendido/apagado) durante
algunos segundos.
... falta de energía eléctrica durante algunos segundos
En el restablecimiento de la tensión de red, la termoestufa vuelve de inmediato al estado operativo que tenía antes de que faltase la energía eléctrica
(retomando la potencia de trabajo configurada).
... falta de energía eléctrica
Si falta tensión de red en el restablecimiento, la termoestufa se coloca en el estado “STOP FIRE realizando todo el ciclo de apagado hasta el enfriamiento
de esta. Luego de esto, se vuelve a proponer el ciclo normal de encendido, retomando el trabajo a la potencia configurada.
... la puerta del fuego está abierta o mal cerrada
Si la puerta está abierta o mal cerrada, el motorreductor no recibe alimentación eléctrica y por lo tanto, la termoestufa no se enciende. Si la puerta del
fuego está abierta durante el funcionamiento normal, la termoestufa quema todo el pellet acumulado en el bracero para después seguir en “ALAR NO
FIRE” (apagado imprevisto). La chimenea está sucia, obstruida o mal construida.
Si la chimenea está sucia, obstruida o mal construida, el motorreductor no recibe alimentación eléctrica y por lo tanto, la termoestufa no se enciende. Si la
chimenea está obstruida durante el funcionamiento normal, la termoestufa quema todo el pellet acumulado en el bracero para después seguir en “ALAR
NO FIRE” (apagado imprevisto).
... la estufa tiene exceso de temperatura
En caso de exceso de temperatura del agua en la caldera, primero se visualiza el mensaje “ALAR HOT H2O” seguida por una alarma acústica. En este
punto, el motorreductor no recibe alimentación eléctrica ya que interviene el termostato de rearme manual. Por lo tanto, es necesario rearmar el termostato
antes de volver a encender la termoestufa.

Table of Contents