EasyManua.ls Logo

klover BI-FIRE - Schema Elettrico; Cosa Succede Se

klover BI-FIRE
Print Icon
To Next Page IconTo Next Page
To Next Page IconTo Next Page
To Previous Page IconTo Previous Page
To Previous Page IconTo Previous Page
Loading...
26
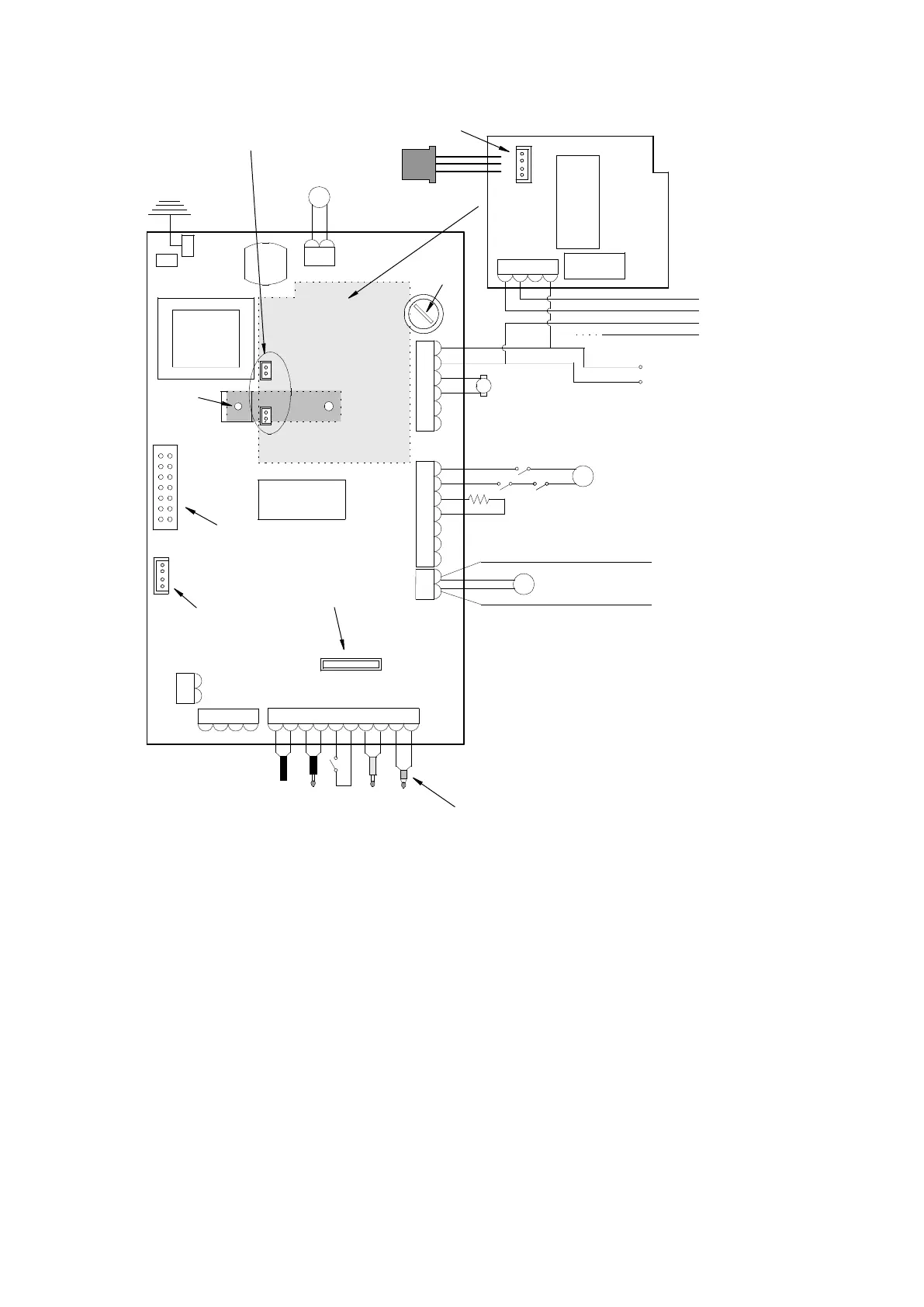
SCHEMA ELETTRICO
TRASFORMATORE
RELE' ACCENSIONE
Terra
ASPIRATORE
ESTRAZIONE FUMI
FASE
NEUTRO
Rete 230Vac
MARRONE
BLU
CIRCOLATORE
DI RICIRCOLO
M
MOTORIDUTTORE
COCLEA
ALF ALP
RESISTENZA
ACCENSIONE
TERMOSTATO
AMBIENTE
CN4
CN8
CN9
CN13
CN5
CN1
CN2
CN3
CN7
SONDA FUMI
LATO PELLET
FUSIBILE
3,15A 5X20
N.PEL.
N.H20
N.AMB.
TERM.
BLU
ROSSO
SONDA
ACQUA
-TC1+
ACC. COC.
N
F
SCAM.
FUMI
N
AL1AL2
IMPORTANTE: NON
INVERTIRE LA
POSIZIONE DEI FILI
CN6
CN6
RELE
SCHEDA ESPANSIONE I055
PER VALVOLA A 3 VIE (OPZIONALE)
DISSIPATORE
N
F
SCAM
FUMI
CN15
FUSIBILE
4A 5X20
connettere a CN13
su scheda I023
nuova connessione SERIALE
SCHEDA ESPANSIONE I055 CONNESSA A I023
CON I CONNETTORI CN10 E CN12
CN12
CN10
VITE DI
FISSAGGIO
MARRONE SU CAVO
NERO SU CAVO
BLU SU CAVO
MASSA TERRA GIALLO/VERDE
SCHEDA I023
CN14
CONNETTORE
DISPLAY
FILI (CON TENSIONE 220V)
CONTROLLO DI UN
EVENTUALE CALDAIA
ABBINATA
CAVO 4 x 0,75 (OPZIONALE)
PER COLLEGAMENTO VALVOLA
MOTORIZZATA A TRE VIE
SCAM.
AUX
ALT
SONDA FUMI
LATO LEGNA
P
CIRCOLATORE IMPIANTO
DI RISCALDAMENTO
P
LIVELLOSTATO
LEGENDA DISPOSITIVI DI SICUREZZA:
ALP = MICROINTERUTTORE CHIUSURA PORTA LATO PELLET
ALF = PRESSOSTATO FUMI
ALT = TERMOSTATO A RIARMO MANUALE
CONNETTORE
PER CONNESSIONE
SERIALE O SCHEDA
ESPANSIONE I055
PER IL COLLEGAMENTO ELETTRICO ALLA CALDAIA
ABBINATA E' OPPORTUNO COLLEGARE UN RELE' IN
USCITA AI FILI PREDISPOSTI POICHE' QUESTI ULTIMI
SONO ALIMENTATI CON TENSIONE 220V.
BATTERIA OROLOGIO
CRONOTERMOSTATO
TIPO CR2032 3Volts
LEGENDA COLLEGAMENTO TRE VIE:
BLU = COMUNE
NERO = FASE DI APERTURA
MARRONE = FASE DI CHIUSURA
GIALLO/VERDE = MASSA TERRA
COSA SUCCEDE SE…
…la termostufa non si accende
In caso di mancata accensione si visualizza nel display l'allarme “NO FIRE”.
Per riportare la termostufa in condizioni standard (annullare l'allarme) è necessario tener premuto il tasto 4 (accensione/spegnimento) per qualche
secondo.
…manca l'energia elettrica per qualche secondo
Al ripristino della tensione di rete la termostufa rientra immediatamente nello stato operativo che aveva prima che mancasse l'energia elettrica (riprendendo
la potenza di lavoro impostata).
…manca l'energia elettrica
Se viene a mancare la tensione di rete al suo ripristino la termostufa si pone nello stato “STOP FIRE eseguendo tutto il ciclo di spegnimento fino al
raffreddamento della stessa. Avvenuto ciò viene riproposto il normale ciclo di accensione riprendendo poi a lavorare alla potenza impostata.
…la porta fuoco è aperta o chiusa male
In caso di porta aperta o chiusa male il motoriduttore non viene alimentato elettricamente e pertanto la termostufa non si accende. Se la porta fuoco viene
aperta durante il normale funzionamento la termostufa brucia tutto il pellet accumulato nel braciere per poi andare in “ALAR NO FIRE” (spegnimento
improvviso). La canna fumaria è sporca, ostruita o non costruita correttamente.
In caso di canna fumaria sporca, ostruita o non costruita correttamente il motoriduttore non viene alimentato elettricamente e pertanto la termostufa non si
accende. Se la canna fumaria si ostruisce durante il normale funzionamento la termostufa brucia tutto il pellet accumulato nel braciere per poi andare in
“ALAR NO FIRE (spegnimento improvviso).
…la stufa va in sovratemperatura
In caso di sovratemperatura dell'acqua in caldaia viene prima visualizzata la scritta “ALAR HOT H2O” seguita da un allarme acustico. A questo punto il
motoriduttore non viene alimentato elettricamente poiché interviene il termostato a riarmo manuale. É pertanto necessario riarmare il termostato prima di
riaccendere la termostufa

Table of Contents

Related product manuals