EasyManua.ls Logo

klover BI-FIRE - Schaltbild; Was Passiert, wenn

klover BI-FIRE
Print Icon
To Next Page IconTo Next Page
To Next Page IconTo Next Page
To Previous Page IconTo Previous Page
To Previous Page IconTo Previous Page
Loading...
26
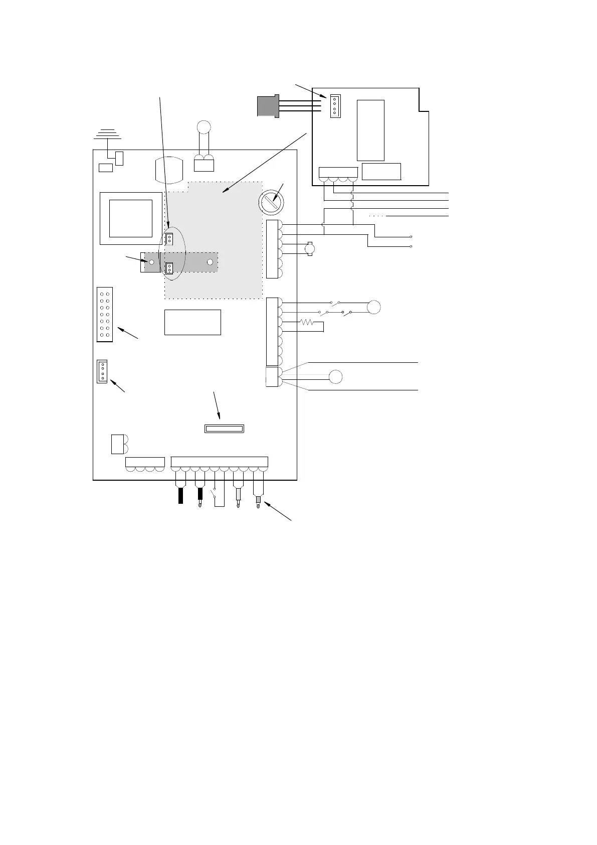
SCHALTBILD
TRASFORMATORE
RELE' ACCENSIONE
Terra
ASPIRATORE
ESTRAZIONE FUMI
FASE
NEUTRO
Rete 230Vac
MARRONE
BLU
CIRCOLATORE
DI RICIRCOLO
M
MOTORIDUTTORE
COCLEA
ALF ALP
RESISTENZA
ACCENSIONE
TERMOSTATO
AMBIENTE
CN4
CN8
CN9
CN13
CN5
CN1
CN2
CN3
CN7
SONDA FUMI
LATO PELLET
FUSIBILE
3,15A 5X20
N.PEL.
N.H20
N.AMB.
TERM.
BLU
ROSSO
SONDA
ACQUA
-TC1+
ACC. COC.
N
F
SCAM.
FUMI
N
AL1AL2
IMPORTANTE: NON
INVERTIRE LA
POSIZIONE DEI FILI
CN6
CN6
RELE
SCHEDA ESPANSIONE I055
PER VALVOLA A 3 VIE (OPZIONALE)
DISSIPATORE
N
F
SCAM
FUMI
CN15
FUSIBILE
4A 5X20
connettere a CN13
su scheda I023
nuova connessione SERIALE
SCHEDA ESPANSIONE I055 CONNESSA A I023
CON I CONNETTORI CN10 E CN12
CN12
CN10
VITE DI
FISSAGGIO
MARRONE SU CAVO
NERO SU CAVO
BLU SU CAVO
MASSA TERRA GIALLO/VERDE
SCHEDA I023
CN14
CONNETTORE
DISPLAY
FILI (CON TENSIONE 220V)
CONTROLLO DI UN
EVENTUALE CALDAIA
ABBINATA
CAVO 4 x 0,75 (OPZIONALE)
PER COLLEGAMENTO VALVOLA
MOTORIZZATA A TRE VIE
SCAM.
AUX
ALT
SONDA FUMI
LATO LEGNA
P
CIRCOLATORE IMPIANTO
DI RISCALDAMENTO
P
LIVELLOSTATO
LEGENDA DISPOSITIVI DI SICUREZZA:
ALP = MICROINTERUTTORE CHIUSURA PORTA LATO PELLET
ALF = PRESSOSTATO FUMI
ALT = TERMOSTATO A RIARMO MANUALE
CONNETTORE
PER CONNESSIONE
SERIALE O SCHEDA
ESPANSIONE I055
PER IL COLLEGAMENTO ELETTRICO ALLA CALDAIA
ABBINATA E' OPPORTUNO COLLEGARE UN RELE' IN
USCITA AI FILI PREDISPOSTI POICHE' QUESTI ULTIMI
SONO ALIMENTATI CON TENSIONE 220V.
BATTERIA OROLOGIO
CRONOTERMOSTATO
TIPO CR2032 3Volts
LEGENDA COLLEGAMENTO TRE VIE:
BLU = COMUNE
NERO = FASE DI APERTURA
MARRONE = FASE DI CHIUSURA
GIALLO/VERDE = MASSA TERRA
WAS PASSIERT, WENN..
…die Pellets nicht brennen?
Fehlzündung. Anzeige des Alarms „FEHLZÜNDUNG“.
Die Taste 4 einige Sekunden lang gedrückt halten, um den Alarm zurückzusetzen und den Standardbetrieb des Heizungsherds herzustellen.
...sich die Feuerraumtür nicht oder schlecht schießt?
Wenn sich die Feuerraumtür nicht oder schlecht schießt, wird die Stromversorgung des Getriebemotors getrennt, wodurch sich der Heizungsherd nicht
einschalten kann. Wird die Feuerraumtür im Verlauf des normalen Betriebs geöffnet, verbrennt der Heizungsherd alle Pellets, die in der Brennschale
vorhanden sind und schaltet dann in den Alarmzustand „KEINE PELLETS“ (sofortiges Ausschalten).
…das Rauchabzugsrohr verschmutzt, verstopft oder nicht korrekt montiert ist?
Wenn das Rauchabzugsrohr verschmutzt, verstopft oder nicht korrekt montiert ist, wird die Stromversorgung des Getriebemotors getrennt, wodurch sich
der Heizungsherd nicht einschalten kann. Verstopft sich das Rauchabzugsrohr im Verlauf des normalen Betriebs, verbrennt der Heizungsherd alle Pellets,
die in der Brennschale vorhanden sind und schaltet dann in den Alarmzustand „KEINE PELLETS (sofortiges Ausschalten).
…sich der Heizungsherd überhitzt?
Im Falle einer Überhitzung des Wassers im Heizungsherd wird die Stromversorgung des Getriebemotors aufgrund des Ansprechens des Thermostats
getrennt, der von Hand zurückgesetzt werden muss. Geschieht dies bei betriebstätigem Heizungsherd, schaltet dieser in den Alarmzustand „KEINE
PELLETS“ (sofortiges Ausschalten). Der Thermostat muss daher vor dem erneuten Einschalten des Heizungsherds zurückgesetzt werden.
…kein Strom vorhanden ist (Blackout)?
Fällt der Strom für eine Zeitdauer aus, die geringer ist als der Wert in Pr48 kehrt der Heizungsherd nach der Wiederherstellung unverzüglich in den
Betriebszustand zurück, der vor dem Stromausfall ausgeführt wurde (eingestellte Betriebsleistung).
Bei einem Stromausfall, der den Wert in Pr48 überschreitet, schaltet der Heizungsherd in den Zustand „STOPP FLAMME“ (Stand-by) und führt den
gesamten Ausschaltzyklus bis zur völligen Erkaltung durch. Danach wird die Wiederaufnahme des normalen Betriebs mit der eingestellten Leistung
empfohlen.

Table of Contents

Related product manuals