EasyManua.ls Logo

Kohler PowerWAVE 3000/P1

Kohler PowerWAVE 3000/P1
41 pages
To Next Page IconTo Next Page
To Next Page IconTo Next Page
To Previous Page IconTo Previous Page
To Previous Page IconTo Previous Page
Loading...
11
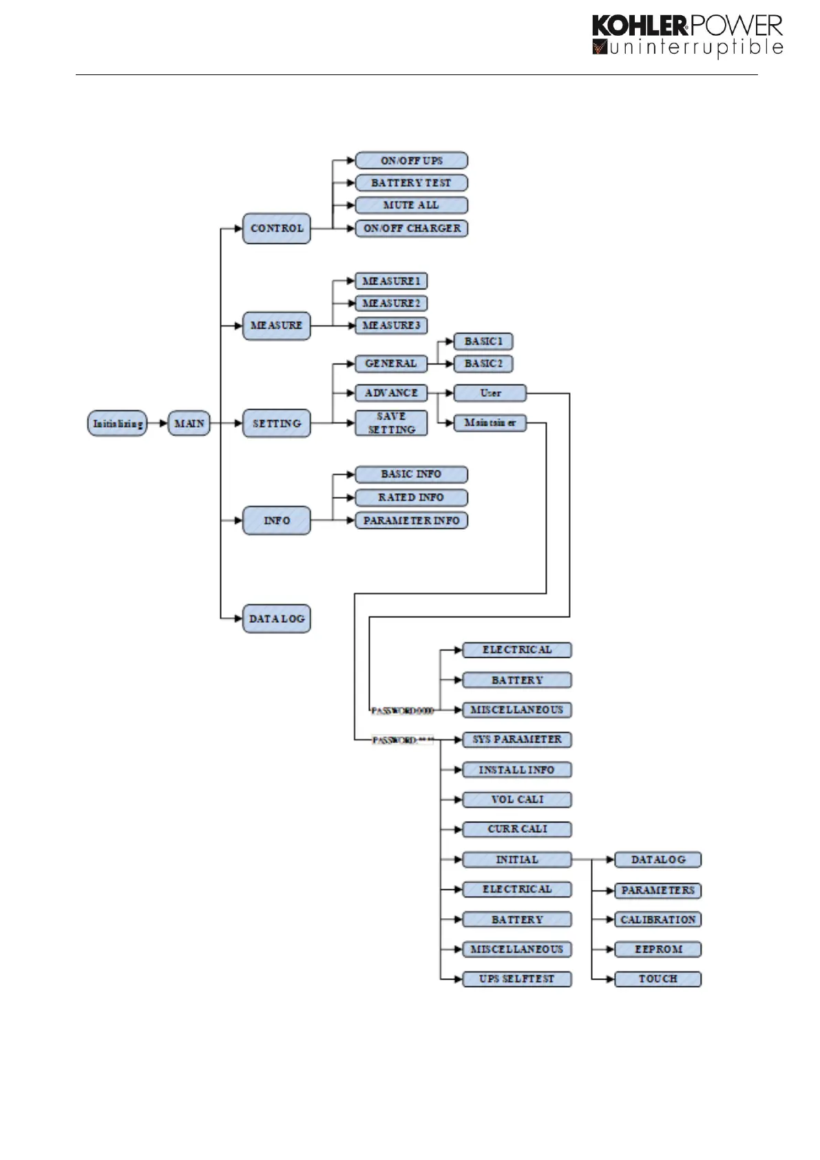
Menu tree