EasyManua.ls Logo

Laars JVS - Page 17

Laars JVS
36 pages
Print Icon
To Next Page IconTo Next Page
To Next Page IconTo Next Page
To Previous Page IconTo Previous Page
To Previous Page IconTo Previous Page
Loading...
Mini-Therm II Hydronic Boiler
Page 17
1
2
3
4
5
6
BK-BLACK
W-WHITE
R-RED
Y-YELLOW
BL-BLUE
BR-BROWN
O-ORANGE
P-PURPLE
SPARK IGNITION WIRE
115V-FACTORY WIRED
115V-FIELD WIRED
24V-FACTORY WIRED
24V-FIELD WIRED
IF ANY OF THE ORIGINAL WIRE
(AS SUPPLIED WITH THE
APPLIANCE) MUST BE REPLACED
IT MUST BE REPLACED WITH
APPLIANCE WIRING MATERIAL
SUITABLE FOR 105 DEGREES C
OR ITS EQUIVALENT.
G-GREEN
SERTED INTO THE VENT
THE BOILER WILL NOT
OPERATE WITHOUT THE
AUTOMATIC VENT DAMPER
THE VENT DAMPER WIRE
HARNESS MUST BE IN-
DAMPER RECEPTACLE.
IN CANADA: SOME UNITS
ARE SUPPLIED WITH VENT
DAMPER JUMPER PLUG.
DO NOT REMOVE JUMPER
UNLESS VENT DAMPER IS
TO BE INSTALLED.
R
W
A
O
RECEPTACLE
VENT DAMPER
Y
P
R
R
P
BL
R
115V24V
GROUNDING
CONDUCTOR
115/60HZ
POWER SUPPLY
PUMP
RELAY
TRANSFORMER
HOT
NEUTRAL
W
BK
BK
PUMP
(FIELD
SUPPLIED)
ZONE
YY
R
G
BR
HEATING
SPACE
HW VR8304
GAS VALVE
Y
Y
BR
O
TERMINAL
STRIP
WALL
THERMOSTAT
(FIELD
SUPPLIED)
Y
AQUASTAT
(OPTIONAL) LIMIT
HIGH
RR
BK
POWER VENTER
RECEPTACLE
SEE DOC. 1077
JUMPER Y
BLOCKED
VENT
SAFETY
SWITCH
ROLL-OUT
SWITCH
BK
BK
PV
MV/PV
MV
SPARK
IGNITION
CONTROL
PILOT BURNER
WITH SPARK
ELECTRODE
SENSOR
H2019700C
MODEL JVS
50&75
MV
MV/PV
PV
GND
24V (GR)
24V
TH-W
MV
SPARK
1
2
3
4
5
6
7
8
9
REMOTE FLAME SENSOR
HIGH ALTITUDE (OPTIONAL)
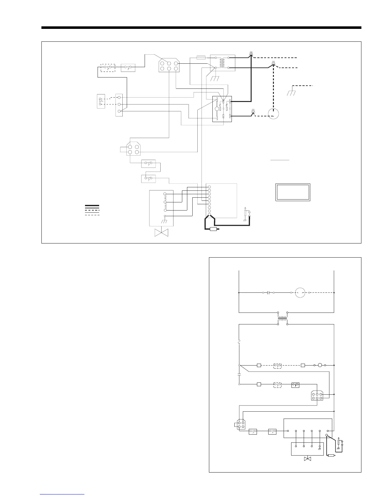
Figure 9a. Wiring Diagram, Spark Ignition System (JVS 50 & 75).
Switch
Safety
Roll-Out
Blocked
Vent
Safety
Switch
Space Heating
Pump
(Field Supplied)
Receptacle
Damper
Vent
Receptacle
Venter
Power
Jumper
RWR
A
Zone
Pump
Relay
Zone
Pump
Relay
Field
Thermostat
Supplied
Limit
HighOptional
Aquastat
TerminalTerminal
Boiler Boiler
Terminal
Boiler
Fuse
115V
24V
3
Relay
Pump
Zone
110V
Hot
110V
Neutral
1
4
6
Zone
Pump
Relay
632145
24V PV PV MV GND GND
MV/ 24V
Ignition Control
SPARK
PV
PV
MV/ MV
Gas Valve
HW VR8304
Remote Flame Sensor
High Altitude (Optional)
Figure 9b. Schematic, Spark Ignition System
(JVS 50 & 75).
5. When using a Laars or field supplied power
venter, the proving switch must be connected in
series with the hi-limit. See wiring diagrams,
Document 1077. See Figure 1 for vent damper
connections.
6. Check the boiler wiring and pump for correct
voltage, frequency and phase. If the pump circuit
is other than 115V, be sure there is an
appropriate transformer or relay installed. The
pump relay is suitable for pumps of ¾ HP or
less.
7. For systems with multiple zone pumps or valves,
see Figure 10.
A means of disconnecting the electrical supply
must be provided within sight of the boiler. The pump
and boiler must be wired as shown to insure that the
pump is running whenever the boiler is firing.

Table of Contents

Related product manuals