EasyManua.ls Logo

Lauda RP 1845 - Submenu; Lmnet B;<P- (Master): Refrigerating System Settings

Default Icon
127 pages
Print Icon
To Next Page IconTo Next Page
To Next Page IconTo Next Page
To Previous Page IconTo Previous Page
To Previous Page IconTo Previous Page
Loading...
Proline Low-temperature Thermostats
48 Starting up YACE0072 / 21.08.07
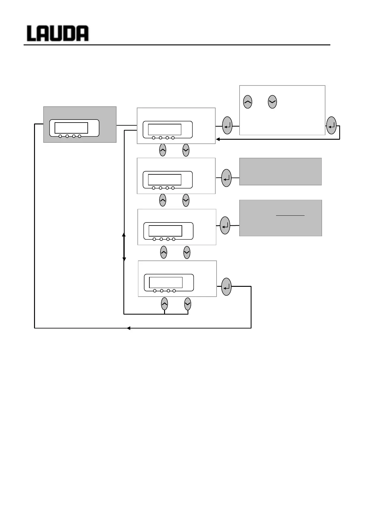
7.6.10 Submenu LMnet Æ B/<P- (Master): Refrigerating system settings
End
Dlc
°C
Service-level SW 1.44
RDp
°C
Changes by authorised
personnel only!
7.6.12.
Refrigerating system
B/<P-
°C
Configure refrig. system
Bm @
°C
Display flashes. Set with
or . The compressor
may be switched from
automatic Bm @ to manuel
Bm / / Bm 0 mode.
Show various device values:
T01, T02, PT3, SM pos, ect.
7.6.11.
Show values
RgmY[
Rg VW

Table of Contents

Related product manuals