EasyManua.ls Logo

Lauda RP 3530 - Menu Structure: Command

Default Icon
127 pages
Print Icon
To Next Page IconTo Next Page
To Next Page IconTo Next Page
To Previous Page IconTo Previous Page
To Previous Page IconTo Previous Page
Loading...
Proline Low-temperature Thermostats
YACE0072 / 21.08.07 Brief operating instructions 11
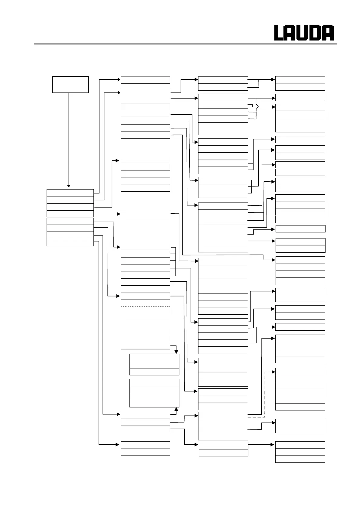
2.2 Menu structure: Command
Menu
Display
Sounds Master
Sounds Command
Language
Master-Mode
Autostart
Current Consumpt.
Pump
Settings
Clock
Graph
Programmer
Interfaces
1
Control
Limits
Pump Level
Calibration
Works settings
Resolution
Device status
Display data
Basic settings
Overlevel handling
Set time
Set data
Timer 1
Timer 2
Format of date
Program 1
Program 2
Program 3
Program 4
Program 5
Ramp function
Serial Command
2
serial Master /
Profibus
Analog interfaces
Switching contact
Refill valve
Shut off unit
Smart Cool
Control parameters
Control para. sets
Tv manual/auto
Correction limitation
Control variable
Control parameters
Setpoint offset
Brightness
Contrast
intern Pt100
extern Pt100
Device type
Software Version
Serial numbers
Device data
Error store
Mode
Baud rate
RS485 address
internal
external Pt100
Analog interface
RS232/485
Calibration
Default
Alarm
Warning
all default
Basic window
Standard window
Super window
Edit
Default
T il (min)
T ih (max)
Xp
Tn
Tv (auto)
Td (auto)
Kpe
Tne
Tve (auto)
Tde (auto)
Xpf
Prop_E(a)
off
external Pt100
RS 232
Status
Edit
Loops
Graph
Info
Start / Stop
Hold / continue
Modify
Erase
Show chart
Offset source
Setpoint offset
Automatic
Manual
All Modules
Master
Command
Cool
Other connected
modules
English
Deutsch
Français
Español
All default
Only control par. int.
Only control par. ext.
Only miscellaneous
Display
Settings
Mode
Displayed value
Legend
Sample Time
Time axis
Time base
Temp. scale
Temp. limits
off
on
automatic
none
Warning
Warn. + Heater off
Alarm
Status
Temp. Change
Time
Time unit
1
Ì Capter 8
2
no menu in
Command
on
off
on

Table of Contents

Related product manuals