EasyManua.ls Logo

Lauda RP 3530 - Device Parameter Configuration (Master); Setting Device Parameters

Default Icon
127 pages
Print Icon
To Next Page IconTo Next Page
To Next Page IconTo Next Page
To Previous Page IconTo Previous Page
To Previous Page IconTo Previous Page
Loading...
Proline Low-temperature Thermostats
YACE0072 / 21.08.07 Starting up 39
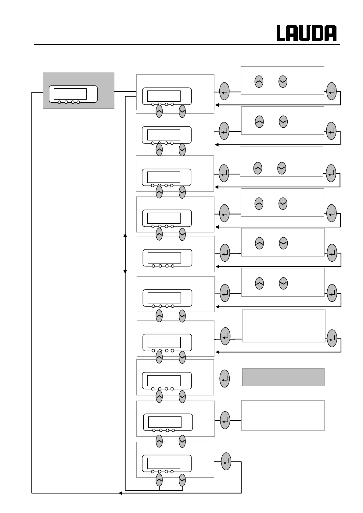
7.6.4 Submenu LMDkt Æ O@pA- (Master): Configuration of device parameters
Device parameters
O@pA-
°C
End
Dlc
°C
Section 7.8.6
Set acoustic alarms and
signals.
Audio alarm
@scin
°C
The device type is entered
here at the works.
Please do not change it!
Device type
rXOF-
°C
Max. current consumpt.
Bsp
°C
Display flashes. Set
with or between
10.0A ... 16.0A.
Section 7.7.5
Start operating mode
Rr@pr
°C
Display flashes. Change to
"Auto" or "Man" with
or .
Section 7.8.2
longer
than
3 Sec.
Works setting
cDE
°C
The works setting (default)
has been restored and
cmlD is displayed.
Section 7.8.5
Resolution
R </0
°C
Section 7.8
Display flashes. Set
with or to
0.1=0.1°C or 0.01=0.01°C.
Maximum temperature
rhg
°C
Display flashes. Set
with or between
rhK and 202°C.
Section 7.8.3
Minimum temperature
rhK
°C
Display flashes. Set
with or between
-50°C and rhg .
Section 7.8.3
Setpoint offset mode
RDro-
°C
Display flashes. Set
with or between
-258°C and +258°C.
Section 7.8.4

Table of Contents

Related product manuals