EasyManua.ls Logo

Lauda VS 8 O - 12 Circuit Diagram; Circuit Diagram; Varioshake Shaking Apparatus VS 8 OE, VS 8 be

Lauda VS 8 O
34 pages
Print Icon
To Next Page IconTo Next Page
To Next Page IconTo Next Page
To Previous Page IconTo Previous Page
To Previous Page IconTo Previous Page
Loading...
18 / 34 Varioshake Shaking Apparatus 09/2020
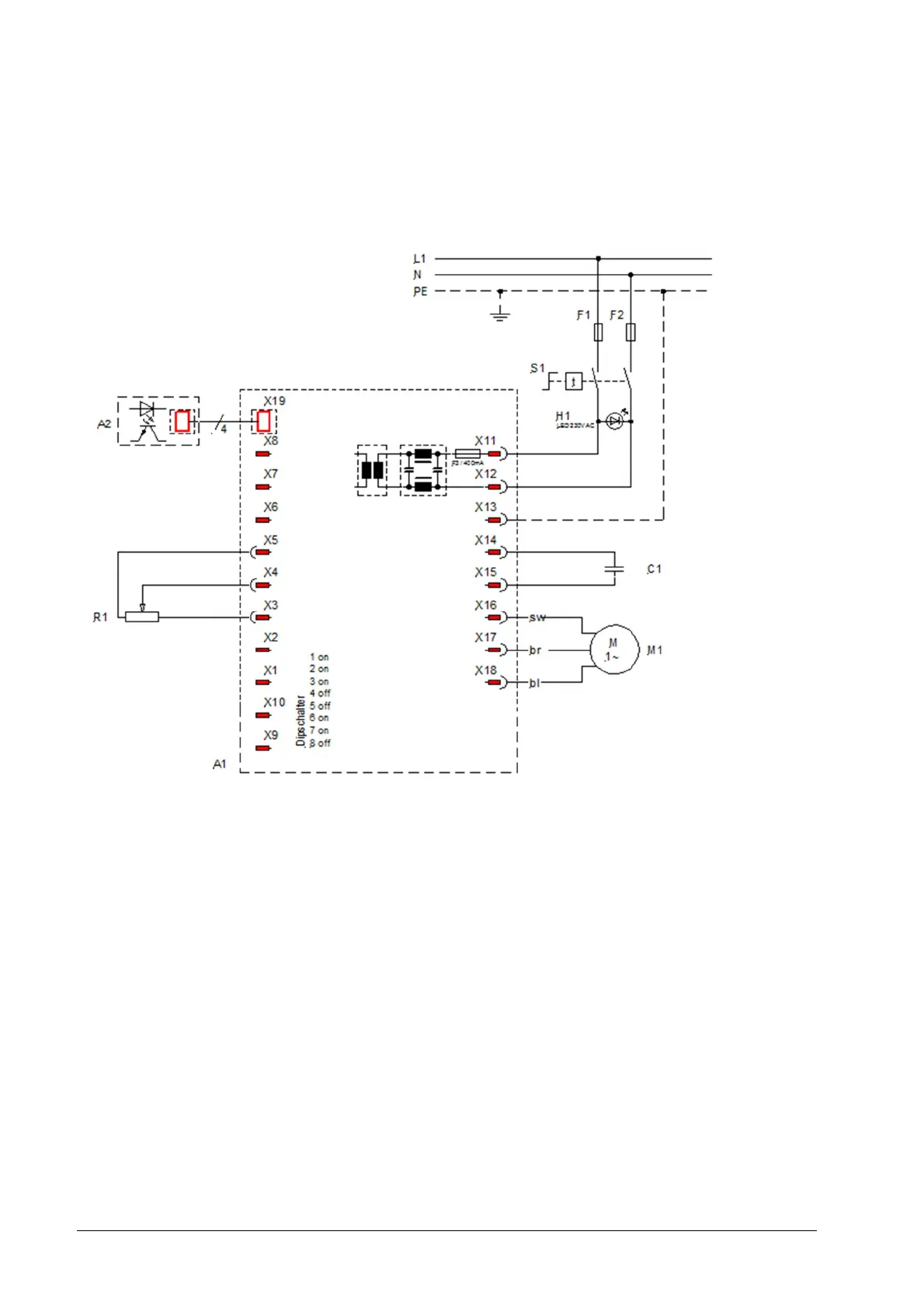
12 Circuit diagram
Varioshake Shaking Apparatus VS 8 OE, VS 8 BE
12.1
A1 Frequency control
A2 Forked light barrier
C1 Condenser
F1 Fuse 500 mA inert
F2 Fuse 500 mA inert
F3 Fuse 400 mA
H1 Operation pilot lamp
M1 Drive motor
R1 Potentiometer
S1 Timer
Timed operation up to 60 minutes and continuous operation

Table of Contents

Related product manuals