EasyManua.ls Logo

LAUNCH TECH X-431 PRO3 - 4 Initial Use; Diagnosis Flowchart; User Registration, VCI Activation & Diagnostic Software Download; User Registration

LAUNCH TECH X-431 PRO3
97 pages
Print Icon
To Next Page IconTo Next Page
To Next Page IconTo Next Page
To Previous Page IconTo Previous Page
To Previous Page IconTo Previous Page
Loading...
LAUNCH X-431 PRO3 V4.0 User Manual
18
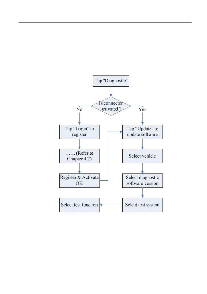
4 Initial Use
4.1 Diagnosis Flowchart
For new users, please follow the operation chart shown as below to get familiar
with and start using this tool.
4.2 User Registration, VCI Activation & Diagnostic Software
Download
4.2.1 User registration
Tap the application icon on the home screen to launch it, and then tap “Login” to
enter the login interface of diagnosis software.

Table of Contents

Related product manuals