EasyManua.ls Logo

Lenze EVF9331 - Edsvf9333 V en 3.0-06;2005

Lenze EVF9331
459 pages
Print Icon
To Next Page IconTo Next Page
To Next Page IconTo Next Page
To Previous Page IconTo Previous Page
To Previous Page IconTo Previous Page
Loading...
Wiring the standard device
Control connections
With active ”safe standstill” function
5
5.9
5.9.2
5.9-5
EDSVF9333V EN 3.0-06/2005
Supply via external voltage source
GND2 +24V+5 V
DIGOUT4
E5
A2 A3 A4 ST1
ST2
59
39
3k
47k
50mA
50mA
50mA
50mA
X5
28
E1 E2 E3 E4
3k
3k
3k
3k
3k
DC 24 V
(+18 V +30 V)
X11
K31K32 33 34
S1 S2
IN1 IN2
IN3
IN4
+
K
SR
+
A1
Z1
X3
++
––
1324
GND1 GND1
X6
1
AIN1 AIN2 AOUT1 AOUT2
2
3
4
7762
63
242R
3.3nF
100k
100k
100k
100k
1
2
3
4
5
6
––
––
9300vec136
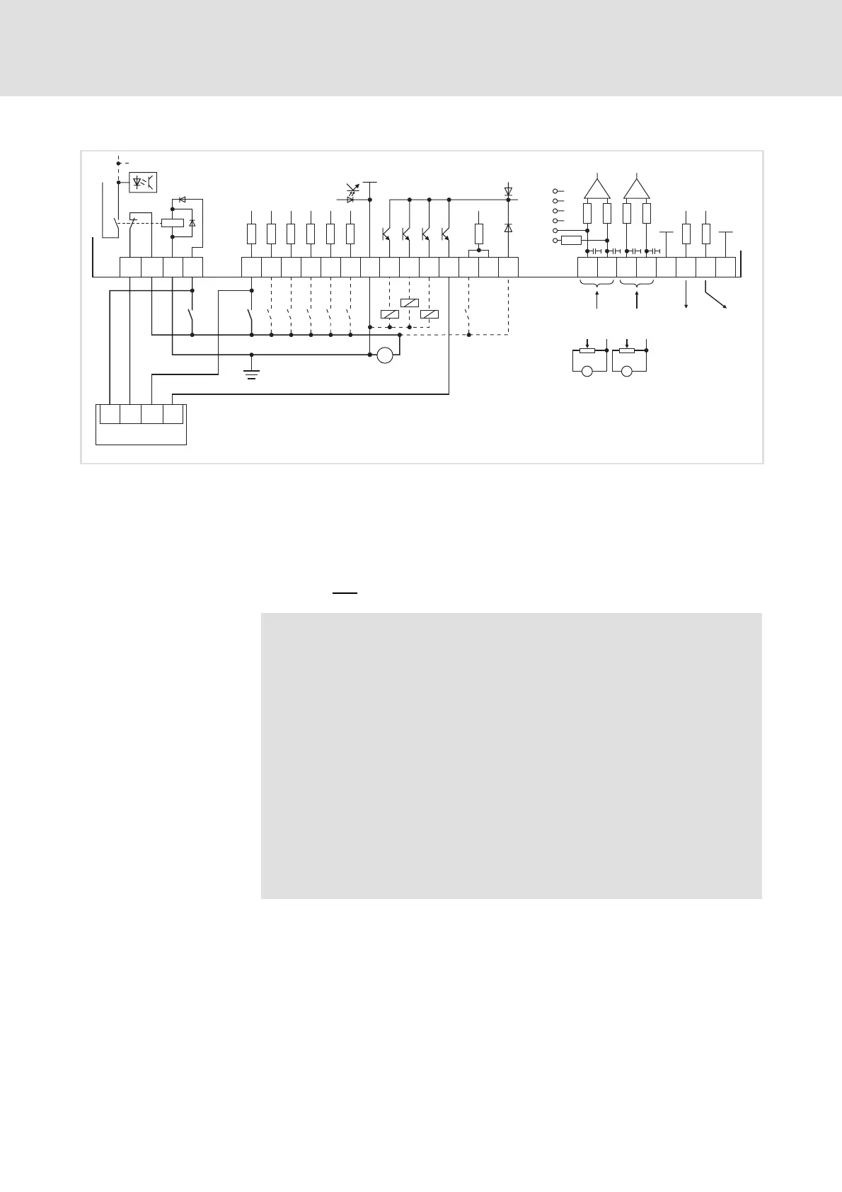
Fig. 5.9-3 Wiring of digital and analog inputs/outputs with active ”safe standstill” function
and external voltage source
S1 Deactivate the pulse inhibit (1. disconnecting path)
S2 Enable the controller (2. disconnecting path)
Z1 Programmable logic controller (PLC)
The PLC accepts the automatic cyclic monitoring of the ”safe
standstill” function
X5/A4 Feedback via a digital output (e. g. DIGOUT4)
The min. wiring requirements for operation
Note!
Supplying the digital inputs via an external voltage source
enables a backup operation in case of mains failure.After
switching off the mains voltage all actual values are continued
to be detected and processed.
ƒ Connectthepositivepoleoftheexternalvoltagesourcewith
X5/59 to establish the backup operation in the event of mains
failure.
ƒ The external voltage source must be able to supply a current
1A.
ƒ The starting current of the external voltage source is not
limited by the controller. Lenze recommends the use of
voltage sources with current limitation or with an internal
impedance of Z > 1 Ω.

Table of Contents

Other manuals for Lenze EVF9331

Related product manuals